芒市政务服务管理局

信用修复“一件事”办事指南

浏览量:114    作者: 日期:2026/4/17

芒市信用修复“一件事”办事指南

一、基本信息

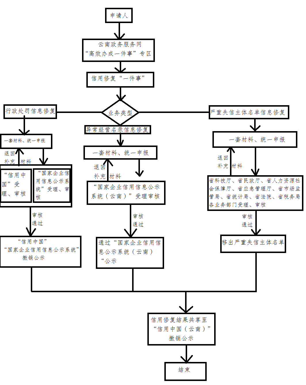
1.事项名称:信用修复“一件事”

2.服务对象:企业法人、个体工商户、自然人

3.涉及事项:行政处罚信息修复、异常经营名录信息修复、严重失信主体名单信息修复

4.牵头单位:芒市发展和改革局

5.配合单位:、市应急局、市统计局、市人力资源和社会保障局、市税务局

6.审批(服务)层级:县级及以上

7.办理形式:网上办理、窗口受理

8.是否收费:否

7.法定办结时限:无

10承诺审批(办结)时限:详见流程图

11.中介服务事项名称:无

12.是否需要勘验、组织听证、专家评审、检测:否

13.审批机关是否委托服务机构开展技术性服务(名称):否

14.是否实行告知承诺办理:是

15.是否实行容缺办理:是

16.办理时间:

线上平台办理:24小时均可办理

线下窗口办理:工作日上午08:30-11:30,下午:14:30-17:30

17.办理地址:云南省德宏州芒市文蚌街15附2号D2区工程建设综合审批窗口

线上平台办理:(云南政务服务网专窗网址)

线下办理地址:云南省德宏州芒市文蚌街15附2号D2区工程建设综合审批窗口

二、设定依据

1.《企业信息公示暂行条例》

2.《失信行为纠正后的信用信息修复管理办法(试行)》

3.《社会组织信用信息管理办法》

4.《拖欠农民工工资失信联合惩戒对象名单管理暂行办法》

5.《安全生产严重失信主体名单管理办法》(应急管理部令第11号)

6.《市场监督管理信用修复管理办法》(国市监信规〔2021〕3号)

7.《统计严重失信企业信用管理办法》(国家统计局令第35号)

8.《最高人民法院关于公布失信被执行人名单信息的若干规定》

9.《重大税收违法失信主体信息公布管理办法》(国家税务总局令第54号)

10.《云南省社会信用条例》

三、办理条件

(一)申请行政处罚信息修复,应当满足以下条件:

1.根据《失信行为纠正后的信用信息修复管理办法(试行)》第十八条 提前终止公示对法人和非法人组织的行政处罚信息,应当同时满足以下条件:

(1)完全履行行政处罚决定规定的义务,纠正违法行为。

(2)达到最短公示期限。

(3)公开作出信用承诺。承诺内容应包括所提交材料真实有效,并明确愿意承担违反承诺的相应责任。

2.根据《市场监督管理信用修复管理办法》第六条 除《市场监督管理行政处罚信息公示规定》第十四条第三款规定的行政处罚,或者仅受到警告、通报批评和较低数额罚款外,其他行政处罚信息公示期满六个月,其中食品、药品、特种设备领域行政处罚信息公示期满一年,且符合下列情形的当事人,可以申请信用修复:

(1)已经自觉履行行政处罚决定中规定的义务。

(2)已经主动消除危害后果和不良影响。

(3)未因同一类违法行为再次受到市场监督管理部门行政处罚。

(4)未在经营异常名录和严重违法失信名单中。

(二)申请异常经营名录信息修复,应当满足以下条件:

根据《市场监督管理信用修复管理办法》,应当满足以下条件之一:

1.未按期限公示年度报告被列入经营异常名录的企业及农民专业合作社的,已补报未报年份年度报告并公示。

2.未按规定履行即时信息公示义务被列入经营异常名录的企业的,已经履行即时信息公示义务。

3.公示信息隐瞒真实情况、弄虚作假被列入经营异常名录的企业及农民专业合作社,被标记为经营异常状态的个体工商户的,已经更正其隐瞒真实情况、弄虚作假的公示信息。

4.通过登记住所或者经营场所无法联系被列入经营异常名录的企业及农民专业合作社,被标记为经营异常状态的个体工商户的,依法办理住所或者经营场所变更登记,或者市场主体提出通过登记的住所或者经营场所可以重新取得联系。

(三)申请严重失信主体名单信息修复,应当满足以下条件:

1.申请社会组织严重违法失信名单修复,符合下列条件之一:

(1)列入严重违法失信名单之日起满2年,且按照规定履行相关义务或者完成整改要求。

(2)因下列情形列入严重违法失信名单之日起满2年的:

弄虚作假办理变更登记,被撤销变更登记的;

受到限期停止活动行政处罚的;

受到5万元以上罚款处罚的;

三年内两次以上受到警告或者不满5万元罚款处罚的;

被司法机关纳入“失信被执行人”名单的;

被登记管理机关作出吊销登记证书、撤销成(设)立登记决定的。

(3)被登记管理机关作出吊销登记证书、撤销成(设)立登记决定后完成注销登记。

(4)完成注销登记。 

2.申请拖欠农民工工资失信联合惩戒对象名单修复,根据《拖欠农民工工资失信联合惩戒对象名单管理暂行办法》(中华人民共和国人力资源和社会保障部令第45号)第十二条 用人单位同时满足下列条件的,可以向作出列入决定的人力资源社会保障行政部门申请提前移出失信联合惩戒名单:

(1)已经改正拖欠农民工工资违法行为的。

(2)自改正之日起被列入失信联合惩戒对象名单满6个月的。

(3)作出不再拖欠农民工工资书面信用承诺的。

3.申请安全生产严重失信主体名单修复,被列入名单满12个月并符合下列条件:

(1)已经履行行政处罚决定中规定的义务。

(2)已经主动消除危害后果或者不良影响。

(3)未再发生《安全生产严重失信主体名单管理办法》第六条、第七条规定的严重失信行为。

4.申请市场监督管理严重违法失信名单修复,根据《市场监督管理信用修复管理办法》第七条 当事人被列入严重违法失信名单满一年,且符合下列情形的,可以依照本办法规定申请信用修复:

(1)已经自觉履行行政处罚决定中规定的义务。

(2)已经主动消除危害后果和不良影响。

(3)未再受到市场监督管理部门较重行政处罚。

5.申请统计严重失信企业名单修复,需满足:

公示满6个月后,已经履行行政处罚决定、改正统计违法行为且未再发生统计违法行为。

6.申请重大税收违法失信主体名单修复,需符合下列条件之一:

(1)按照《税务处理决定书》《税务行政处 罚决定书》缴清(退)税款、滞纳金、罚款,失信主体失信信息公布满六个月,或当事人已履行人民法院生效判决所确定罚金的,且公布期间无新增税收违法行为;不属于五年内被确定为失信主体两次以上的。

(2)失信主体破产,人民法院出具批准重整计划或认可和解协议的裁定书,税务机关依法受偿的。

(3)在发生重大自然灾害、公共卫生、社会安全等突发事件期间,因参与应急抢险救灾、疫情防控、重大项目建设或者履行社会责任作出突出贡献,且公布期间无新增税收违法行为;不属于五年内被确定为失信主体两次以上的。

(4)公布期满3年。

(5)自然人死亡。

(6)被冒用身份信息等。

四、申请材料

(一)申请行政处罚信息修复,需提交以下材料:

法人和非法人组织申请提前终止公示行政处罚信息,应当通过“信用中国”网站提出申请,并提交以下材料:

1.失信行为纠正后的信用信息修复业务办理授权委托书或者法定代表人身份证明书。

2.行政处罚由处罚机关出具《失信行为纠正后的信用信息修复申请表》,或者其他可说明相关责任义务已履行完毕的材料(如缴交罚款的收据、行政处罚机关出具的相关整改证明材料等)。

3.失信行为纠正后的信用信息修复承诺书。

4.市场监管部门作出的行政处罚,通过国家企业信用信息公示系统提出申请,需要提交信用修复申请书,守信承诺书,履行法定义务、纠正违法行为的相关材料。“信用中国”网站自收到认定单位共享的准予修复结果之日起3个工作日内终止公示严重失信主体名单信息。

(二)申请异常经营名录信息修复,需提交以下材料:

1.信用修复申请书。

2.守信承诺书。

3.履行法定义务、纠正违法行为的相关材料。

(三)申请严重失信主体名单信息修复,需提交以下材料:

1.申请社会组织严重违法失信名单修复,需提交:

(1)移出名单申请表。

(2)履行相关义务或者完成整改的报告。

2.申请拖欠农民工工资失信联合惩戒对象名单修复,根据《拖欠农民工工资失信联合惩戒对象名单管理暂行办法》第十三条第一款 用人单位申请提前移出失信联合惩戒名单,应当提交书面申请、已经改正拖欠农民工工资违法行为的证据和不再拖欠农民工工资书面信用承诺。

3.申请安全生产严重失信主体名单修复,需提交:

信用修复申请书和《安全生产严重失信主体名单管理办法》第十八条规定的证明材料。

4.申请市场监督管理严重违法失信名单修复,需提交:

(1)信用修复申请书。

(2)守信承诺书。

(3)履行法定义务、纠正违法行为的相关材料。

5.申请统计严重失信企业名单修复,需提交:

(1)信用修复申请书。

(2)统计守信承诺书。

(3)履行法定义务、整改到位的相关材料(如罚款缴款证明、整改报告、一定时期内相关统计指标上报数的佐证资料等)。         

(4)国家统计局要求提供的其他资料。

6.申请重大税收违法失信主体名单修复,需提交:

(1)依照修复条件1申请提前停止公布的,申请人应当提交停止公布失信信息申请表、诚信纳税承诺书、税法遵从情况证明。税务机关未作出税务处罚,但被公安机关立案的,当事人提交人民法院生效判决及已履行罚金证明。

(2)依照修复条件2申请提前停止公布的,申请人应当提交停止公布失信信息申请表,诚信纳税承诺书、税法遵从情况证明、人民法院出具的批准重整计划或认可和解协议的裁定书、税务机关在司法程序中依法获得受偿凭证。

(3)依照修复条件3申请提前停止公布的,申请人应当提交停止公布失信信息申请表、诚信纳税承诺书、税法遵从情况证明以及省、自治区、直辖市、计划单列市人民政府出具的作出突出贡献的证明。

(4)依照修复条件4无需提交材料。

(5)公安机关出具的《死亡证明书》或人民法院《宣告死亡决定书》。

(6)市场监督部门撤销市场主体登记或人民法院生效的裁判文书等。

五、其他

按照云南政务服务网要求填写。

六、办理流程

文章来源: