回首2019: 矢志奋斗阔步向前 书写满意答卷
岁月不居,天道酬勤。2019已悄然远去,回首过去的一年,是忙碌奋斗的一年,是成果丰硕的一年。我们一路走来,既有跋涉的艰辛,也有昂扬的斗志,更有拼搏的韧劲,迎来成功的喜悦。在这一年,全镇上下一条心、拧成一股绳、铆足一股劲,全民动员、全员参与、全面推进各项工作,呈现出迎难而上、奋发向上、蒸蒸日上的新气象。
2019,团结向上收获斐然成绩。风平镇党委政府推行领导干部“本职工作+1项中心工作”的职责机制,抽调成立了8个重大项目重点工作组,形成了“每一项中心工作都有班子成员带队,一般干部同时抓好本职工作和负责的中心工作”的工作机制,确保组织领导到位,人员配备到位,经费保障到位。在全镇上下的共同努力下,咱们风平不仅圆满完成各项本职工作,而且本年度确定的8项中心工作也都收获了“亮眼”成绩单。
1.脱贫攻坚工作组
突出攻坚责任抓落实,突出问题导向抓整改,突出脱贫实效抓提升,突出目标任务抓推进,突出作风问题抓整治,紧盯目标、一鼓作气,做到底数清、情况明,措施有力,成效显著,233个问题得到整改,相关政策有效落实,2019年实现26户80人建档立卡贫困人口脱贫,贫困发生率下降至0.01%,圆满完成年度脱贫攻坚目标任务。
2.扫黑除恶专项斗争、重点村寨整治及打击走私工作组
在全镇范围内营造良好工作氛围,召开各级扫黑除恶专项斗争专题宣传会、专题党课500余场次,广播循环、标语横幅、墙体壁字和广播宣传实现全覆盖。摸排上报线索4条,接到群众举报1条,打击涉嫌“恶势力”团伙1个、抓获相关人员7名;打击阻挠重大项目实施团伙1个、抓获相关人员12名,有效打压了部分村民带头隔离群众、唆使群众扰乱社会秩序的嚣张气焰。
加大重点村寨的整治力度,确定了芒棒、拉应、遮晏、法破、南景、印金、团结7个重点村寨,派驻工作组对各个村寨账目管理、矛盾纠纷、隔离群众等问题进行梳理化解,全年成功化解4个村寨,重点村寨整治初见成效。
3.基层党建,介桃村相关项目工作组
以“党建+中心工作”为目标,全面落实“基层党建创新提质年”的各项重点任务,着力加强夯实基层组织建设带动基层政权治理和农村改革发展,扎实开展“不忘初心、牢记使命”主题教育,全面执行“三个会”、“八个一主题党日”和“双公章”制度,全年累计开展支部“主题党日”1400余场。继续开展党支部规范化达标创建工作,累计审查村组干部、“两代表一委员”等2068人次,共清理7人、补齐6人。介桃村800万“美丽乡村+文化”项目有序实施,已在进行收尾工作,预计2020年1月完工。
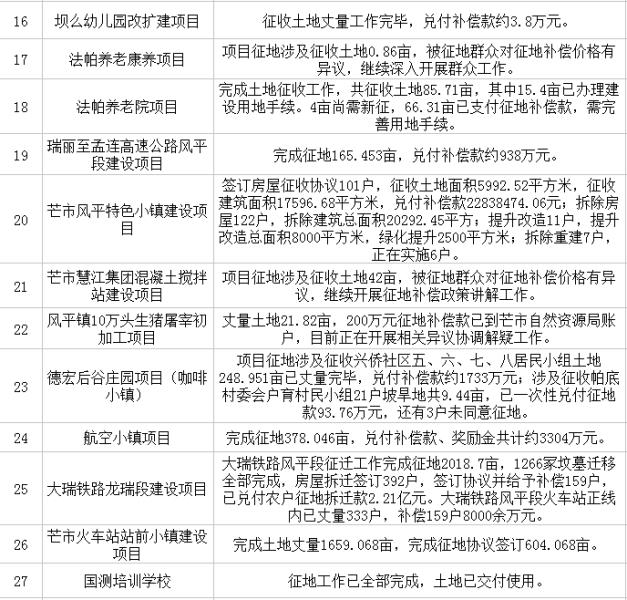
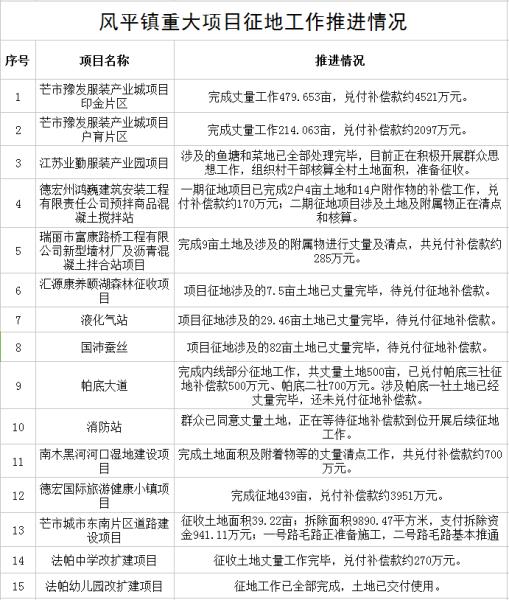
4.重大项目征地工作组
按照镇党委政府关于重大项目征地拆迁工作的安排部署,主动适应新的征拆工作局面,创新举措,攻坚克难,全力做好全镇辖区范围内27个省州市重大项目的服务保障工作。
5.环境卫生综合整治、秸秆禁烧工作组
环境卫生综合整治:认真组织开展好开展爱国卫生运动、水体污染治理、占道经营整治、私搭乱建清理、农村环境治理、生活垃圾集中清运等工作,清理230余处占道经营,清淤150余处河道沟塘,清理1200余处乱堆乱放,清除870余处小广告,拆除60000㎡违法建筑约;全镇86个自然村、6个搬迁点,15589户实施农村生活垃圾集中收运处置工作。实施90万元法帕村委会拉茂村民小组环境综合整治工程和150万元弄么村传统村落环境整治工程。
秸秆禁烧:通过全覆盖宣传、全天候巡查和回收利用引导,全镇秸秆焚烧情形得到有效控制,全面秸秆禁烧工作取得明显成效。全年出动工作人员950余人次,车辆200余辆次,扑灭火点140余个,上报相关部门依法处理30余人;1500余吨秸秆运送至镇内的两家秸秆回收公司,村民也兑换到了相应的肥料或现金。
6.“大棚房”整治、主要河道流域养殖场整治工作组
“大棚房”整治:上级部门下发的第一期大棚房拆除整改图斑7个已全部整改到位。第二期另案查处图斑63个,拆除整改9个、完善1个,整合合规46个,其它7个斑正在开展整改工作。
主要河道流域养殖场整治:芒市大河风平断面两侧各100米范围内的畜禽养殖户拆除,排查出养殖户15户,现已全部拆除。摸底排查户允村水产养殖户情况,排查出养殖户42户,159个鱼塘,现已全部拆除。为减少芒市大河支流南木黑河沿岸的生活污水污染,对芒市大河支流南木黑河印金段的99户违建进行了拆除。引导村寨完善村规民约,制定河道两侧随意倾倒建筑垃圾和生活垃圾等污染物的处理办法。
7.勐板河水库水源地村寨搬迁工作组
风平镇芒市勐板河水库水源地保护搬迁对象共有507户2057人,目前,已完成4个搬迁点选址工作,搬迁点基础设施和民房建设正在稳步推进中,已兑付搬迁群众建房补助163户652万元。已完成易地搬迁建档立卡户建新拆旧工作,其他搬迁群众拆旧工作正在有序推进中。针对拱卡村民小组62户群众提出两种治理方案,积极向上申报环境综合治理项目。申请拨付生态项目补偿资金共58325余亩2333万元,力争2020年春节前完成兑付。
8.重点工作督查工作组
开展重点工作督查,持之以恒正风肃纪。全年组织开展脱贫攻坚、扫黑除恶等8项重点工作督查4轮,监督检查发现问题23条,全部完成整改;突击检查作风纪律3次,通报批评3人。通过明纪律、重检查、强督导、抓落实,全镇干部提振精神,增强活力,作风纪律持续好转,“比、学、赶、超”“传、帮、带”的工作氛围已经形成。
在这一年,
我们携手风雨兼程
一路前行
满载收获
真棒!奋斗路上的风平干部!
展望2020: 满怀信心奔向未来 开启崭新征程
携手奋进,再创佳绩。2020正疾步走来。展望未来的一年,是持续发力的一年,是与时俱进的一年。追梦未来征程,既有大好的机遇,也有不小的挑战,更有奋进的精神,迎接美好的明天。新的一年,我们风平人要争做先锋!让我们以更加进取的精神、更加有力的举措、更加务实的作风,用实干担当践行初心使命,共同创造属于全体风平人民更加美好的未来!
2020,新的征程承载新的梦想。镇党委政府将团结带领全镇各族人民,紧紧围绕“现代农业富镇、工业经济强镇、民族文化活镇、区位枢纽拓镇、教育科技兴镇”的发展思路,努力攻克“基础设施建设、中心集镇建设、产业基地建设、社会教育建设”难关,为加快郊区型乡镇向城市型乡镇转变,实现城镇化与农业产业化同步推进、协调发展而不懈奋斗。
未来几年,风平将重点实施“166”工程。“一个核心城镇、六个小镇中心经济、六个产业发展基地”。一个核心城镇为:依托近郊和区位优势,发挥集镇辅助城区功能,打造芒市外围核心城市型乡镇;六个小镇中心经济:芒市火车站站前小镇、云南省芒市航空小镇、云南省芒市咖啡小镇、德宏国际旅游健康小镇、法帕温泉康体小镇、风平特色小镇;六个产业发展基地:铁路高速路物流中转基地、工业产业园区发展基地、农业冷链仓储集散基地、温泉康养休闲基地、民族特色乡村旅游文化基地、高寒山区观光游览基地。
新的一年
我们并肩温暖前行
久久为功
必定可期
加油!奋斗路上的风平干部!
主办单位:芒市人民政府 滇ICP备17006904号-1
滇公网安备 53310302000146号
政府网站标识码:5331030001 地址:芒市风平镇人民政府 邮编:678400 电话:0692-3067072