芒市芒海镇人民政府

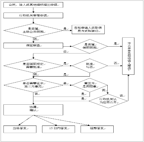
芒海镇人民政府信息依申请公开流程

浏览量:7546    作者: 日期:2016/12/28
文章来源: