芒市发展和改革局

云南省人民政府办公厅关于印发云南省民营经济发展考核评价办法(试行)的通知

浏览量:19567    作者: 日期:2018/7/15

各州、市人民政府,省直各委、办、厅、局:

《云南省民营经济发展考核评价办法(试行)》已经省人民政府同意,现印发给你们,请认真贯彻执行。

 

 

云南省人民政府办公厅

2018年5月22日

 

(此件公开发布)

 

云南省民营经济发展考核评价办法(试行)

第一章 总 则

第一条 为全面贯彻落实习近平新时代中国特色社会主义思想和党的十九大精神,牢固树立和贯彻新发展理念,深化供给侧结构性改革,建立健全科学、公平、有效的民营经济发展量化考评指标体系,引导各州、市、县、区改善发展环境,激发民营经济活力、激活民间资本投资、激励民间创业创新热情,深入推进民营经济战役,促进全省民营经济健康较快发展,结合我省实际,制定本办法。

第二条 考核评价坚持“激励发展、客观公正、注重实效”的原则,分类设置考核评价机制,依法依规采集考核评价数据,采用科学公开的评分测算方法,客观准确地反映各州、市、县、区民营经济发展情况。

第三条 考核评价以功效系数法为主,采用综合加权方法进行量化评分,结合民营企业公共服务平台、研发平台建设以及亿元以上企业增长情况等,对各州、市、县、区民营经济发展情况进行综合考核评价。

第四条 考核评价以2016年为考核基期,自2017年起,每年为1个考核周期。

第五条 考核评价由省加快民营经济发展工作领导小组(以下简称省民营经济领导小组)负责组织实施;省民营经济领导小组办公室(以下简称省民营办)牵头,省直有关部门配合,负责完成考核评价具体工作。

第二章 州、市民营经济发展考核评价

第六条 州、市民营经济发展考核评价对象为全省16个州、市人民政府。

第七条 州、市民营经济发展考核评价指标体系由考评指标和加分指标构成。

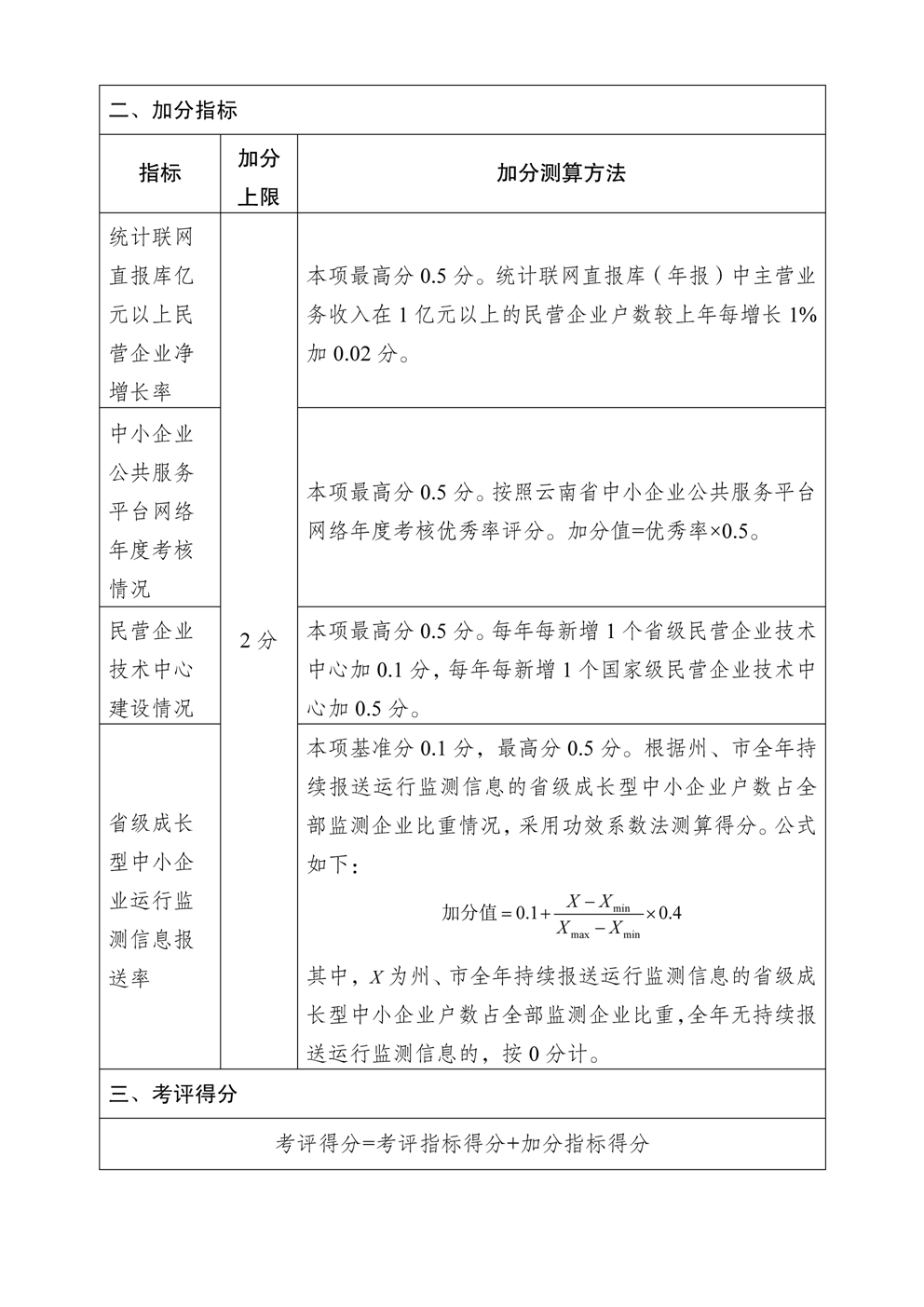
第八条 考评指标为民营经济增加值、民营经济增加值增速、个体私营经济从业人员增速3项指标。加分指标为统计联网直报库亿元以上民营企业净增长率、中小企业公共服务平台网络年度考核情况、民营企业技术中心建设情况、省级成长型中小企业运行监测信息报送率4项指标。

第九条 州、市民营经济发展考评得分为考评指标得分与加分指标得分之和。

第十条 考评指标得分采用功效系数法,按照综合加权方法测算,其中,民营经济增加值指标权重为20%,民营经济增加值增速指标权重为50%,个体私营经济从业人员增速指标权重为30%。

加分指标每项加分上限为0.5分,总加分上限为2分。

第三章 县、市、区民营经济发展考核评价

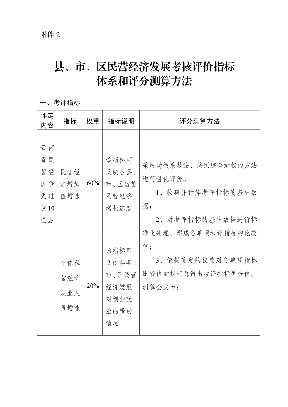
第十一条 县、市、区民营经济发展考核评价对象为全省129个县、市、区人民政府。

第十二条 县、市、区民营经济发展考核评价分为民营经济争先进位考评和民营经济综合实力考评。考核评价指标体系由考评指标、加分指标和“一票否决”指标构成。

第十三条 县、市、区民营经济争先进位考评重点为各县、市、区民营经济发展速度,考评指标为民营经济增加值增速、个体私营经济从业人员增速、民营经济增加值占地区生产总值比重变化率。

第十四条 县、市、区民营经济综合实力考评重点为各县、市、区民营经济发展规模,考评指标为民营经济增加值和个体私营经济从业人员。

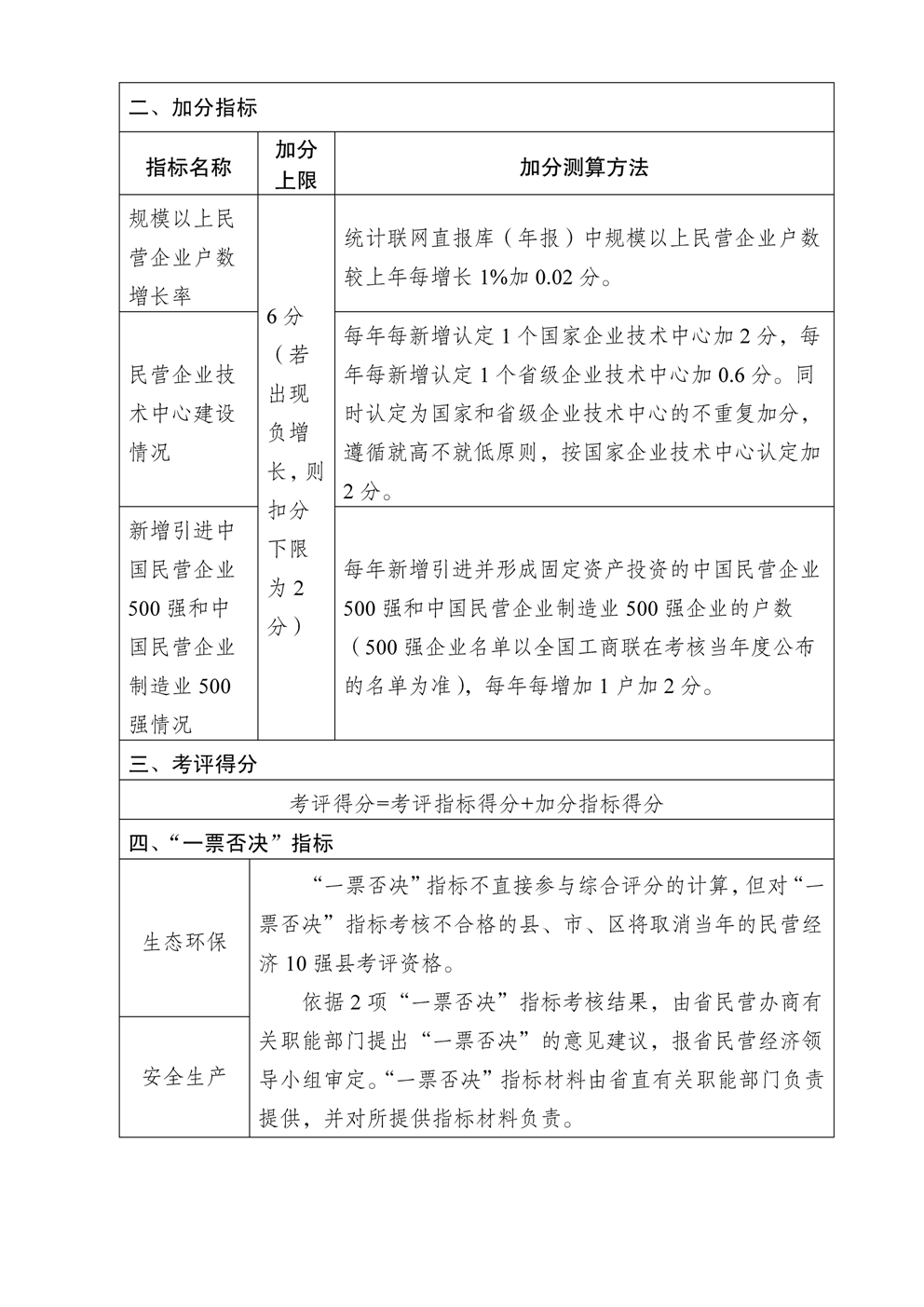
第十五条 民营经济争先进位考评和民营经济综合实力考评加分指标均为规模以上民营企业户数增长率、民营企业技术中心建设情况、新增引进中国民营企业500强和中国民营企业制造业500强情况。

第十六条 县、市、区民营经济争先进位考评和县、市、区民营经济综合实力考评得分均为考评指标得分与加分指标得分之和。

第十七条 考评指标得分采用功效系数法,按照综合加权方法测算,民营经济争先进位考评指标中民营经济增加值增速、个体私营经济从业人员增速、民营经济增加值占地区生产总值比重变化率指标权重分别为60%、20%、20%,民营经济综合实力考评指标中民营经济增加值和个体私营经济从业人员指标权重分别为70%和30%。

加分指标总加分上限为6分,如果加分指标负增长,则相应扣分,扣分下限为2分。

第十八条 “一票否决”指标包括生态环保、安全生产2项年度评价指标,不直接参与综合考评得分计算。对任意1项年度评价指标考核不合格的县、市、区,即取消当年“云南省民营经济争先进位10强县”和“云南省民营经济综合10强县”考评资格。

第四章 组织考评

第十九条 省直有关部门于每年3月底前提供各州、市、县、区上一年度考评指标、加分指标数据和“一票否决”指标评价情况,省民营办负责数据核实、汇总、测算,会商有关部门后,初步形成各州、市、县、区综合考评得分和排序。

第二十条 州、市民营经济发展考核结果适时提交省考评办,于每年5月底前报经省民营经济领导小组审核,并报省人民政府审批同意后,由省政府办公厅发文通报。

第二十一条 省民营办根据各县、市、区民营经济争先进位和民营经济综合实力考评得分,以及“一票否决”指标评价情况,选取前20名县、市、区分别初步评定为“云南省民营经济争先进位10强县”和“云南省民营经济综合10强县”。

因“一票否决”指标考核不合格而取消当年“云南省民营经济争先进位10强县”和“云南省民营经济综合10强县”评定资格的,缺额依次递补。

同时获评“云南省民营经济争先进位10强县”和“云南省民营经济综合10强县”的,优先评定为“云南省民营经济争先进位10强县”,“云南省民营经济综合10强县”缺额依次递补。

第二十二条 “云南省民营经济争先进位10强县”和“云南省民营经济综合10强县”初选名单报省民营经济领导小组审核后,通过省工业和信息化委网站和中国中小企业云南网进行公示,公示期为7天。

公示期满,由省民营办组织有关部门在规定期限内对群众反映的问题进行核实,根据核实情况形成考评意见报省民营经济领导小组审核后,“云南省民营经济争先进位10强县”根据《云南省县域经济、民营经济、园区经济10强考核评价工作实施方案》(云办通〔2017〕50号)规定,报省委、省政府审批同意后,由省委办公厅、省政府办公厅发文通报;“云南省民营经济综合10强县”报省人民政府审批同意后,由省政府办公厅发文通报。

第五章 考评结果运用

第二十三条 州、市民营经济发展考核评价结果作为省级工业和信息化发展专项资金因素法分配的权重和州、市年度综合考评成绩评定的重要参考。

第二十四条 “云南省民营经济争先进位10强县”根据云办通〔2017〕50号文件规定,按名次通报表彰,由省委、省政府授牌,并由省财政给予60万元奖励,考评结果纳入县、市、区领导班子和领导干部实绩量化考评指标体系,作为领导班子和领导干部考核评价任用的重要参考依据。

第二十五条 “云南省民营经济综合10强县”按名次公布,并由省人民政府授牌。

第六章 考核评价纪律及责任追究

第二十六条 有关部门要严格执行统计法规和统计调查制度,对提供数据的时效性、真实性、合法性负责,禁止擅自修改评比指标统计调查数据。发现篡改数据、编造虚假数据情况的,依法依规严肃处理,并对考评结果不予确认或取消评定资格。

第二十七条 各级领导干部不得干扰统计和有关部门正常工作,不得强令、授意统计和有关部门工作人员篡改统计调查资料或者编造虚假数据,不得对坚持原则、抵制弄虚作假的统计和有关部门工作人员进行打击报复,如有违纪违法行为,将依纪依法严肃处理。

第二十八条 省监委要对考评工作进行全过程监督检查,发现州、市、县、区在考评工作中有弄虚作假行为的,按照干部管理权限和有关规定对主要负责人给予党纪政纪处分,同时,撤销评定奖项,追回所授荣誉和所发奖金,追究有关部门负责人责任。

第二十九条 省直有关部门及其工作人员在考评工作中利用职权徇私舞弊、失职渎职、工作出现重大失误的,依照有关法律法规严肃处理。

第七章 附 则

第三十条 本办法由省民营办负责解释。

第三十一条 本办法自印发之日起施行。

 


附件:1.州、市民营经济发展考核评价指标体系和评分测算方法

2.县、市、区民营经济发展考核评价指标体系和评分测算方法

3.民营经济发展考核评价指标数据来源

 

附件3

民营经济发展考核评价指标数据来源

一、考评指标

(一)民营经济增加值及其增速、民营经济增加值占地区生产总值比重(含变化率)由省统计局报省民营办。

(二)个体私营经济从业人员(含增速)由省工商局报省民营办。

二、加分指标

(一)中小企业公共服务平台网络年度考核情况、省级成长型中小企业运行监测信息报送率、民营企业技术中心建设情况由省工业和信息化委报省民营办。

(二)规模以上民营企业户数增长率、统计联网直报库亿元以上民营企业净增长率由省统计局报省民营办。

(三)新增引进中国民营企业500强和中国民营企业制造业500强情况由省招商合作局报省民营办。

三、“一票否决”指标

(一)生态环保

由省工业和信息化委负责向省民营办提供节能方面当年未完成约束性指标的县、市、区名单;由省环境保护厅负责向省民营办提供总量减排考核中当年重点减排项目未完成的县、市、区名单。

(二)安全生产

由省安全监管局负责向省民营办提供当年安全生产方面发生重大及以上责任事故的、发生3起及以上较大生产安全事故的、年终安全生产责任制考核为“不合格”档次的县、市、区名单。

四、统计精确度要求和排名确定补充说明

民营经济增加值及其增速、民营经济增加值占地区生产总值比重变化率、规模以上民营企业户数增长率、统计联网直报库亿元以上民营企业净增长率、中小企业公共服务平台网络年度考核情况(优秀率)、民营企业技术中心建设情况(增长率)精确到小数点后1位。

考评得分及各项考评指标、加分指标得分精确到小数点后4位。

考评得分相同的情况下,按照考评指标权重从高至低的顺序选取单项指标进行比较,高权重考评指标得分高者排名靠前。

文章来源: