各州、市人民政府,省直各委、办、厅、局:
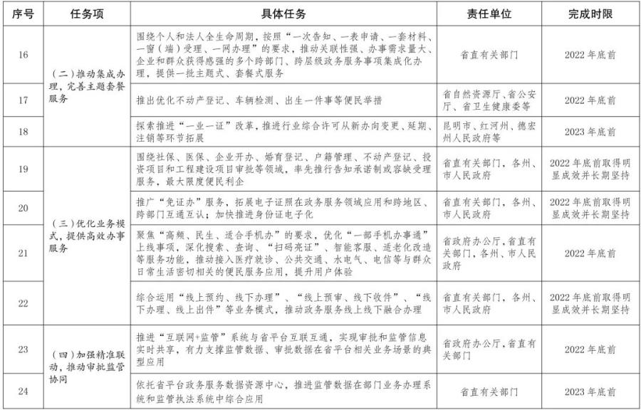
全省政务服务平台(以下简称省平台)与其他省市政务服务平台、国家政务服务平台、国务院有关部门政务服务平台(业务办理系统)共同构成全国一体化政务服务平台,自2019年12月1日上线以来,为省、州市、县、乡、村五级政务服务实施机构开展政务服务提供有力支撑,对持续深化“放管服”改革、优化营商环境发挥了重要作用。同时,省平台系统整合不够、业务流程不优、数据共享不足、基层应用不广、用户体验不佳等问题仍然存在。为进一步提升全省政务服务“一网通办”能力,向企业和群众提供更加优质、便捷、高效的政务服务,经省人民政府同意,现将有关事项通知如下:
一、聚焦系统融通,提升“一网覆盖”能力
深入推进省平台各系统联动协调运转,加强与部门业务办理系统融会贯通,推动实现“只进一张网,能办所有事”。
(一)强化统一身份认证,健全全省统一用户体系。依托国家政务服务平台身份认证体系,升级省平台统一身份认证系统,完善自然人、法人和各级机构、组织以及工作人员的统一用户体系,全面推广人脸识别认证和电子营业执照、电子社会保障卡等注册登录模式,进一步拓展认证渠道,简化优化身份认证方式,提升认证流程、算法的安全性以及浏览器兼容能力,解决注册繁琐、程序复杂等问题,实现省平台用户“一个账号、一次登录、一次认证、全网通用”。各地各部门业务办理系统互联网端注册渠道,以统一技术标准全部接入省平台统一身份认证系统进行注册认证,解决企业和群众办事重复注册、重复验证等问题。按照“一企一档”、“一人一档”要求,依法依规归集用户基本信息、办件历史、访问行为等关联数据,建设省平台法人和自然人数据档案库,分析用户潜在需求,实现以统一社会信用代码和身份证号码为索引智能推送关联服务,变被动服务为主动、精准服务。
(二)整合申办服务渠道,确保政务服务统一受理。逐步关闭各级政府部门自行设置的政务服务线上线下申办和受理端口,按照统一技术标准规范,整合迁移到省平台统一申办受理系统,实现全省政务服务“统一申办、一口受理”。在云南政务服务网、“一部手机办事通”、各级政务服务中心和便民服务中心(站)综合窗口、政务服务自助终端等服务渠道,部署应用省平台统一申办受理系统,充分考虑政务服务业务受理需求,完善业务申办“双免”(免填表格、免交材料)、办件统一赋码和业务统一受理等功能,实现政务服务申办、接件、受理一体化。推进云南政务服务网与省政府门户网站融合,进一步完善网上办事引导功能,实现“一看就能懂、一点就能办”。
(三)推动系统互联互通,实现业务办理一网流转。优化省平台各子系统业务协同、数据流转、信息同步、效能监督等功能,加快实现企业和群众办事从取号、叫号、申报、办理、取件、评价等全流程顺畅运转。升级省平台政务服务事项管理系统,支撑行政许可事项规范填报和管理,实现与国家政务服务平台行政许可管理系统互联互通。完善省平台统一业务办理系统流程配置功能,按需定制办理流程、环节,支撑无业务办理系统的政务服务实施机构全程网上办理政务服务业务。除法律法规另有规定或涉及国家秘密等情形外,按照“应接尽接”原则,推动各地各部门业务办理系统按照统一技术标准深度接入省平台,实现政务服务事项申请、受理、审查、特别程序、决定、制证、出证、评价等一体化流转,全面提升网上可办率、全程网办率和“一网通办”实际办件量。推广应用全省统建政务服务“好差评”系统,加强全过程效能监督,提升主动评价率和评价覆盖率,确保评价数据客观、真实。推动省平台与国家垂直管理部门业务办理系统深度对接和信息共享,打通受理、办理等环节,有效解决基层重复录入问题。
(四)夯实终端服务支撑,提升统一制证出件能力。提升省平台电子文书生成能力,集成省平台统一电子证照系统、统一电子印章系统、统一物流寄递系统等终端服务功能,推动实现综合窗口制证出证、印章加盖及结果寄递一体化。优化各级政务服务中心和便民服务中心(站)窗口物流寄递、自助打印服务,实现办理结果“一窗出件”;依托省平台用户专属空间,实现电子审批结果主动推送和“一端出件”。推动省平台整合集成并深度融合公安、税务、社会保障、医疗保障、市场监管等部门自助服务终端功能,支撑更多事项全程自助办理和24小时“不打烊”服务,并向乡镇(街道)、村(社区)、园区、商场、楼宇和银行、邮政、通信网点等场所延伸,实现政务服务“就近办、家门口办”。
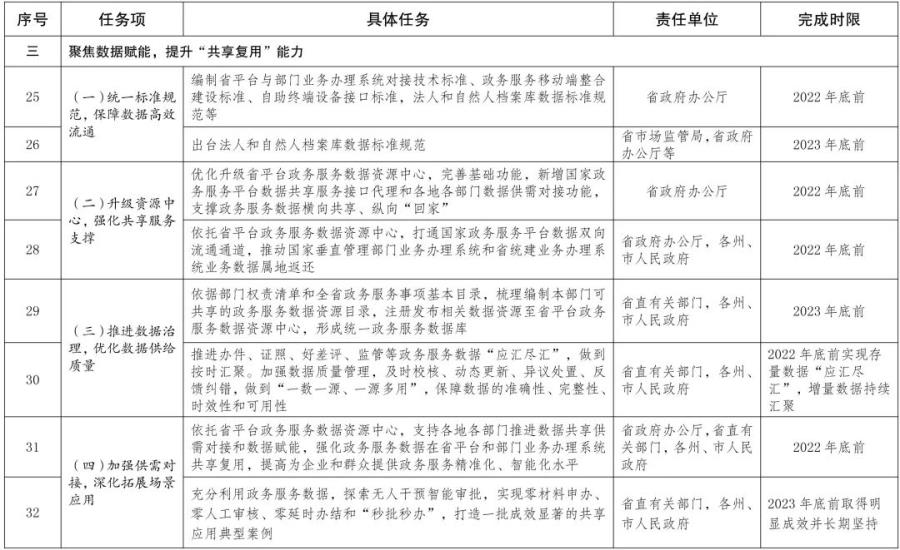
二、聚焦流程再造,提升“业务协同”能力
深入推进政务服务业务流程再造,全面实现政务服务业务办理定制化、集成化、协同化。
(一)精简申办材料,全面推行“一表申请”。依托省平台政务服务事项管理系统,按照“能简则简”原则,最大限度精简申办材料,提炼材料信息项,优化形成“一个事项、一张表单”、“一个主题、一张表单”,推动电子材料应用,切实解决重复填报信息、重复提交材料问题,实现“一次申办、信息复用”。推行自然人身份证件(含护照、港澳台胞证)号码、法人统一社会信用代码和投资项目代码申请办事制度,依托省平台政务服务数据资源中心,推进可共享表单信息项系统自动预填,支撑申请人少填字段信息,让“一表申请”更加智能、便捷。
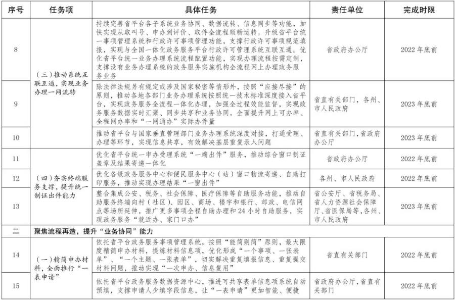
(二)推动集成办理,完善主题套餐服务。围绕企业从设立到注销、个人从出生到身后的全生命周期,聚焦多部门联办主题事项,构建“一件事”主题和服务场景,按照“一次告知、一号申请、一表提交、一套材料、一窗(端)受理、一网办理、统一出件”的要求,推动关联性强、办事需求量大、企业和群众获得感强的多个跨部门、跨层级政务服务事项集成化办理,提供主题式、套餐式服务。推出优化不动产登记、车辆检测、出生一件事等便民举措。探索推进“一业一证”改革,推进行业综合许可从新办向变更、延期、注销等环节延伸拓展。
(三)优化业务模式,提供高效办事服务。围绕社保、医保、婚育登记、户籍管理、不动产登记、企业开办、投资项目和工程建设项目审批等领域,率先推行告知承诺制或容缺受理服务,最大限度便民利企。推广“免证办”服务,拓展电子证照在政务服务领域应用和跨地区、跨部门互通互认,通过直接取消证照材料或数据共享、在线核验等方式,推行实现政府部门核发的材料一律免于提交,能够提供电子证照的一律免于提交实体证照;加快推进身份证电子化,在保障好群众信息安全和隐私的前提下,通过扫码办理需要用身份证的服务事项。聚焦“高频、民生、适合手机办”的要求,持续优化“一部手机办事通”上线事项,推动接入医疗就诊、疫情防控、入学、公共交通、水电气和电信缴费等与群众日常生活密切相关的便民服务应用,升级搜索查询、“扫码亮证”、智能客服、适老化改造等服务功能,提升用户体验。推广“线上预约、线下办理”、“线上预审、线下收件”、“线下办理、线上出件”等业务模式,深度融合线上线下办理,实现多层级政务服务事项“一口受理、联动办理、统一出件”。
(四)加强精准联动,推动审批监管协同。推进全省“互联网+监管”系统与省平台、部门业务办理、监管执法和信用信息等系统互联互通,依托省平台政务服务数据资源中心,实现审批办理结果、监管信息和信用信息实时共享、双向互用,支撑监管数据用于告知承诺、容缺受理、智能审批等审批业务和审批数据用于部门监管、联合监管、综合行政执法、信用监管等业务场景。
三、聚焦数据赋能,提升“共享复用”能力
围绕标准、系统、数据、应用等方面,深入推进政务服务数据共享复用,有效发挥数据赋能政务服务便民利企作用。
(一)统一标准规范,保障数据高效流通。编制省平台数据标准和系统对接技术规范,规范身份认证、事项同源、统一赋码、业务协同、办件回传、服务评价等对接工作;编制省平台移动端整合、建设技术标准,整合对接全省移动端政务服务应用;编制自助终端设备接口标准,推动各级自助终端设备规范接入省平台;编制法人、自然人档案库数据标准,支撑政务服务数据标准化,推动“一企一档”、“一人一档”和用户“画像”应用规范化。积极推进制定出台法人、自然人档案库等相关标准规范。
(二)升级资源中心,强化共享服务支撑。完善省平台政务服务数据资源中心数据资源编目、注册、挂接、订阅、发布等功能,新增国家政务服务平台数据共享服务接口代理和各地各部门数据供需对接功能,强化政务服务数据分发、服务等能力建设,支撑政务服务数据横向共享、纵向“回家”。依托省平台政务服务数据资源中心,打通国家政务服务平台数据双向流通通道,采取前置机交换或服务接口交互方式,推动国家垂直管理部门业务办理系统和省统建业务办理系统业务数据属地返还。
(三)推进数据治理,优化数据供给质量。依据部门权责清单和全省政务服务事项基本目录,梳理编制本部门可共享政务服务数据资源目录,注册发布相关数据资源至省平台政务服务数据资源中心,形成统一政务服务数据库。推进办件、证照、好差评、监管等政务服务数据“应汇尽汇”,采取服务接口方式的要实时推送,采取库表交换方式的要当日汇聚。加强数据质量检测和管理,及时校核、动态更新、异议处置、反馈纠错,确保数据“一数一源、一源多用”,提升准确性、完整性、时效性和可用性。
(四)加强供需对接,深化拓展场景应用。强化省平台政务服务数据资源中心支撑各地各部门数据共享供需对接和数据赋能,确保政务服务数据在省平台和部门业务办理系统共享复用,满足政务服务业务应用数据需求,提高为企业和群众提供政务服务精准化、智能化水平。支持各地各部门充分利用政务服务数据,探索无人干预智能审批,实现零材料申办、零人工审核、零延时办结和“秒批秒办”,打造一批成效显著的共享应用典型案例。
四、聚焦服务优化,提升“管运协同”能力
建立健全“省级统筹、部门协同、整体联动”的政务服务工作机制,进一步增强省平台规范、高效、安全运行管理能力,不断提升全省政务服务效能。
(一)强化责任落实。省政府办公厅负责全省政务服务工作顶层设计、统筹推进、监督检查,组织推进省平台建设运行管理和推广应用。各级政务服务管理部门和实施机构按照“一网通办”要求,明确专人负责省平台系统管理、效能监督和业务办理等工作,常态化、规范化开展各类政务服务。各级政务服务中心和便民服务中心(站)要依托省平台全面实现“前台综合接件、后台分类审批、综合窗口出件”,推动政务服务线上线下深度融合。
(二)规范服务管理。各级政务服务实施机构要通过省平台政务服务事项管理系统,对政务服务事项采取新增、发布、调整、暂停、取消等动态维护管理,及时修复异常状态,做到要素完整、信息准确、可查可办,确保“一网通办”各系统数据同源、动态更新、联动管理;严格按照省平台公布的政务服务事项实施清单推行线上线下一致办理,提供优质办事服务。对适用“收件即受理”方式的政务服务事项,有关部门授权窗口工作人员通过省平台统一申办受理系统接收申请材料并当即出具受理凭证。对提供网上预审服务的政务服务事项,1个工作日内出具网上预审意见,并告知后续办理流程;对全程网办的政务服务事项,2个工作日内完成网上审查申请信息并在线出具受理意见;对需专业判断的复杂政务服务事项,收件后3个工作日内出具受理意见。不符合受理条件的,按照有关规定和程序及时作出补齐补正、不予受理等决定并告知申请人。已受理的政务服务办件,严格按照承诺时限办结。对现场勘验、技术审查、听证论证等特别程序实施清单化管理,建立限时办结机制并向社会公布。依托“12345”政务服务便民热线,加强热线知识库建设和应用,按照有关规定限时办结。全面落实政务服务“好差评”制度,15个工作日内完成经查实“差评”事项的整改并反馈。
(三)强化运行保障。省政府办公厅会同公安、网信、国家安全等部门,落实安全管理主体责任,切实做好省平台运维和网络数据安全保障工作,构建全方位、多层次、一致性的安全防护体系,不断提升省平台安全态势感知和风险防控能力。加强政务服务数据全生命周期安全防护,确保省平台网络和数据安全。各级政府有关部门要结合实际,制定接入省平台有关业务办理系统的安全保障、运维管理应急预案,做好应急资源储备,安排专人值班值守,定期开展应急处置演练,不断提升应急演练的针对性、实效性和应急处置能力。
各地各部门要进一步提高政治站位,高度重视“一网通办”能力提升工作,加强组织领导,细化任务清单,明确职责分工,切实抓好各项工作落实,加强资金保障,将有关费用纳入各级政府财政预算。省政府办公厅将把“一网通办”有关工作纳入全省“互联网+政务服务”年度综合考评,及时通报有关工作情况。
附件:重点工作任务清单
云南省人民政府办公厅
2022年8月12日
(此件公开发布)



主办单位:芒市人民政府 滇ICP备17006904号-1
滇公网安备 53310302000146号
政府网站标识码:5331030001 地址:中缅友谊馆4楼 邮编:678400 电话:0692-2272837