芒市住房和城乡建设局

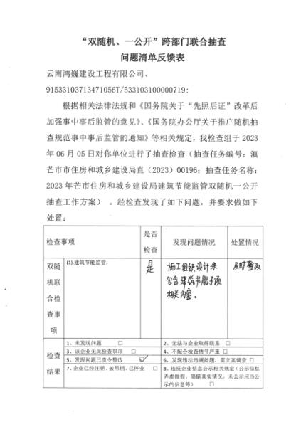
2023年芒市住房和城乡建设局“双随机、一公开”部门联合查知书(云南鸿巍建设工程有限公司)

浏览量:510    作者: 日期:2023/10/24
微信图片_20231024112209微信图片_20231024112214微信图片_20231024112218
文章来源: