芒市综合行政执法局

云南省人民政府办公厅关于建立营商环境“红黑榜”制度的通知

浏览量:3453    作者: 日期:2019/11/27

各州、市人民政府,省直各委、办、厅、局:

为贯彻落实省委、省政府的决策部署,持续深化“放管服”改革优化营商环境,充分发挥营商环境评价的导向性作用,经省人民政府同意,现就建立营商环境“红黑榜”制度有关事项通知如下:

一、实施时间和范围

2019年第四季度开始,原则上按季度对各州、市营商环境进行评价,根据评价结果进行排名,排前3名的进入营商环境“红榜”,排后3名的进入营商环境“黑榜”。

二、评价指标体系

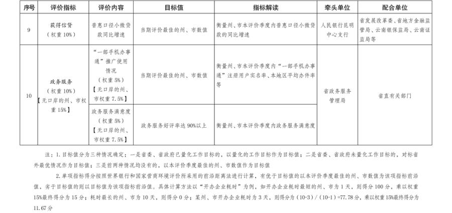
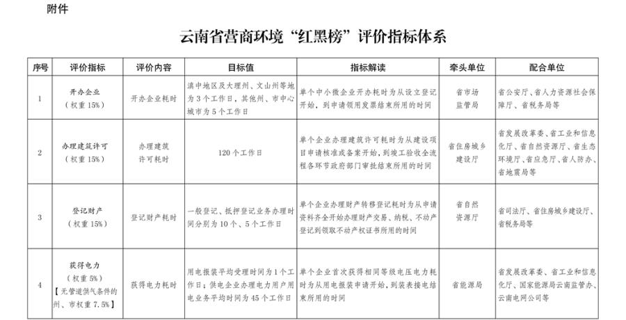
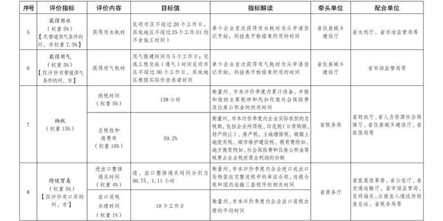
聚焦开办企业、办理建筑许可、登记财产、获得电力、获得用水、获得用气(评价有管道供气条件的州、市)、纳税、跨境贸易(评价有口岸的州、市)、获得信贷、政务服务等10项指标进行评价。

今后将根据实施情况对评价指标体系进行动态调整。

三、评价步骤和方法

(一)委托第三方评估。由省发展改革委负责,按季度委托第三方评估机构进行评估。第三方评估机构要采取召开座谈会调查、问卷调查、实地调查、专题调查、网络调查等多种方式进行评估,保证评估数据客观公正、准确真实,于本评价季度结束后的5个工作日内将评估数据提供给各州、市人民政府和省优化营商环境领导小组办公室、省直牵头单位。

(二)各州、市自查。各州、市在收到第三方评估数据后于5个工作日内完成自查工作,对评估数据有异议的,要作出情况说明并出具翔实的证明材料,经州、市人民政府主要领导签字确认后提供给省直牵头单位。超过5个工作日的,视为无异议。

(三)省直牵头单位组织核验。在收到第三方评估数据和州、市提供的情况说明后,省直牵头单位要组织有关配合单位,采取实地调查、回访座谈、重点核查等多种方式,对有异议的评估数据进行核验,核验结果经省直牵头单位主要领导签字同意后,于本评价季度结束后的15个工作日内提供给省优化营商环境领导小组办公室。

(四)省优化营商环境领导小组办公室组织评分。依据省直牵头单位的核验结果,由省优化营商环境领导小组办公室组织有关单位,采用百分制,根据前沿距离法和各指标评价权重,分别计算各州、市单项指标得分和评价总分,形成各州、市营商环境“红黑榜”,按程序报请省优化营商环境领导小组审定。

四、评价结果运用

(一)公开通报。营商环境“红黑榜”以省政府办公厅名义进行通报,通过省政府门户网站向社会公布,接受社会监督。

(二)与综合考评挂钩。建立评价结果与全省综合考评挂钩机制,把营商环境“红黑榜”作为全省综合考评的重要依据,对列入“红榜”、“黑榜”的州、市,按照全省综合考评有关规定给予加、扣分。对连续3次列入“黑榜”的,约谈州、市人民政府有关负责同志。

(三)限期整改。各州、市要坚持补短板、强弱项,找准影响本地营商环境的症结和原因,对标对表,对症下药,明确责任人和完成时限,采取行之有效的措施,限期整改到位,并及时将整改情况向社会公布,同时报送省优化营商环境领导小组办公室、省直牵头单位。

(四)帮助解决问题。省直有关部门要以问题比较集中的州、市以及企业、群众反映强烈的问题为重点,帮助分析原因,切实加大政策支持和工作指导力度,及时跟踪掌握整改进展情况,层层推动问题解决,合力推进全省营商环境不断优化。

 

云南省人民政府办公厅

2019年11月18日

 

(此件公开发布)

 

附件:云南省营商环境“红黑榜”评价指标体系

1

2

3

 云南省人民政府办公厅关于建立营商环境“红黑榜”制度的通知.pdf


文章来源:云南省人民政府