芒市遮放镇人民政府

过期药品“看着没坏”就能继续服用?重要提醒:千万别乱吃!

浏览量:2122    作者: 日期:2026/1/4

去年感冒剩下的退烧药

开封后没吃完的消炎药

过期半年的止痛药……

您家的药箱里有过期药品吗?

有些人觉得这些药品

“没开封”“看着没坏”

应该就还能用

但其实它们可能已经

变成藏在身边的“健康隐患”!

 

过期药品潜藏着哪些风险?

 

从治病药变成“致病药”

 

药品一旦过期,其成分可能发生质的变化,不仅失去疗效,还可能产生有害物质

 

即便外观无明显变化,过期药品的安全性和有效性也无法得到保证,误服可能导致肝肾功能损伤、过敏反应等严重后果,尤其是某些特殊药品,挥发到空气中还可能引发致命过敏。

 

“药垃圾”可能造成环境污染

 

家庭过期药品已被明确列入《国家危险废物名录》。随意丢弃的药品,其成分可能渗入土壤、地下水,破坏生态环境

 

例如,抗生素类药物进入水体后,可能导致微生物耐药性增强,影响整个生态系统的平衡;含有重金属的药品污染土壤后,可能通过食物链危害人类健康。

 

不同类型的药品的使用期限

 

药品在开封后,由于更易受温度、湿度、光照等因素影响发生变质或污染,不同类型的药品也有不同的使用期限:

 

滴眼液、眼膏、滴鼻液、滴耳液、口服溶液

 

如果药品说明书有提示开封后可以使用多久的,需严格按照说明书执行。如说明书未明确提示,在开封后最多可以使用1个月

 

吸入用溶液

 

一般不含防腐剂的雾化药,打开后应立即使用,余下药液直接丢弃。部分含有防腐剂的雾化药开封后可存放24小时,具体情况需严格按照说明书执行。

 

非独立包装的药品

 

如瓶装药片或胶囊,一般开封后可使用3—6个月,如出现发霉、变色、有气味、形状改变,则表示变质,不应继续使用。

 

三招辨别药品“变质信号”

 

查有效期:精准判断“使用期限”

 

常见的药品有效期标注方法有两种。一种是用“有效期至”表示。其具体标注格式为“有效期至xxxx年xx月”或者“有效期至xxxx年xx月xx日”;或是用数字和其他符号表示,如“有效期至xxxx.xx”或者“有效期至xxxx/xx/xx”等。国内大多数药品采用这种方法。举例来说,有效期至2025/03/16,表示该药可用至2025年3月16日。

 

另一种是用“失效期”表示,如失效期2024/08,表示该药可用至2024年7月31日;失效期2025/10/31,表示该药可用至2025年10月30日。目前这种表示方法已很少使用。

 

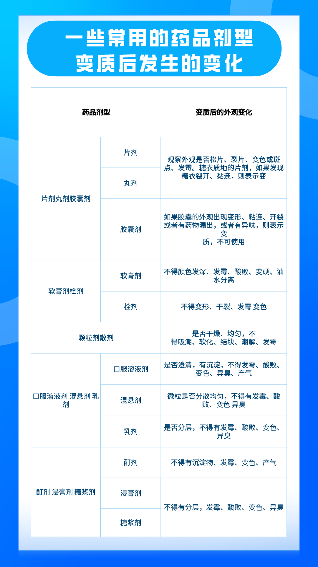
查外观:警惕异常“蛛丝马迹”

 

药品一般很难用肉眼判断是否变质,因为绝大部分药品超过有效期时,外观并没有明显的变化。少数药品可能发生改变,如口服液过期后可能会由澄清变为浑浊,片剂可能会出现变色等。

 

 

 

查包装:破损包装暗藏隐患

 

包装破损、标签模糊或缺失的药品,可能因储存条件失控提前变质。尤其是对储存温度、湿度要求严格的特殊药品,包装损坏后可能导致药效大幅下降。

 

如何规范处置家庭过期药品?

 

分类处理:不同剂型区别对待

 

口服固体制剂:片剂、胶囊、颗粒剂等,先撕毁包装盒避免重复利用,再将药品从内包装取出,用密封袋捣碎后投入有害垃圾箱。

 

液体与半固体制剂:口服液、眼药水等液体药物,可将液体挤入垃圾袋,按有害垃圾处理;若当地有过期药品回收点,优先投递至专业回收渠道;软膏剂、乳膏剂挤入信封或纸袋密封后,投入有害垃圾箱,或通过定点回收点集中处理。

 

注射剂与气雾剂:注射剂切勿擅自开启,需连同完整外包装投入有害垃圾桶;气雾剂、喷雾剂在空气流通处彻底排空后,丢入有害垃圾箱,远离明火。

 

源头控制:合理备药杜绝浪费

 

按需购买:根据家庭成员健康状况,合理备药,选择小包装药品,避免盲目囤货。

 

定期清理:每3—6个月整理药箱,及时淘汰过期药品。建立药品清单,记录生产日期和有效期。

 

规范储存:药品一般需存放在干燥、避光处,注意存放温度要求。

文章来源:芒市人民政府