芒市轩岗乡人民政府

关于开展芒市2023年度残疾人按比例就业情况审核的通告

浏览量:3344    作者: 日期:2023/6/19

关于开展芒市2023年度残疾人按比例

就业情况审核的通告

根据《云南省残疾人联合会、国家税务总局云南省税务局关于开展云南省2023年度残疾人按比例就业情况审核的通告》(云残发〔2023〕13号)《 德宏州残疾人联合会、国家税务总局德宏州税务局关于开展德宏州残疾人联合会2023年度残疾人按比例就业情况审核的通告》文件精神和要求,现就我市开展2023年度全国残疾人按比例就业情况联网认证工作有关事项通告如下:


一、申报时间
2023年度全国残疾人按比例就业情况联网认证办理时间为2023年3月1日至10月31日(如有调整另行通知)。用人单位未在规定期限内申报的,视为未安排残疾人就业,由税务机关按规定征收残疾人就业保障金。


二、申报对象
芒市区域内2022年1月—12月,安排持有效《中华人民共和国残疾人证》或《中华人民共和国残疾军人证》(1至8级)残疾人就业的各级机关、社会团体、企业、事业单位、民办非企业单位(以下简称用人单位)。
2022年度未安排残疾人就业的用人单位或已完成联网认证的用人单位,于2023年9月—11月通过“云南省电子税务局”或到当地主管税务部门自主申报缴纳残疾人就业保障金。


三、申报方式
(一)网上申报
进入“云南政务服务网”(https://zwfw.yn.gov.cn/)选择法人用户注册或登录,进入“全国残疾人按比例就业情况联网认证”事项,点击“在线办理”。(操作流程详见附件1)。
建议用人单位优先选择节约时间、减少跑动次数的网上申报方式进行办理。
(二)窗口办理
用人单位携带相关申报材料到就近残联审核窗口进行现场申报,咨询电话:2107189。


四、申报材料
(一)网上申报
用人单位注册(首次办理用户需要)、登录系统后,按照系统提示填报和上传相关材料。
(二)窗口办理
1.《申报材料真实性承诺书》原件1份并加盖单位公章,承诺书附二维码需提前到窗口现场申领。
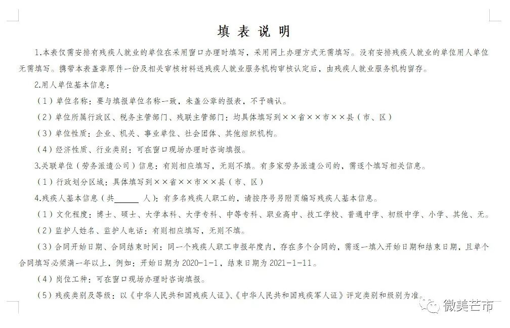
2.《云南省全国残疾人按比例就业情况联网认证申报表》原件1份并加盖单位公章(详见附件2)
3.残疾人职工的劳动合同或在编证明复印件1份(加盖单位公章)。
4.残疾人职工是劳务派遣人员的,需提供用工单位与劳务派遣单位签订的劳务派遣合同或服务协议复印件1份(加盖单位公章)。
5.相关数据在系统比对中出现无法核验的情况时,需根据实际情况提供纸质版证明材料复印件1份并加盖单位公章:
(1)《中华人民共和国残疾人证》或《中华人民共和国残疾军人证(1-8级)》;
(2)残疾人职工工资凭证(可为银行流水明细、个税申报表或原始会计凭证);
(3)残疾人职工个人社会保险参保缴费证明(加盖社保机构业务专用章);
(4)残疾人职工个人医疗保险参保缴费证明(加盖社保机构业务专用章)。


五、相关说明
(一)用人单位应如实填报相关信息,并保证提供的材料真实有效,申报材料需加盖本单位公章。
(二)用人单位提交审核材料时,残疾人证不在有效期内的,不得计入用人单位安排残疾人就业人数。若有《中华人民共和国残疾军人证》(1—8级)信息在认证系统内无法识别,需本人(监护人)到当地退役军人事务部门进行证件信息备案维护。
(三)以非劳务派遣形式安排残疾人就业的用人单位,且工资支付单位与社会保险缴纳单位不一致的,在计算安排残疾人就业人数和比例时,应当计入与残疾人签订劳动合同的用人单位。
(四)不同用人单位重复安置残疾人的解决情况:
1.若A单位发现张*已被B单位安置申报,系统弹窗提示“请出具县级以上劳动保障监察机构或劳动争议仲裁委员会或法院的确定双方存在劳动关系时间段(中间无间断)的文书。”
2.A单位将文书提交至A单位所属残联,由残联提交至中国残联。
3.中国残联将文书发送至B单位所属残联,残联告知B单位A单位已出具文书,如有异议60日内提交同样的文书。
4.按照确立劳动时间关系先后认定。
(五)用人单位申报通过后,可在承诺办结日前随时登录年审系统,获取告知信息、了解办理状态。已办结的,可以下载打印电子认定书。
(六)如单位有招聘残疾人就业的意向和计划,可以与芒市残疾人就业服务所联系。


附件:
1.全国残疾人按比例就业情况联网认证网上申报操作流程
2.《2023年云南省全国残疾人按比例就业情况联网认证申报表》
链接:
https://pan.wps.cn/l/smKPKXmfwvZY

图片

申报表二维码

    

芒市残疾人联合会

国家税务总局芒市税务局

2023年3月27日




附件1:

全国残疾人按比例就业情况联网认证
网上申报操作流程

第一步:在互联网搜索“云南政务服务网”(https://zwfw.yn.gov.cn/)进入;

第二步:注册或者登录(选择“法人用户”注册或者“法人登录”);
第三步:选择行政区划,“直通部门”选择该区域残疾人联合会;
第四步:选择“部门办事”,“全国残疾人按比例就业情况联网认证”在线办理;
第五步:进入系统后,点击“我要申报”,先进行“单位信息维护管理”,再选择办理“残疾人安置管理”;
第六步:添加残疾人信息,进行信息录入验证,提交保存安置信息,待残联业务部门审核确认后,点击“完成申报”,点击“完成申报”后不可再添加安置残疾人;
第七步:用人单位对审核结果无异议,点击“完成申报”;
第八步:用人单位若在审核办结后需要重新申报的,需进行“年审认证反馈”并填写理由,待残联业务部门审核通过后将取消已申报的年审认证结果,用人单位可再重新按照网报流程办理;
第九步:用人单位“完成申报”后,待残联业务部门将安置登记信息发送税务后,可下载打印《按比例安排残疾人就业审核认定书》,并直接通过“国家税务总局云南省电子税务局”或到当地主管税务机关自主申报缴纳保障金等后续事宜。
备注:省内各级残联公布的办事指南、办理窗口地址和咨询电话等详细信息可在“云南省政务服务网”选择所在行政区划进行查询。
查询流程:登录“云南政务服务网”→在主页最上端选择“切换区域和部门”→下拉列表选择行政区划→确认前往→直通部门→属地残联→全国残疾人按比例就业情况联网认证→办事指南。

图片

图片

文章来源: