(一)机构基本概况、公共服务职能:卫生院现有干部职工共23人,辖区有4个村卫生室,有村医10人。公共服务职能:开展基本公共卫生服务,具体为:城乡居民健康档案管理、健康教育服务、预防接种服务、0-6岁儿童健康管理服务、孕产妇健康管理、65岁以上老年人健康管理、高血压患者健康管理、2型糖尿病患者健康管理、重性精神疾病患者管理、传染病及突发公共卫生事件报告和处理、中医药健康管理服务、卫生监督协管服务、新生儿疾病筛查管理、结核病管理,开展防治艾滋病管理工作;开展计划生育服务工作;开展中医药服务等工作。
(二)机构科室分布、人员标识、标识导引:卫生院设有综合门诊部、公共卫生科、计划生育服务科、中医科、中、西药房、检验科、B 超室、心电图室、院办公室等科室。
人员标识:卫生院人员公示栏、家庭医生团队公示栏
标识引导:
综合门诊
一楼楼 ①预检分诊 ②清创室 ③护士站、注射室、治疗室、配液室检 ④西药房、双向转诊办公室、综合门诊室、医护办公室、驾驶员体检室、戒烟咨询室 ⑤财务室、收费室 ⑥输液室 ⑦病房2号 ⑧心电图是、抢救室、缓冲病房 ⑨发热哨点
二楼 ①中心机房 ②彩色B超室 ③避孕药具仓库、慢性病管理中心 ④会议室 ⑤检验科 ⑥冷链室、计划免疫登记室、预防接种室 ⑦产检室、家庭医生签约办公室、儿童老年体检室、妇幼保健室 ⑧艾滋病科、抗病毒治疗室 ⑨副院长办公室、质控科、医务科
中医馆
一楼 ①理疗师 ②诊疗室 ③熏蒸室 ④泡脚室 ⑤药房 ⑥中药房
二楼 ①档案室 ②院长办公室 、院办公室 ③医生值班室 ④公共卫生科、健康教育室、计划生育科、卫生监督协管办公室、健康扶贫办公室、信息统计科、院感科
(三) 机构的服务内容、重点学科及医疗技术准入、服务流程及须知等:医疗设备情况:拥有全自动生化分析仪、心电图机台、心电监护仪、电解质分析仪、尿液分析仪、彩色B超、中医超声波治疗仪、中医中频电疗仪、中医药物离子导入仪、微波治疗仪、血凝仪、除颤仪、空气消毒机、电磁波治疗仪(神灯)等医疗设备开展内科、外科、儿科、妇产科、中医科常见病、多发病的诊治。我院始终把“创人民群众满意的卫生院”作为长期发展目标,以“一切为人民健康服务”为理念,不断提高医疗技术和服务质量,增强服务意识,积极改进服务态度,努力维护人民群众的健康权益,提供安全、文明、优质、便捷、的医疗服务为目标,使医院全体医务人员牢固树立为人民健康服务的宗旨;自觉规范医疗服务行为,提高医疗服务质量;扩宽医疗服务覆盖面,促进业务的不断发展。开展常见病的手术治疗,做到小病不出乡,进一步解决群众看病难的问题,切实提高群众的健康水平,坚持中西医并重,积极开展中医服务 ,加强医疗设备硬件建设,进一步满足群众就医需要。拓展了中医适宜技术,设有熏蒸室、泡脚室、理疗室,诊疗项目包括中频脉冲电治疗、超声波治疗、电针、温针灸法(包括艾炷灸 隔物灸 温针灸等)、熏蒸疗法、足部熏洗疗法、拔罐疗法 、游走罐、刮痧疗法推拿疗法、穴位注射、中药封包等多种疗法。开展了中药饮片服务,种类达136种,中医科科长杨必帅经云南省基层名老中医药专家传承工作室遴选,被推选为康昌国基层名老中医药专家传承工作室传承人;中医服务能力得到了明显提升,同时,进一步规范了就医流程,使群众方便就医,加强门诊、住院管理,加强病例书写、处方书写的规范管理,提升服务质量;规划建设了基层发热哨点诊室,充分发挥了基层医疗卫生机构“健康守门人”作用,切实做到传染病防控早发现、早报告、早隔离、早治疗。配置了生物安全柜,开展了新冠肺炎抗原检测工作。
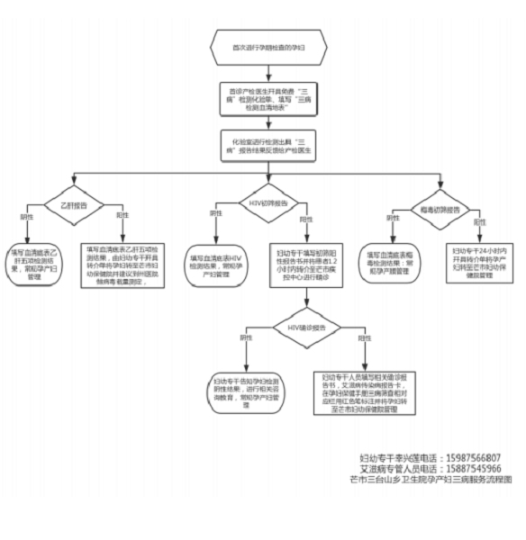
(四)涉及公共卫生、疾病应急处置相关服务流程信息:
(五)医保、价格、收费等服务信息:为进一步落实“以患者为中心,提高患者满意度”的办院理念,积极改善医疗服务质量,提高患者就医满意度,我院通过努力不断改进,改变病人入院和出院工作流程,推行“挂号、收费、医保结算一站式”服务,让患者感受到了“快捷、简化、优质”的入院、出院便捷的服务体验。实现让患者“只需跑一次”即可完成住院手续、出院结账报销手续的目标。
(六)健康科普宣传教育相关信息:开展中医药健康教育,开展肿瘤、精神病、精神病人随访、预防老年跌倒健康教育,开展合理膳食、控制体重、适当运动、心理平衡、改善睡眠、限盐、控烟、限酒、科学就医、合理用药、戒毒等健康生活方式和可干预危险因素的健康教育。开展心脑血管、呼吸系统、内分泌系统、肿瘤、精神疾病等重点慢性非传染性疾病和结核病、肝炎、艾滋病等重点传染性疾病的健康教育。开展食品卫生、职业卫生、放射卫生、环境卫生、饮水卫生、 学校卫生和计划生育等公共卫生问题的健康教育。开展突发公共卫生事件应急处置、防灾减灾、家庭急救等健康教育。宣传普及医疗卫生法律法规及相关政策。
服务形式及要求:
1. 提供健康教育资料
( 1)发放印刷资料
( 2)播放音像资料
2. 设置健康教育宣传栏
3. 开展公众健康咨询活动
4. 举办健康知识讲座
5. 开展个体化健康教育
(七)招标采购信息:卫生院需要进行采购就按照公开招标采购流程采购。
(八)行风廉政建设情况:加强对诈骗、套取医保资金行为监管,加强对设备、药品、耗材、物资采购使用监管,规范耗材申领,严把耗材准入关;依托云南省药品耗材集中采购平台,规范采购行为,实施阳光采购;强化医药代表和设备供应商备案、来访登记、规范接待制度,加强行为管理,规范推介行为;广泛运用反统方信息化手段,防范医院工作人员与药商的不正当利益勾结行为;强化基本建设工程项目事前、事中、事后监管,严格落实工程项目招投标制度;紧盯“关键少数”和重点环节进行监管。落实处方审核和处方点评制度,健全药事、耗材、设备管理委员会组织架构和工作制度机制建设,建立药品、耗材的跟踪监控和超常使用预警制度,加强医务人员执业行为监管,持续规范医务人员的医疗服务行为。畅通信息渠道,通过信访、举报、部门协作等途径全面深入排查线索,重点查处公立医院从业人员在医疗服务活动中索取、收受“红包”、收受药品、医疗器械、医用耗材、试剂、医疗仪器设备及以各种名义和形式收受贿赂的行为和其他不正当利益的违规违纪行为。期间与干部职工签订“个人廉洁承诺书、廉洁家庭承诺书,以及药品廉洁购销合同等,进一步规范医生诊疗环节,防止搭车开药,过度检查等行为,坚决杜绝群众身边的微腐败现象。临床治疗不合理以及小病大治、降低门槛住院、违规使用高值医用耗材、患者知情告知不到位等问题。规范医疗服务价格政策、医疗费用一日清单制等行为。重点整治临床用药方法、用药剂量、给药时间的不合理以及重复用药、滥用抗菌药物、辅助用药指征不明确或无指征联合用药等不合理用药现象。重点整治临床用药方法、用药剂量、给药时间的不合理以及重复用药、滥用抗菌药物、辅助用药指征不明确或无指征联合用药等不合理用药现象。
卫生院开展干部作风警醒谈话,参观德宏州反腐倡廉警示教育基地,学习《加强医德医风、职业道德规范的学习》,学习医疗机构工作人员廉洁从业九项准则,开展医德医风、廉洁家庭家教家风家训廉政党课,加大医务人员理想信念、政治思想、法律法规等的学习教育力度,创新教育形式,分类别对医务人员开展教育,增强教育针对性、有效性,提升全体医务人员法纪意识,签订个人廉洁承诺书、家庭廉洁承诺书、医疗机构工作人员廉洁从业九项准则;利用发生在身边的典型腐败案例开展廉洁警示教育,以案说法,以案释纪,警钟长鸣,引导广大医务工作者从中汲取教训,引以为戒,保证“九不准”高压线时时通电。积极开展清廉文化进医院、进科室、进支部活动,弘扬高尚的医德医风,注重培育、选树、宣传、学习“德技双馨”先进典型。充分利用各类媒体,展示“清廉医院”文化建设成果,增强行业崇廉尚洁氛围。
(九)咨询及投诉方式;
1、医院投诉监督电话(0692-2932020)、医院公共场所的意见投诉箱,科室意见投诉箱。
2、建立院值班制度,实行24 小时值班,接听电话、接待来访、受理投诉。
3、院办公室为综合接待受理、协调投诉科室,其它职能科室受理职权范围内的投诉。
(十)其他法律、法规、规章等规定的应当主动公开的内容:中华人民共和国医师法,医疗事故处理条例,医疗纠纷预防和处理条例,廉洁从业“九项准则”承诺书,处方管理办法。
主办单位:芒市人民政府 滇ICP备17006904号-1
滇公网安备 53310302000146号
电话:0692-2121262 政府网站标识码:5331030001 地址:芒市芒罕路35号 邮编:678400