德宏州生态环境局芒市分局

中央生态环境保护督察群众信访举报转办和边督边改公开情况一览表(德宏州第十六批)

浏览量:2096    作者: 日期:2024/6/5

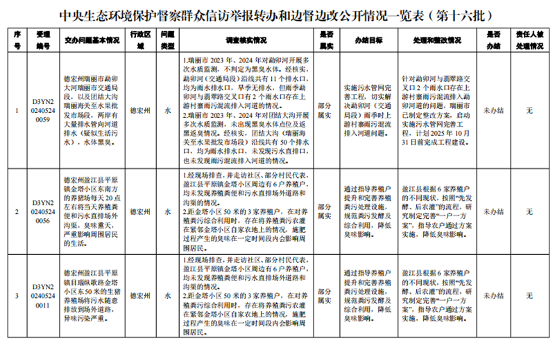
截至2024年6月4日,对中央第七生态环境保护督察组向德宏州移交的第十六批群众信访举报件3件,各责任单位均按要求上报调查处理情况。

中央生态环境保护督察群众信访举报转办和边督边改公开情况一览表(德宏州第十六批)(详见附件)。

07IYHNPO3E240605114027326F0281