无障碍浏览
长者模式
本站IPV6
德宏州生态环境局芒市分局
返回栏目首页
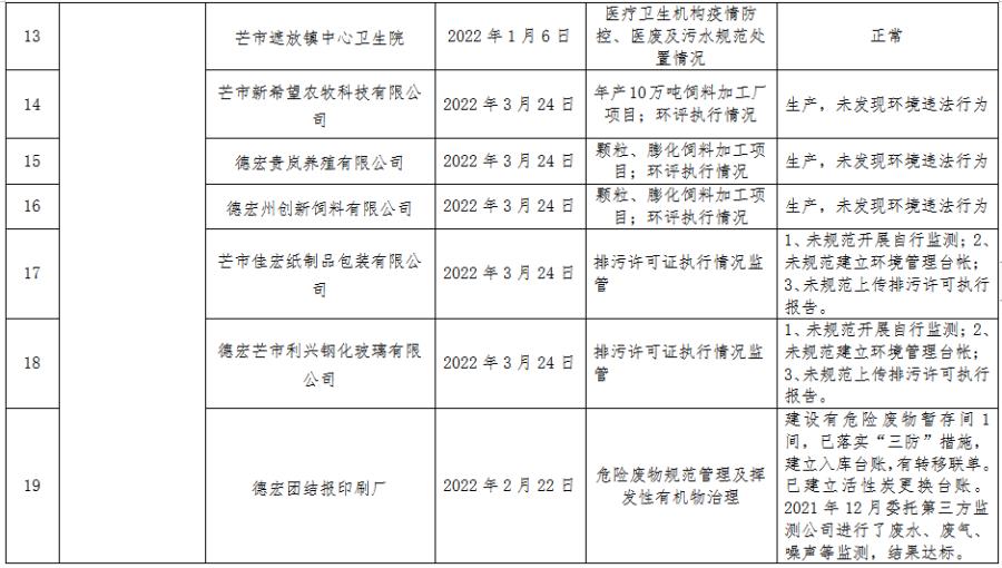
德宏州生态环境局芒市分局2022年一季度一般监管企业双随机抽查结果及专项检查公开表
浏览量:4394 作者: 日期:2022/4/25
[附件:
2022年专项行动检查结果公开表(一季度)
]
文章来源:
上一篇:
德宏州生态环境局芒市分局2022年一季度重点监管企业双随机抽查结果公开表
下一篇:
德宏州生态环境局芒市分局2022年一季度特殊监管企业双随机抽查结果公开表
主办单位
:
芒市人民政府
滇ICP备17006904号-1
滇公网安备 53310302000146号
邮编
:
678400 政府网站标识码
:
5331030001 地址
:
芒市团结大街221-235号 电话
:
0692-2132002