近日
云南省人民政府印发了
《推动大规模设备更新
和消费品以旧换新实施方案》
(简称《实施方案》)
《实施方案》提出
通过实施一批重点任务
到2027年
工业、农业、建筑、交通
教育、文旅、医疗等领域
设备投资规模较2023年增长25%以上
《实施方案》全文如下
↓↓↓
云南省人民政府
云政发〔2024〕16号
云南省人民政府关于印发《推动大规模
设备更新和消费品以旧换新
实施方案》的通知
各州(市)、县(市、区)人民政府,省直各委、办、厅、局:
现将《推动大规模设备更新和消费品以旧换新实施方案》印发给你们,请认真贯彻执行。
云南省人民政府
2024年5月3日
(此件公开发布)
推动大规模设备更新和消费品
以旧换新实施方案
为贯彻落实《国务院关于印发〈推动大规模设备更新和消费品以旧换新行动方案〉的通知》(国发〔2024〕7号),结合我省实际,制定本方案。
一、工作目标
到2027年,工业、农业、建筑、交通、教育、文旅、医疗等领域设备投资规模较2023年增长25%以上。重点行业主要用能设备能效基本达到节能水平,环保绩效达到A级水平的产能比例大幅提升,规模以上工业企业数字化研发设计工具普及率、关键工序数控化率分别超过90%、75%。报废汽车回收量较2023年增加约一倍,二手车交易量较2023年增长45%,废旧家电回收量较2023年增长30%,再生材料在资源供给中的占比持续提升。
二、重点任务
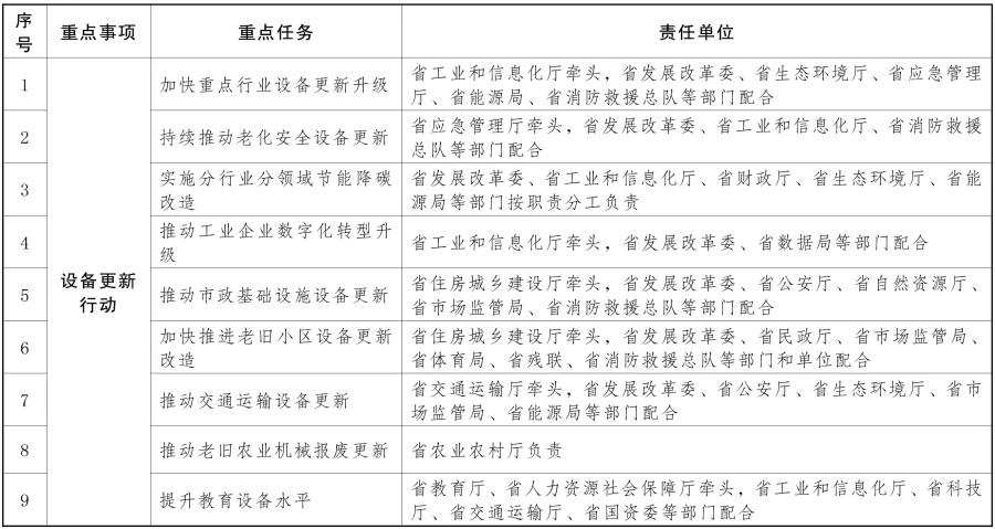
(一)实施设备更新行动
1.加快重点行业设备更新升级。聚焦石化、化工、钢铁、有色、建材、煤炭、电力、机械、轻纺、电子等重点行业,制定涵盖先进设备更新、数字化转型、绿色装备推广、本质安全水平提升的全省工业领域综合性工作方案。大力推进重点行业节能降碳、超低排放、安全生产、数字化转型、智能化升级,有序推进工业领域生产设备、用能设备、发输配电设备、环保设备、检验检测设备等更新和技术改造。
2.持续推动老化安全设备更新。加强安全、应急、消防救援等领域装备升级改造与配备配置。严格落实安全生产领域强制性标准和设备淘汰目录,加快推动危险化学品老旧装置综合技改,推进重点行业机械化换人、自动化减人、机器人替人。持续淘汰危险化学品落后工艺技术设备,推进使用先进设备更换替代禁止(限制)设备。严格落实《工贸行业淘汰落后安全生产工艺技术设备目录》,依法依规淘汰不达标设备。
3.实施分行业分领域节能降碳改造。研究制定节能降碳行动方案,通过省级财政节能降耗专项资金支持,用2年时间对全省600家重点用能企业开展能效诊断。积极实施能效“领跑者”行动。推动传统产业推广应用节能、节水、环保绿色装备,推动电机、变压器、锅炉等重点用能设备更新换代,推动绿色铝、硅光伏、新能源电池等对标国际领先水平更新升级一批生产设备,推动工业固废处理设施设备更新升级。
4.推动工业企业数字化转型升级。以推进制造业数字化、网络化、智能化为重点,支持企业在设计、生产、仓储和运营等环节开展数字化改造,推广应用工业机器人、智能物流等智能制造装备。支持企业对装备、生产线、车间等开展智能化升级,建设一批智能生产线、数字化车间和智慧工厂,推动工业大市和重点园区、规上工业企业数字化改造全覆盖,探索数字经济赋智赋能新模式。
5.推动市政基础设施设备更新。围绕住宅电梯更新和加装、供水、燃气、污水处理、环卫、建筑施工设备、建筑消防、建筑节能改造、液化石油天然气充装站标准化更新建设、城市生命线工程、局部地区供热等11个方面,争取到2027年对技术落后、不满足相关规范标准、节能环保不达标的设施设备完成更新改造。加快重点公共区域和道路视频监控等安防设备改造,加强“智慧消防”建设。
6.加快推进老旧小区设备更新改造。加快更新不符合现行产品标准、安全风险高的老旧电梯。探索开展既有公共建筑节能改造,推进消防设施设备升级改造。因地制宜完善适老设施、无障碍设施、停车场(库)、电动自行车停放及汽车充电设施、智能快递箱、文化休闲设施、物业用房等配套设施。推进全民健身补短板工程、七彩云南全民健身工程建设。
7.推动交通运输设备更新。引导各地统筹用好城市交通发展奖励资金,支持老旧新能源公交车和动力电池更新换代。推动客货邮融合发展,积极推广农村客货邮融合发展适配车辆,带动运输装备更新换代。加强充换电、充气、加氢等设施建设。积极推进船舶靠岸使用岸电。加快高耗能高排放老旧船舶报废更新,逐步扩大新能源船舶应用范围。积极推进柴油货车污染防治攻坚战。
8.推动老旧农业机械报废更新。修订我省农业机械报废更新补贴实施意见,加快先进适用、节能环保、安全可靠的农业机械推广应用。深化丘陵山区适用小型机械研发制造推广应用先导区建设,加大力度推广应用粮油作物和特色产业机械化生产所需的适用机械,促进农业机械更新。鼓励县(市、区)优化农业机械报废拆解网点布局。
9.提升教育设备水平。推动符合条件的院校更新置换先进教学及科研技术设备,提升教学科研水平。根据实际需求更新置换重大科学研究装置。推动中小学校严格落实学科教学装备配置标准,保质保量配置并及时更新教学仪器设备。
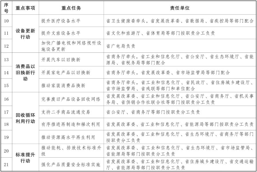
10.提升医疗设备水平。鼓励将医疗设备更新与数字化医疗服务能力提升相结合,推进医疗卫生机构装备和信息化设施迭代升级,按需推进医学影像、放射治疗、远程诊疗、手术机器人等医疗装备更新,适度超前配置装备。开展医疗机构病房改造提升行动,优化公立医院病房床位配置,加强病房适老化、便利化、智能化改造,改善医院供电、消防、污水处理等设施。
11.提升文旅设备水平。鼓励文旅企业开展索道缆车、游乐设备、演艺设备等文旅设备更新提升。推动智慧旅游建设,开展标识标牌、停车场、休息区、旅游厕所等设施设备更新。因地制宜建设完善登山步道、骑行道等体育运动设施。
12.加快广播电视和网络视听设施设备更新。推动广播电视和网络视听制作播出、内容分发、传输覆盖、监测监管、用户接收等设施设备更新,重点对拍摄设备、演播室、转播车等进行更新换代。加快广播电视无线发射台(站)基础设施改造升级,提升智慧化管理水平。开展酒店电视操作复杂专项治理,加快电视机、机顶盒、遥控器更新换代。
(二)实施消费品以旧换新行动
13.开展汽车以旧换新。开展汽车、电动自行车以旧换新和新能源汽车下乡等促销活动。引导企业布局完善县域销售服务网点,加快实现充电站“县县全覆盖”、充电桩“乡乡全覆盖”,适应消费者多元化需求,逐步提高新能源汽车和节能型汽车销售占比。进一步便利汽车以旧换新交易、登记和落户。依法依规淘汰符合强制报废标准的老旧汽车。
14.开展家电产品以旧换新。鼓励家电流通企业开展以旧换新、绿色智能家电促销等联合活动,支持家电销售企业联合生产企业、回收企业,推行消费者网上下单,企业收旧、送新、拆装“一站式”上门服务。开设线上线下家电以旧换新专区,实施家电售后服务提升行动,促进家电消费智能化、绿色化、低碳化。
15.推动家装消费品换新。支持居民开展旧房装修、厨卫等局部改造,持续开展居家适老化改造,鼓励企业开展“上门收旧+以旧换新”活动。推动家装样板间进商场、进社区、进平台,加快数字家庭建设。支持企业开展绿色家居建材下乡和家装节、博览会等促销活动,提供更多高品质、个性化、定制化家装产品。
(三)实施回收循环利用行动
16.完善废旧产品设备回收网络。加快发展“换新+回收”物流新模式,支持耐用消费品生产、销售企业建设逆向物流体系或与专业回收企业合作,上门回收废旧消费品。完善社区、中转站、分拣中心三级废旧物资回收体系,布局建设一批高效实用的综合型和专业型绿色分拣中心,加快推动生活垃圾清运体系与再生资源回收体系融合发展,探索发展再生资源“互联网+回收”模式。鼓励各级党政机关加快“公物仓”建设,推动长期闲置或低效运转的机关资产共享共用、循环使用。
17.支持二手商品流通交易。鼓励发展“互联网+二手商品”,培育一批二手商品流通交易骨干企业。支持开展二手车出口业务,推动二手车交易和出口登记便利化。推动二手电子产品交易规范化,防范泄露及恶意恢复用户信息。鼓励家电、服装、家具等零售商家利用现有销售网络规范开展闲置物品交易。支持各地利用现有旧货市场建设集中规范的二手商品交易市场。
18.有序推进再制造和梯次利用。大力引进培育装备再制造企业,鼓励对具备条件的废旧生产设备进行再制造。深入推进汽车零部件、工程机械、机床等传统设备再制造,探索风电光伏、动力电池等产品设备及关键部件梯次利用。支持中国(云南)自由贸易试验区昆明、红河、德宏片区争取国家重点行业再制造产品进口试点。
19.推动资源高水平再生利用。以废钢铁、废铝、废铜、废铅、废锌、废纸、废塑料、废橡胶、废玻璃等为重点,培育一批再生资源综合利用骨干企业,加快建设一体化加工配送中心。依托废旧物资循环利用重点城市、大宗固体废弃物综合利用基地、工业资源综合利用基地、“无废城市”建设,打造再生资源精深加工产业集群。大力发展废旧动力电池循环利用产业。加强对废旧物资拆解机构监管,防范拆解引发次生环境污染。
(四)实施标准提升行动
20.推动能耗、排放、技术标准升级。围绕绿色铝、硅光伏、新能源电池等产业发展,推动能耗限额、节能降碳、排放监测等领域标准制定。加快生活垃圾、固体废弃物等技术标准研制。推动碳排放核算和污染防治、废弃物处置等关键技术标准研制。
21.强化产品质量安全标准实施。鼓励相关企业、单位开展家电、家居、汽车、电池等产品更新换代和以旧换新标准制修订。加大新能源汽车安全、充换电标准供给,完善汽车售后服务及维修标准,营造良好消费环境。
22.加强回收循环利用标准供给。推动研制二手产品品质鉴定、可用程度分级、交易市场管理、信息清除方法等方面标准。开展回收站点、分拣中心、交易平台等通用标准研制,健全完善产品回收、分拣、拆解、再生利用标准。加快再生塑料、再生金属等全链条标准体系建设。督促企业落实以旧换新、绿色低碳等相关标准。
(五)实施优质产品供给行动
23.大力提升先进产能。服务和融入全国统一大市场,梳理我省急需关键设备和优势产品清单,组织重点设备供需对接会。以技改为抓手加快推动产业转型,围绕铸件、光机、数控机床等重点环节发展壮大“工业母机”产业,推动内燃机、工业泵、变压器、水电设备等优质产品、先进设备走出云南、服务全国。
24.培育产业新优势新动能。围绕我省具有基础条件和比较优势的产业加大招商引资力度,引进培育高端装备制造、生物制造、新材料、绿色能源等重点领域“链主”企业,壮大产业集群。坚持优电优用,推进绿色能源与绿色制造深度融合发展,加快绿色铝、硅光伏、新能源电池等产业延链补链强链。创建15个以上零碳园区,推动不少于100个重点产品碳足迹核算认证。
三、政策要素保障
(六)加大财政支持力度。积极争取我省符合条件的设备更新、循环利用项目纳入中央预算内投资等资金支持范围。加大省级财政资金支持力度,统筹用好各级各类专项资金,推进各领域设备更新,支持符合条件的汽车、家电等耐用消费品以旧换新,支持县域充换电设施补短板试点、新能源公交车及电池更新、废弃电器电子产品回收处理、住宅电梯保修期满后更新改造。落实政府绿色采购政策,加大绿色产品采购力度。严肃财经纪律,强化财政资金使用监管,提高财政资金使用效益。
(七)落实税收支持政策。落实好节能节水、环境保护、安全生产专用设备税收优惠政策,支持数字化智能化改造。细化落实资源回收企业向自然人报废产品出售者“反向开票”措施。落实落细再生资源回收企业所得税征管便利化措施。
(八)优化金融支持。落实新一轮中央贷款贴息政策,引导金融机构加大对重点领域企业设备更新和技术改造贷款支持力度。落实国家科技创新和技术改造再贷款政策。引导金融机构提高金融产品与设备更新融资需求的匹配度,加快贷款投放进度。
(九)加强要素保障。对可实现减污降碳协同增效的企业技术改造和再生资源利用项目,加快能评、环评等前期审批手续办理。土地利用计划指标倾斜支持企业技术改造项目和回收循环利用项目新增建设用地。加大对生活垃圾分类收集、中转贮存及再生资源回收设施的用地支持力度,保障合理用地需求。
(十)强化创新支撑。强化重大技术装备更新的科技支撑,出台促进科技成果转移转化若干措施,建设一批中试基地,强化科技成果转化后补助。鼓励优势企业联合省内外高校、科研院所及上下游企业开展新装备、新工艺、新技术研发,加快新装备示范应用推广,促进传统产业高端化、智能化、绿色化发展。
四、工作落实机制
发挥省级工作专班作用,加强协同配合,定期调度工作进展,重大事项及时按程序请示报告。省直有关部门要按照职责分工抓好本领域相关工作,分行业、分领域制定出台项目化的专项行动方案,完善配套政策,形成“1+N”政策体系。要精准谋划储备一批重大项目,建立分年度推进的项目库,并滚动调整实施。省统计局要指导各地各部门建立相关统计监测制度,加强对大规模设备更新和消费品以旧换新情况的监测分析。各州(市)不制定配套文件,建立相应工作机制,因地制宜项目化、具体化抓好贯彻落实。
附件:重点任务责任清单


主办单位:芒市人民政府 滇ICP备17006904号-1
滇公网安备 53310302000146号
政府网站标识码:5331030001 地址:云南芒市产业园帕底片区咖啡大道中段 电话:0692-3069799