芒市发展和改革局

芒市新冠肺炎疫情防控工作指挥部关于继续加强疫情防控措施的通告

浏览量:9001    作者: 日期:2021/7/19
为有效应对当前严峻复杂的疫情形势,切实维护人民群众生命安全和身体健康,经市新冠肺炎疫情防控工作指挥部综合研判,决定继续加强我市疫情防控措施,现将有关事项通告如下:
一、全市KTV、歌舞厅、酒吧、慢摇吧、演艺吧、网吧、游戏厅、台球室、健身馆、游泳馆、洗浴、足疗、美甲店、美容院、按摩养生馆、棋牌室、珠宝玉石毛料销售场所、展销场所、托幼机构、博物馆、文化馆、影剧院、旅行社、景区景点以及个体诊所、门诊部等重点场所和非民生保障必须行业继续暂停营业。
二、零售药店继续暂停对外销售感冒、退热、咳嗽、腹泻、抗病毒、抗生素(抗菌)等“一退两抗”药品(包含有上述功能药品),对需要上述药品的群众,要告知及时前往发热门诊就医;校外民办教育机构线下授课活动全面停办;图书馆不得容留读者现场阅览,可提供预约借阅服务;餐饮单位不得提供堂食,可提供打包和线上外卖服务。
三、各机关企事业单位办公场所,大型商场超市、农贸市场等民生配套服务场所,宾馆酒店、外卖物流、客运场站、政务服务窗口等人员流动较大的场所要压实单位主体责任,继续落实好扫码、测温、消杀、通风、戴口罩等防控措施。
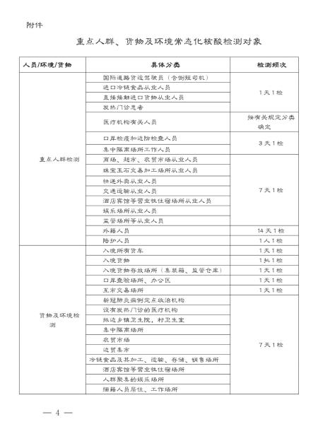
四、继续按“谁受益,谁付费”的原则,对全市重点行业人员、货物及环境(附件)进行常态化核酸检测,涉及单位和个人要压实主体责任,服从行业主管部门管理,主动采样检测。
五、继续暂停联欢聚餐、宗教活动、宗亲同学聚会、文艺演出、民俗节庆、广场舞等群众聚集性活动;严格执行”红事缓办、白事简办、宴会不办”制度,白事按要求向所属村(社区)报备,并严格执行疫情防控相关规定。
六、减少辖区内孔雀湖、芒市大河等所有室内外公共场所人员出行,确需进入的,必须做好个人防护,实行错峰、测温、扫码亮码、佩戴口罩等防控措施。
七、本通告自2021年7月17日起施行。具体恢复时间及后续相关决定,根据疫情形势另行通知。对拒不执行本通告,干扰、阻挠疫情防控工作,瞒报、谎报、伪造信息的,一律严肃追究相关法律责任。
芒市新冠肺炎疫情防控工作指挥部电话:0692-2114921。

附件:重点人群、货物及环境常态化核酸检测对象



芒市新冠肺炎疫情防控工作指挥部

2021年7月17日

微信图片_20210719110840