芒市新冠肺炎疫情防控工作指挥部
关于进一步调整芒市疫情防控措施的通告
为深入贯彻落实“外防输入、内防扩散、严防输出”防控策略,经芒市新冠肺炎疫情防控工作指挥部研究,决定对部分疫情防控措施进行调整,现通告如下:
一、调整进出芒市管控措施
自11月8日起,进出芒市执行以下措施:
(一)进入芒市
1.近14天有疫情高、中风险地区旅居史人员一律劝返。若已进入芒市,高风险地区一律实行“14+7”管理,即:14天集中隔离管理、7天居家健康监测;中风险地区实行7天集中隔离管理。期间按规定进行核酸检测,相关费用自理。
2.其他地区旅居史人员,持48小时内核酸检测阴性证明,“德宏抗疫情”和“通信行程卡”两码绿码,在体温正常的情况下通行。
3.杭瑞高速芒市收费站、风平收费站和芒市机场分别设置核酸采样点,为进入芒市核酸检测结果超期人员提供有偿采样服务,采样完成即可进入芒市。
(二)离开芒市
自本通告发布之日起,一律持48小时内核酸检测阴性证明(“双采双检”或“单采单检”均可),“德宏抗疫情”和“通信行程卡”两码绿码,在体温正常的情况下通行。
二、边境严管识别区提级管理
在原有管控措施的基础上,对边境严管识别区采取以下提级管理措施:
(一)非民生保障类人员密集场所继续暂停营业。
(二)非必要不进出严管识别区,确需进出的按原规定报批,并提供48小时内核酸检测阴性证明。边境一线值守人员和施工人员根据州、市有关规定严格管理。
(三)严管识别区内抵边村民小组核酸检测频次调整为3天一检,其他非抵边村民小组核酸检测频次调整为7天一检,并根据风险评估适时调整检测频次。
三、非严管识别区有序复工复产
(一)自2021年11月8日起,KTV、酒吧、慢摇吧、网吧、电子游戏室、棋牌室、影剧院、体育场馆、健身房等要制定完善疫情防控方案和应急处置预案,报主管部门同意后,可恢复营业。其余因疫情暂停营业的行业,自行制定完善疫情防控方案预案后即可恢复,行业主管部门要适时检查方案预案制定落实情况。
(二)旅行社继续暂停营业。零售药店继续暂停销售“一退两抗”药品。餐饮服务单位严格控制就餐人数,严禁规模性聚餐。珠宝玉石门店不得开展毛料加工、运输、销售。
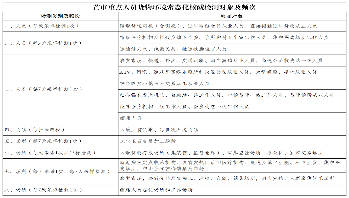
(三)严格落实常态化核酸检测要求。其中:机场一线人员核酸检测频次调整为3天一检,其余重点人员货物环境检测频次继续按照《芒市常态化核酸检测工作方案(第二版)》(芒疫指办发〔2021〕96号)中“芒市重点人员货物环境常态化核酸检测对象及频次”规定执行(详见附件)。
(四)全市各机关企事业单位、各行业场所要严格落实扫码亮码、测温、消毒、通风、戴口罩等防控措施,积极组织适宜人员接种新冠病毒疫苗,不得安排“德宏抗疫情”和“通信行程卡”两码异常人员返岗。同时,要严格对照《国务院应对新型冠状病毒肺炎疫情联防联控机制综合组关于印发重点场所重点单位重点人群新冠肺炎疫情常态化防控相关防护指南(2021年8月版)的通知》(联防联控机制综发〔2021〕82号)要求,细化方案预案,确保措施落实到位。
四、继续严格管控聚集性活动
继续暂停联欢聚餐、宗教活动、宗亲聚会、同学聚会、文艺演出、民俗节庆、广场舞、展销活动等群众聚集性活动;严格执行“红事缓办、白事简办、宴会不办”制度,白事按要求向所属村(社区)报备,并严格执行疫情防控相关规定。
五、进一步压实疫情防控“四方责任”
各乡镇、街道、农场要压实“属地管理责任”,加强疫情防控组织领导,全面统筹好辖区各项防控工作。各行业主管部门要压实“部门监管责任”,加强监督检查,对违反规定且屡教不改的市场主体,一律关停整改。各市场经营主体要压实“单位主体责任”,认真制定并落实好本单位防控措施。广大城乡居民要当好健康第一责任人,积极响应和参与疫情防控,严格遵守各项规定要求,加强个人防护意识,共同守住从“国门”到“家门”的安全。
六、本通告内容将根据疫情形势适时调整。对拒不执行本通告,干扰、阻挠疫情防控相关工作,瞒报、谎报、伪造信息的,将严肃追究相关法律责任。
附件:芒市重点人员货物环境常态化核酸检测对象及频次(点击可下载)
芒市新冠肺炎疫情防控工作指挥部
2021年11月6日

滇公网安备 53310302000146号


