广大市民朋友们:
为进一步强化新冠肺炎疫情防控措施,贯彻落实“外防输入、内防反弹、严防输出”疫情防控策略,织密织牢联防联控“防疫网”。目前,芒市4个抵边乡镇已先后开展全员核酸检测,结果均为阴性。为确保全市人民群众生命安全和身体健康,经芒市新冠肺炎疫情防控工作指挥部研究,决定于7月15日起,对芒市主城区范围开展全员核酸检测(含芒市镇、风平镇及部分辖区)。因芒市人口基数较大,检测能力有限,将采取分片区、分时段开展检测,本次检测是常规检测,请大家不信谣、不传谣,积极主动配合工作。现将有关事项通告如下:
一、检测时间:7月15日、7月16日、7月17日,每日8:30—18:00。(各片区检测日期详见附表)
二、采样地点:以居住地社区为单位,由社区负责通知到指定地点采样。
三、检测对象:芒市主城区所有人员(含本地常住人口、临时流动人口、外籍人员等)。
四、请广大市民朋友积极参与、服从管理,在手机上提前申请注册好“德宏抗疫情”小程序,携带手机、身份证等有效证件,佩戴好口罩主动前往各社区设置的采样点进行采样,确保不漏一户,不漏一人。在采样过程中,需做好个人防护,有序排队,保持一米线距离,避免聚集和相互交谈。期间若在其他采样点采样的,请主动向您居住地的网格员报备,以便核对数据和“清零”。检测结果将通过“德宏抗疫情”、“云南健康码”等平台进行反馈,请广大市民尽量步行前往采样点,减少交通拥堵。
五、请中央、省、州属驻芒市及市直各单位公职人员根据自己居住地所在区域的检测时间,提前向单位进行报备,调整好工作时间和工作安排,按时参加检测。
六、凡不参加此次核酸检测的,在全市所有卡点查验时一经发现视为故意不参加,将采取强制集中隔离措施,费用自理。村(社区)、派出所不再为其办理任何事项。此外,属公职人员的推送州、市纪委监委处理,属个体工商户和员工的推送市场监督管理局处理,属项目工地员工的推送监管部门停工处理,属出租房、公租房的取消租房资格,属学生家庭成员的由学校按其规定核查处理。
七、此次检测费用由芒市人民政府承担。
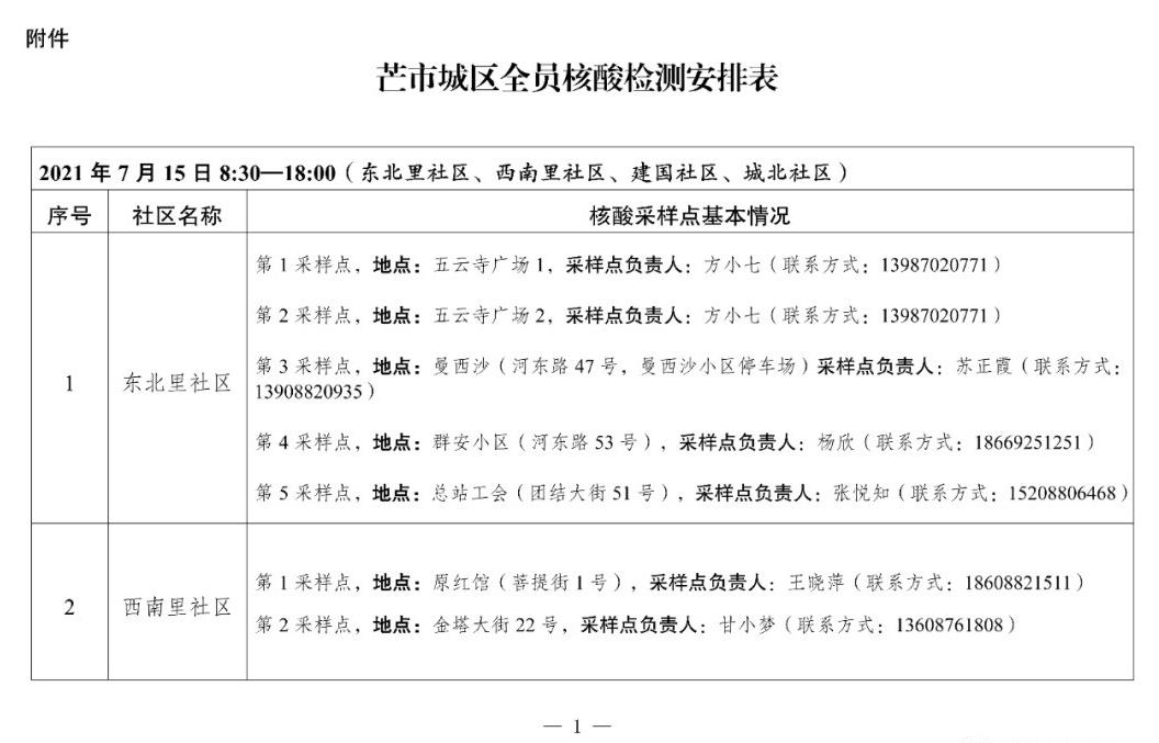
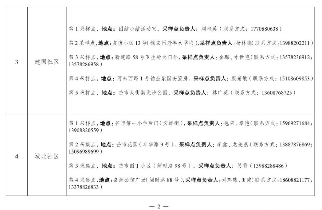
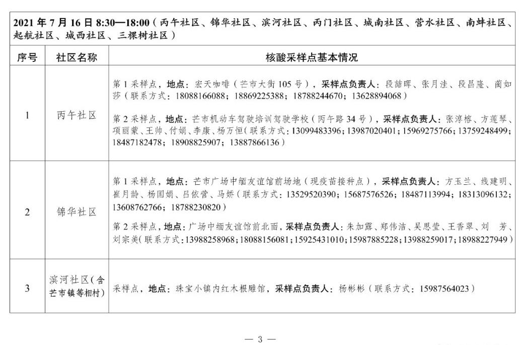
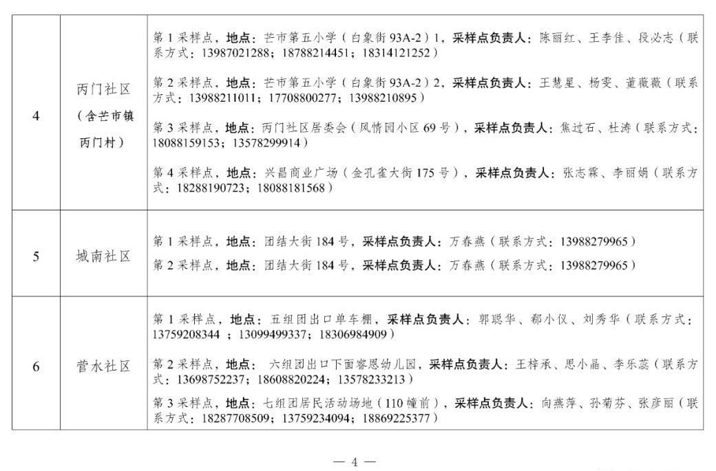
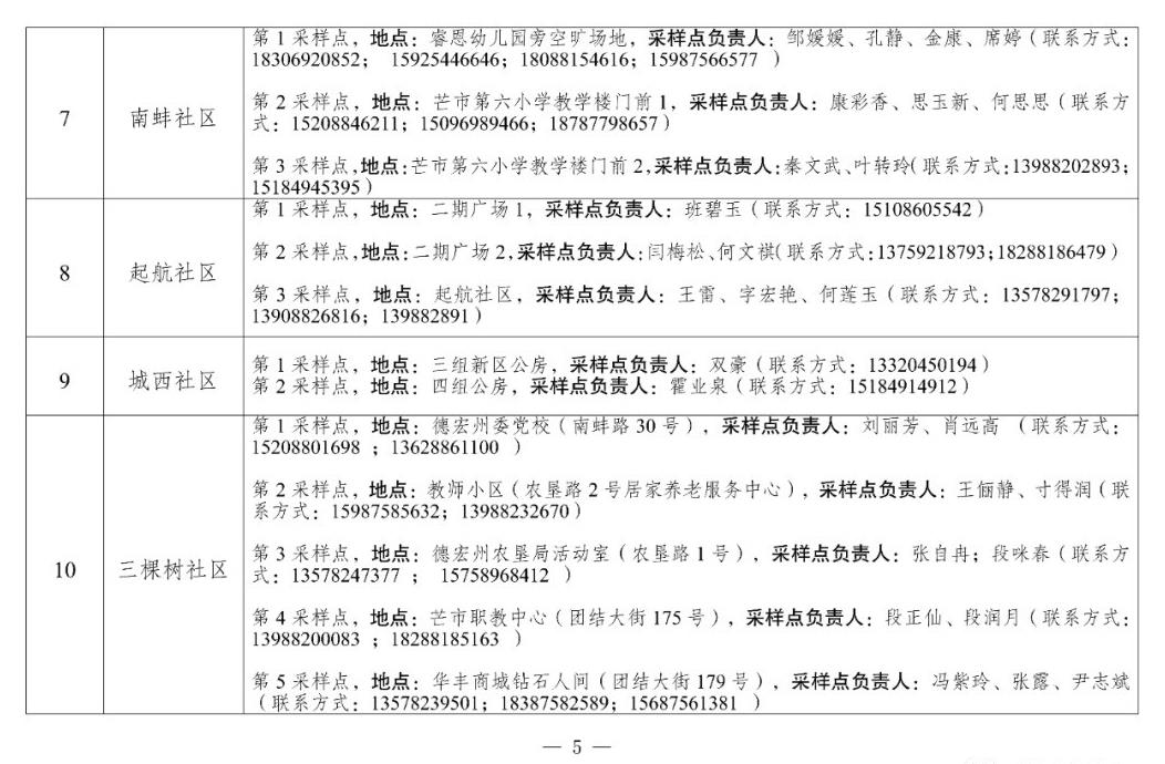
附件:芒市城区全员核酸检测安排表
2021年7月14日









滇公网安备 53310302000146号


