当前位置:网站首页 > 政务动态

芒市第三届人民代表大会常务委员会第二十六次会议

浏览量:31701   作者:  日期:2020/8/13
    8月11日,芒市第三届人大常委会召开常务委员会第二十六次会议,研究审议有关全民健康知识普及、经济社会发展、脱贫攻坚、基层减负等工作。
    本次会议应到常委会组成人员34人,实到33人,请假1人,符合法律规定。会议由芒市人大常委会主任岳麻空主持。
    会议听取和审议了市人民政府关于芒市全民健康知识普及行动工作的情况报告以及市人大常委会检查组的检查报告、市人大常委会调研组关于基层减负工作的调研报告、市人民政府关于2020年上半年国民经济和社会发展计划与地方财政预算执行情况的报告及市人大常委会检查组的检查报告,专题听取市人民政府关于脱贫攻坚工作的情况报告,听取市民政局、市自然资源局的工作情况报告及市人大常委会评议调查组的调查报告,并对各项报告进行了评议。

    会议指出,对“一府一委两院”工作开展评议,是人大常委会履行监督权的有效形式,是围绕中心、关注民生,推动全市经济社会发展的迫切需要,希望各部门要按照代表们提的意见建议认真改进工作,切实提高为人民服务的本领,更好发挥职能作用。


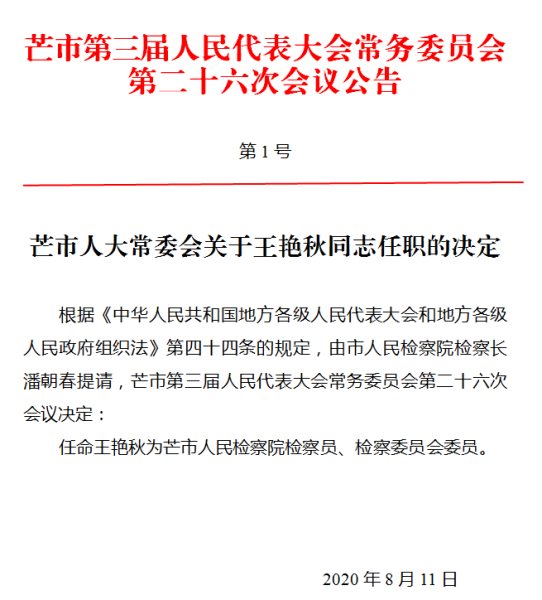
会议决定,任命王艳秋为芒市人民检察院检察员、检察委员会委员。

文章来源:芒市云
上一篇:芒市政府办机关党支部组织开展“书香传递 好书共享”主题党日活动 下一篇:毛晓:让美丽县城建设成果惠及各族群众

主办单位:芒市人民政府  承办:芒市人民政府办公室  政务热线:0692-2121519 
滇ICP备17006904号-1  地址:芒市斑色路26号   滇公网安备 53310302000146号
政府网站标识码:5331030001 常见问题  
24小时网站违法和不良信息举报电话:0692-2121382