各县市人民政府,州直和中央、省属驻德宏各单位:
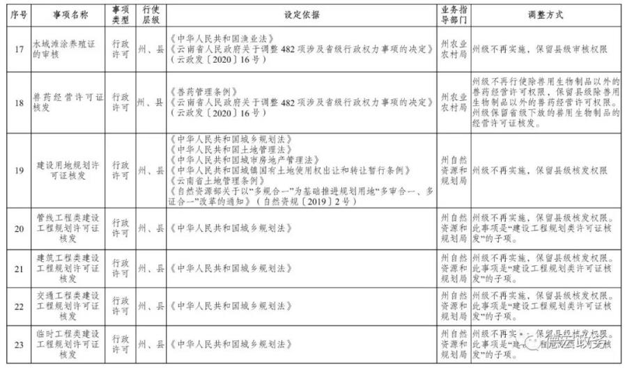
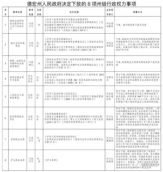
为进一步推动政府职能转变,深化“放管服”改革,优化全州营商环境,按照中央、省、州关于深化“放管服”改革精神以及《优化营商环境条例》《德宏州委办公室 德宏州人民政府办公室关于印发〈德宏州打造市场化法治化国际化一流营商环境工作方案〉的通知》(德办通〔2020〕55号)要求,经州第十五届人民政府第46次常务会议研究,决定调整63项州级行政权力事项,其中下放8项、调整为属地化管理55项。
各县市各部门要认真做好调整行政权力事项的落实和衔接工作。州级有关部门做好对下放事项交接指导和业务培训,并按照《国务院关于加强和规范事中事后监管的指导意见》(国发〔2019〕18号)要求,对下放审批权的事项,要调整监管层级,制定事中事后监管措施,确保审批监管权责统一;对调整为属地化管理的事项要做好业务指导工作。
事项下放两个月内,州级有关部门要将事中事后监管措施以及对县市业务指导培训情况报送州政务服务管理局。同时建立下放事项的跟踪问效机制,每半年将下放事项实施情况反馈至州政务服务管理局。
各县市各部门须于本决定发布之日起20个工作日内在本县市本部门政府网站、同级政务服务大厅公布,及时调整部门权责清单,在云南政务服务网上完善事项,加强宣传解读和督促落实。
德宏州人民政府
2021年5月18日








滇公网安备 53310302000146号


