芒市人民政府
2021年4月16日
(此件公开发布)
序 言
“十四五”时期(2021~2025年),是我国在全面建成小康社会基础上开启全面建设社会主义现代化国家新征程的第一个五年,是“两个一百年”奋斗目标的历史交汇期,是全面建成小康社会向建设社会主义现代化国家迈进的关键期,是以习近平总书记考察云南重要讲话精神为指导,加快芒市实现高质量跨越式发展的重要时期。“十四五”规划是衔接“两个一百年”奋斗目标的第一个五年规划,具有特殊的历史使命、特殊的时代背景,科学编制实施好“十四五”规划具有十分重要的意义。
芒市国民经济和社会发展第十四个五年规划和二O三五年远景目标纲要是政府履行职责的重要依据,是宏观调控和微观主体行为的导向,是全市各族人民齐心协力,建设沿边民族团结进步示范市、宜居宜业生态田园示范市、面向南亚东南亚辐射中心示范市、绿色经济发展示范市(简称“四个示范市”)的行动纲领。汇聚全市各族人民奋进新时代、开启新征程的磅礴力量,全面完成纲要提出的任务和奋斗目标,是全市各级各部门义不容辞的责任。
第一章 发展基础和发展环境
第一节 发展基础更加坚实
“十三五”期间,芒市坚持以习近平新时代中国特色社会主义思想为指导,认真贯彻习近平总书记考察云南重要讲话精神,践行新发展理念,防范化解各种重大风险挑战,积极应对新冠肺炎疫情冲击,坚持稳中求进工作总基调,认真落实高质量发展要求,全力打好“三大攻坚战”,着力打造“三张牌”,主要目标任务顺利完成,决胜全面建成小康社会取得决定性成就,为“十四五”时期开启全面建设社会主义现代化国家新征程奠定了坚实基础。
一、综合实力全面增强
“十三五”期间,芒市不断夯实经济发展基础,各项指标大幅增长。预计全市生产总值从2015年的97.9亿元预计增加到2020年的177.2亿元,累计增长59.2%,年均增长9.7%;固定资产投资总额从2015年的84.3亿元预计增加到2020年的119.6亿元,累计增长119.2%,年均增长17%;一般公共预算收入从2015年的5.8亿元预计增加到2020年的8亿元,累计增长37.8%,年均增长6.6%;社会消费品零售总额从2015年的70.4亿元预计增加到2020年的116.1亿元,累计增长64.9%,年均增长10.5%。产业支撑能力不断增强,产业结构日趋合理。粮、糖、茶、畜四大传统产业进一步巩固提升,冬农开发成效明显,咖啡、茶叶、蚕桑等优势产业持续向好,柑橘、菠萝、百香果等特色果业快速发展,坚果、石斛、草果等林产业稳步增长,第一产业增加值达到34.5亿元,年均增长5.8%。以制糖、水电、硅业、建材等为主的传统工业体系进一步巩固完善,以服装制造、食品加工、农产品加工等为主的新兴产业快速发展,辖区内建筑行业实力大幅增强,体量进一步提升,企业实力进一步增强,第二产业增加值达到34.8亿元,年均增长12.8%。旅游产业发展步伐加快,接待旅游总人数从2015年330.36万人次增长到2020年458.47万人次。实现旅游业总收入从2015年50.88亿元增长至2020年66.84亿元。芒市获批省级全域旅游示范区、芒市孔雀湖获批省级旅游度假区、芒市镇获批省级旅游名镇、回贤村获批全国乡村旅游重点村和小组旅游名村。商贸流通、房地产等服务业快速发展,第三产业增加值达到107.9亿元,年均增长10%。三次产业结构比重为19.5:19.6:60.9。非公有制经济增加值占生产总值的比值达50%以上,研究和试验占生产总值比重达1.1%,成为拉动全市经济发展和促进经济结构调整的重要力量。
二、“三大攻坚战”成效明显
脱贫攻坚战取得全面胜利。“十三五”期间,芒市坚持“九个一批”抓脱贫攻坚,2018年9月实现全市脱贫摘帽,成为云南省首批实现脱贫摘帽的县市之一。坚持“四个不摘”原则,持续抓好问题整改,不断夯实脱贫成果。累计整合各类涉农资金17.53亿元,全面推进产业、就业、易地扶贫搬迁、教育、医疗、饮水等脱贫巩固提升工作。制定产业扶贫菜单,大力扶持建档立卡贫困户发展特色产业。累计转移建档立卡户劳动力就业9365人次,发放教育补助8万余人次6482万元,报销住院费用1.06亿元。投入资金10911万元实施沪滇帮扶项目45个,“万企帮万村”等社会帮扶成效明显,回贤村被评为全省旅游扶贫示范村。全市260名驻村工作队员尽锐出战,驻村帮扶持续加强,全市贫困发生率由2015年的3.45%下降至0。
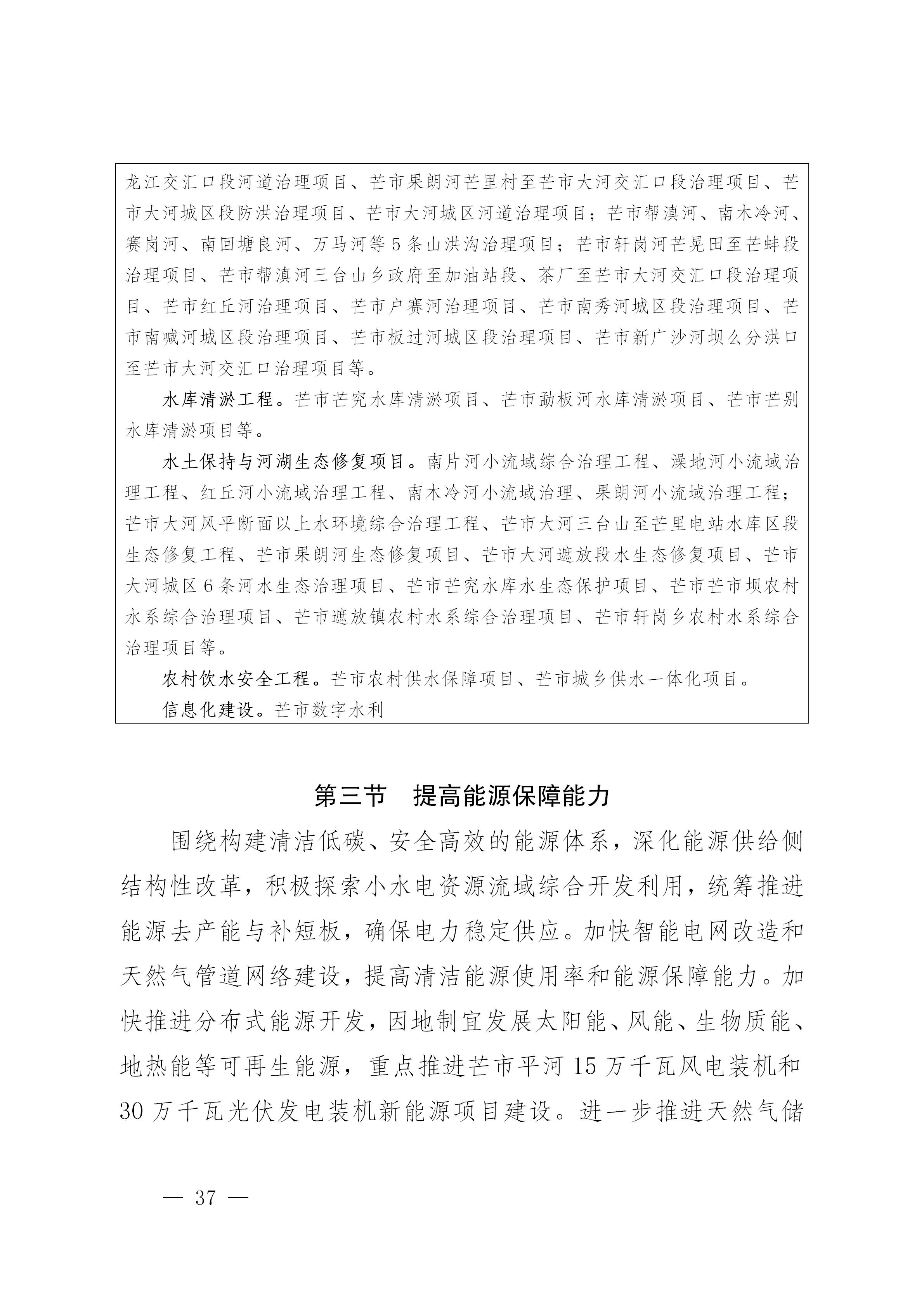
污染防治攻坚战取得重大成果。“十三五”期间,芒市认真贯彻落实“绿水青山就是金山银山”理念,生态环境保护体系更加完善,生态文明建设迈上新台阶。大力推行“一降两禁三治”治理措施,六项空气监测指标大幅改善,2019年空气质量优良率100%,全省排名并列第一。深入推行河湖长制,芒市大河综合治理PPP项目开工建设,勐板河饮用水源地综合治理工程稳步推进,“铁腕清源”行动取得阶段性成效。农村人居环境整治三年行动计划深入实施,芒市生活垃圾焚烧发电项目基本建成,建成乡村生活垃圾热解处理站24座。深入推进“厕所革命”,新建和改扩建城乡厕所4770座。大力开展“散乱污”企业整治,关停取缔和升级改造企业40家。实施增减挂钩项目6个,复垦复绿土地5397.9亩。恢复治理矿山13个227.2亩。编制生物多样性保护实施方案,公益林、天然林保护进一步加强,森林覆盖率达68.87%,菲氏叶猴等珍稀濒危物种保护工作扎实开展。第三次全国土地调查顺利完成,“两江”风景名胜区调规和生态保护红线评估优化工作有序推进,第二次全国污染源普查通过省级核查。
重大风险防范攻坚战取得明显成效。“十三五”期间,芒市强化危机意识,风险防范能力不断加强。获批财政部第一批隐性债务化解试点县,获得省级债券置换资金支持16亿元,累计化解债务65.39亿元,政府性债务风险总体可控。大力开展清理拖欠民营企业中小企业账款工作,清偿资金12.88亿元。不断加大房地产市场监管力度,问题楼盘化解工作取得明显进展。严厉查处非法集资、非法网贷等涉众型经济犯罪案件,金融乱象得到有效遏制。积极应对新冠肺炎疫情,强化边境疫情防控工作,社区网格化管理成效显著。应急管理工作持续加强,安全生产形势总体平稳,连续13年无食品药品安全重大事故发生。
三、基础设施不断完善
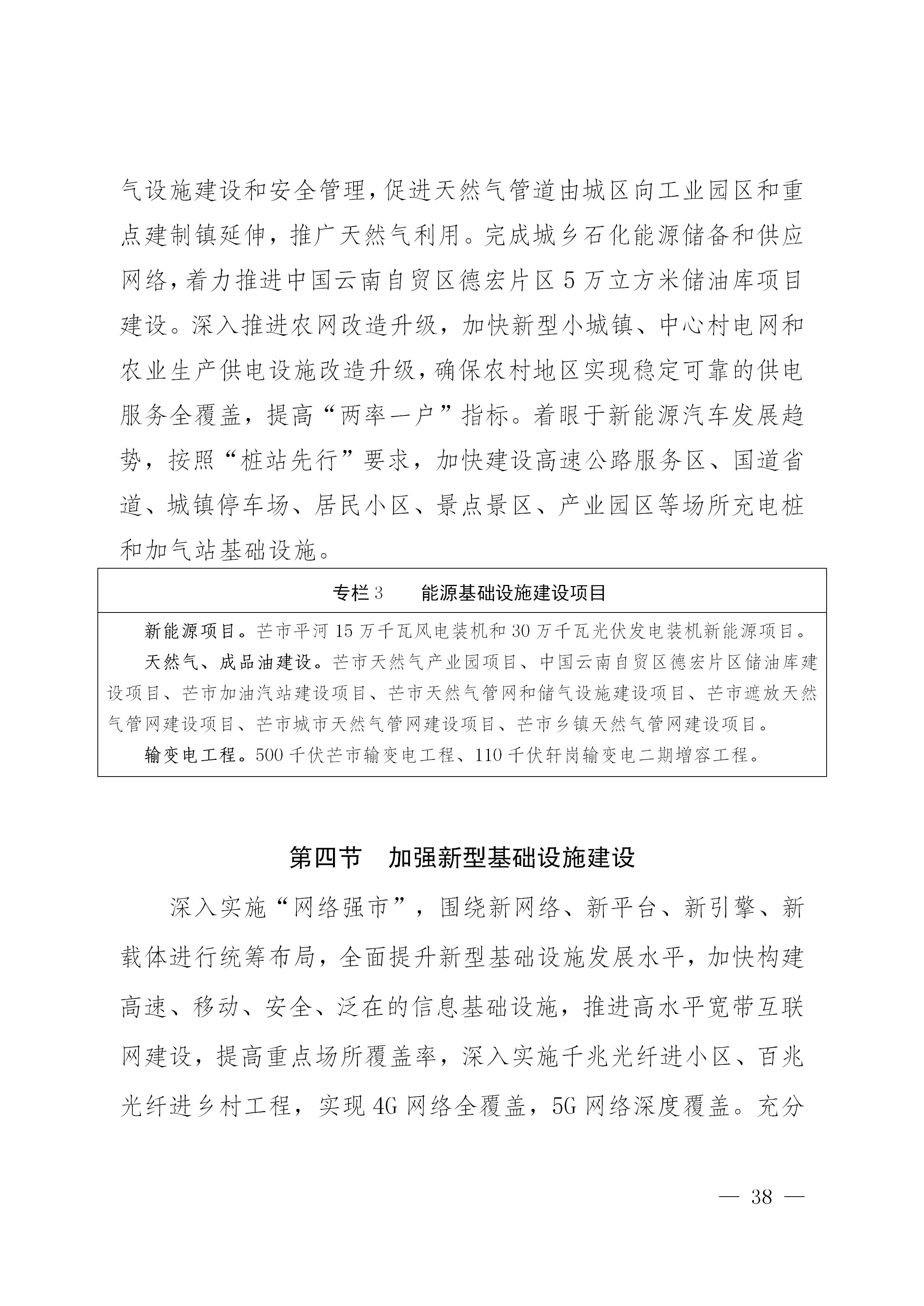
“十三五”期间,芒市持续抓好五网建设,各类基础设施不断完善。大瑞铁路建设稳步推进,芒市至腾冲猴桥、芒市至临沧铁路前期工作顺利开展,芒市至梁河、芒市至孟连高速公路和遮放至芒海公路建设有序推进,印金至芒里段公路建成通车,完成农村公路新建、改扩建1799.99公里。芒市机场航空口岸正式开放,新开通上海、长沙等15条国内航线和缅甸仰光、曼德勒2条国际航线,日均起降航班60余架次,旅客吞吐量突破200万人次,货邮吞吐量突破1万吨。芒市至缅甸国际航线境内段航程由1309公里优化为359公里,次区域枢纽机场功能显著提升。新建、改造通信基站600个,5G商用启动运行。放马桥水库、先午水库加快推进,等薄水库顺利开工。改造农村电网170公里,遮放坝托220千伏输变电站建成运行。铺设城市燃气管网103.08公里,城区天然气使用基本实现全覆盖。
四、城乡建设持续推进
“十三五”期间,芒市围绕建设宜居宜业生态田园城市,统筹推进城乡协调发展。编制完成并实施《芒市生态田园城市设计及空间发展战略规划》,启动《芒市国土空间规划》和城市水系、公共交通等专项规划编制,完成火车客运站、环城南路等片区控制性详细规划编制,成功创建省级文明城市,国家卫生城市、国家园林城市、全国双拥模范城创建成果得到持续巩固。棚户区改造持续推进,老旧小区改造工程顺利启动,两违建筑、占道经营、遗漏遗撒等城市乱象得到有效整治。遮放、风平、勐戛等五个中心集镇建设步伐进一步加快,农村环境整治专项行动顺利推进,脏乱差现象得到有效遏制,居住环境极大改善。2020年芒市城区建成区面积达20.5平方公里,全市城镇化率达52.3%,城市绿地率达36.48%。芒市已经被国内外誉为“中国咖啡之乡”“孔雀之乡”“黎明之城”,不仅是国家卫生城市、国家园林城市、全国科普示范市、全国双拥模范城、省级文明城市,还是中国特色魅力城市、中国优秀旅游城市、全国投资成本最低十佳城市。
五、民生保障显著增强
教育事业长足发展。教育投入力度持续加大,办学条件明显改善,教育综合改革稳步推进,各类教育协调发展,办学质量和水平显著提升,全市教育事业呈现出持续、健康、快速发展的良好势头,荣获云南省教育先进县称号,“控辍保学”工作成效明显,学前三年毛入园率达92.26%,九年义务教育巩固率达98.81%,高中阶段毛入学率达90.33%。西山营盘小学被评为全国教育先进集体,芒市青少年校外活动中心被评为全国优秀儿童之家。
卫生健康事业全面发展。深化医药卫生体制改革,国家基本公共卫生项目全面有效落实。各乡镇卫生院、村卫生室均达到“标准化”要求,遮放镇中心卫生院荣获“全国百佳卫生院”称号。艾滋病防控工作有效落实,率先完成艾滋病“三个90%”的防治目标任务。巩固提升国家卫生城市工作成效明显,省级慢性病综合防控示范区通过验收。健康扶贫“四重保障”措施精准落实,新型农村合作医疗与城镇居民医疗保险顺利并轨,医疗费用“—站式”即时结算覆盖全市定点医疗机构。疾病预防控制工作全面加强,国家免疫规划疫苗接种率保持在95%以上,非洲猪瘟和新冠疫肺炎疫情防控有力。
文化体育事业蓬勃发展。全面实施文化中心、文化活动室、广电数字化3个覆盖工程,积极开展送戏下乡、小镇之夜等各类文化活动。完成中缅边民大联欢旧址修缮并获批省级文物保护单位,启动省级文物保护单位菩提寺大殿修缮工作。新增省级非物质文化遗产代表性项目3项,国家级非物质文化遗产代表性项目代表性传承人3人,省级非物质文化遗产代表性项目代表性传承人5人,州级非物质文化遗产代表性项目代表性传承人15人。全民阅读广泛开展,文化信息资源共享服务网络不断完善。
社会保障体系不断健全。社会保险体系实现城乡全覆盖。 “五大保险”参保149.35万人次,支付保险待遇33.37万人次32.47亿元,发放创业担保贷款3321人次3.96亿元,城镇登记失业率控制在4.16%。城乡低保专项治理成效凸显,临时救助力度持续加强。芒市老年人综合服务中心建成使用,老龄工作成效明显。
其他各项社会事业有序推进。科技工作全面开展,知识产权保护得到加强。老干部、老体协、科协和关心下一代工作成效明显。认真贯彻落实党的民族政策,依法开展宗教事务管理。残疾人、妇女儿童、气象、防震减灾等工作顺利发展。
六、改革开放活力彰显
以供给侧结构性改革为重点的各项领域改革持续深入,财税体制、农垦体制、农村土地确权、不动产登记、国有林场、供销、公务用车等改革顺利实施,农垦、供销、教育、农村集体产权等改革工作稳步推进。政府机构改革顺利完成,行政效率进一步提升。营商环境不断改善,“放管服”改革“六个一”行动深入推进。项目投资审批、市场主体登记等实现全程网上办理,“一部手机办事通”注册和办事量居全州首位。积极推进普惠金融试点工作,广泛建立电子信用户档案。芒市医疗集团顺利组建。殡葬改革取得实质性进展。“多证合一、一照一码”等商事制度改革成果持续巩固,“互联网+政务服务”建设深入实施,“减证便民”成效凸显,行政审批效率明显提升。扩大对外开放,加大招商引资力度,豫发服装产业城、天沐温泉康养、华侨城生态田园康养新城等一批重点招商项目落地建设,招商引资工作成效显著。驻仰光商务代表处作用日益显现,企业跨境合作更加高效畅通。
第二节 发展环境显著改善
“十四五”时期,国际形势特别是西南周边形势发生积极深刻的变化,我国开启全面建设社会主义现代化国家新征程,新时代推进西部大开发形成新格局成为党和国家工作重点,孕育着前所未有的发展机遇,芒市经济社会发展的综合环境全面向好,后发优势更加凸显。
一、我国发展形势依然向好
当前和今后一个时期,我国发展仍然处于重要战略机遇期,但机遇和挑战都有新的发展变化。当今世界正经历百年未有之大变局,新一轮科技革命和产业变革深入发展,国际力量对比深刻调整,和平与发展仍然是时代主题,人类命运共同体理念深入人心,同时国际环境日趋复杂,不稳定性不确定性明显增加,新冠肺炎疫情影响广泛深远,经济全球化遭遇逆流,世界进入动荡变革期,单边主义、保护主义、霸权主义对世界和平与发展构成威胁。我国经济面临结构性、体制性、周期性问题相互交织的困难和挑战,经济运行面临较大压力。但是,中国特色社会主义根本制度、基本制度、重要制度不断完善发展,以公有制为主体、多种所有制经济共同发展的社会主义市场经济体制优势显现出强大生命力,具有全球最完整、规模最大的工业体系、强大的生产能力、完善的配套能力,拥有1亿多市场主体和1.7亿多受过高等教育或拥有各类专业技能的人才,有包括4亿多中等收入群体在内的14亿人口所形成的超大规模内需市场,新型工业化、信息化、城镇化、农业现代化快速发展,投资需求、消费需求潜力巨大。总体看,经济潜力足、韧性强、回旋空间大、政策工具多的基本特点没有变,正处在转变发展方式、优化经济结构、转换增长动力的攻关期,国内经济发展前景向好。当前,云南省正全面贯彻落实习近平总书记两次考察云南重要讲话精神,深刻认识云南在全国发展大局中的地位和作用,坚定不移沿着总书记指引的方向奋勇前进,民族团结进步示范区、生态文明建设排头兵、面向南亚东南亚辐射中心建设不断取得新进展。德宏州提出“一年重点突破,两年全面提升,三年经济发展翻一番,实现高质量跨越式发展”的目标。在党中央和国务院亲切关怀下,在省委省政府、州委州政府的坚强领导下,经过长期接续奋斗,芒市民族更加团结进步,社会和谐稳定,生态环境优良,基础设施显著改善,产业体系日益健全,发展基础更加坚实。只要我们坚持用全面、辩证、长远的眼光分析当前经济形势,就能在危机中育新机、于变局中开新局,实现芒市经济社会高质量跨越式发展。
二、中缅关系进入构建命运共同体新时代
中缅山水相连,世代毗邻而居,胞波情谊根深叶茂,互信合作历久弥新。缅甸第一时间响应和参与中缅经贸和技术联委会、农业合作委员会、共建“一带一路”、澜沧江—湄公河合作等多双边合作机制,两国关系上升为全面战略合作伙伴关系。2020年1月,习近平主席对缅甸进行具有里程碑意义的国事访问,中缅关系进入构建命运共同体新时代。双方围绕推动中缅经济走廊从概念规划转入实质建设阶段,着力推进皎漂经济特区、中缅边境经济合作区、仰光新城三端支撑和公路铁路、电力能源等互联互通骨架建设,继续深化经贸、农林、产能、投资、金融等领域务实合作,加强教育、文化、旅游、宗教、媒体等交往交流。中缅经济走廊从滇入缅,芒市也将迎来进入大开放促进大开发、推动大发展的最佳时期。
三、芒市区位优势更加明显
芒市是国家“一带一路”连接交汇的战略支点及通往南亚、东南亚最便捷的陆上通道枢纽和商贸物资集散地;是中缅经济走廊的出入境口岸通道,位于东盟经济圈、南亚经济圈、大中华经济圈的交汇点,是孟中印缅经济走廊上的核心节点城市;是德宏州的政治、经济、文化中心和交通、通信枢纽,有着“三出境、三出州”的铁路、高速公路交通格局,在国家构建对外开放新格局、加快沿边重点地区开发开放、共商共建共享“一带一路”、构建中缅命运共同体等战略中,芒市已经做好承东启西、南联北接的准备工作,这些国家战略的实施为芒市发展带来了前所未有的发展机遇。
四、沿边开发开放政策聚集芒市
党和国家历来高度重视西部大开发。2020年,党中央、国务院从全局出发,顺应中国特色社会主义进入新时代、区域协调发展进入新阶段的新要求,统筹国内国际两个大局,作出推进西部大开发形成新格局的重大决策部署,制定实施一系列推动西部地区高质量发展的新政策新措施,使芒市进一步成为国家支持扶持政策富集叠加的“富矿”和投资兴业的“热土”。尤其在继续支持建设瑞丽国家重点开发开放试验区、沿边金融综合改革试验区等基础上,批准德宏建设中国(云南)自由贸易试验区德宏片区、中国(德宏)跨境电子商务综合试验区,赋予芒市深度服务和融入中缅经济走廊、面向南亚东南亚辐射中心等重大使命和任务,政策针对性、操作性、预期性显著提升。
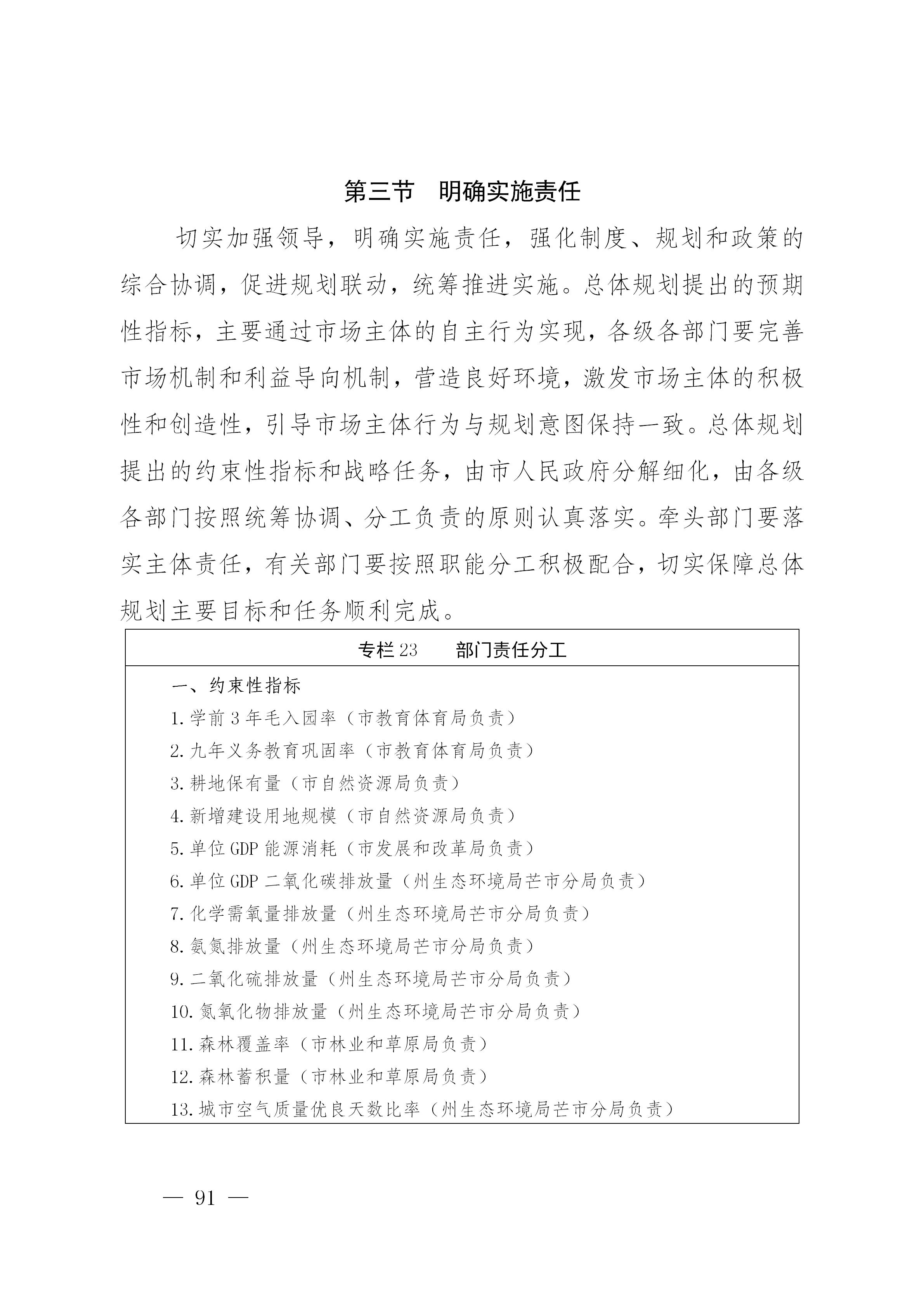
第三节 发展困难依然存在
“十四五”时期,面临发展的新机遇新挑战新要求,必须坚持问题导向与目标导向,高度重视面临的新挑战新问题。主要表现在:经济基础薄弱,产业结构不合理,工业支撑不足,发展水平和质量不高;城市病问题仍然突出,市政基础设施建设滞后,州府城市形象亟待提升;少数部门服务意识不强,项目审批落地困难,营商环境仍须进一步改善;脱贫成果巩固、生态环境保护、地方债务化解等任务依然艰巨;一些干部思想不够解放、缺乏担当精神,抓机遇、谋发展的责任感和紧迫感不强。
综合判断,“十四五”时期,我市机遇与挑战并存,但机遇大于挑战。全市必须不折不扣贯彻中央、省委、州委决策部署,结合实际创造性开展工作;必须把发展牢牢抓在手上,抢抓机遇加快发展,转型升级提质增效,夯实富民强市的基础;必须保障和改善民生,调整不同群体利益关系,在共建共享中增进人民福祉;必须以改革开放强动力增活力,加快形成适应经济发展新常态的体制机制,拓展发展空间、提升发展水平;必须强化生态文明建设,坚持发展保护并重,促进人与自然和谐共生;必须全面加强党的建设,发挥领导干部示范带头作用,低调务实不张扬、埋头苦干求实效,始终保持奋发进取的精神状态,努力闯出一条边疆民族地区高质量跨越式发展的新路子。
第二章 总体要求
第一节 指导思想
高举中国特色社会主义伟大旗帜,深入贯彻党的十九大和十九届二中、三中、四中、五中全会精神,坚持以马克思列宁主义、毛泽东思想、邓小平理论、“三个代表”重要思想、科学发展观、习近平新时代中国特色社会主义思想为指导,深入贯彻落实习近平总书记考察云南重要讲话精神,全面贯彻党的基本理论、基本路线、基本方略,统筹推进经济建设、政治建设、文化建设、社会建设、生态文明建设的总体布局,协调推进全面建设社会主义现代化国家、全面深化改革、全面依法治国、全面从严治党的战略布局,坚定不移贯彻创新、协调、绿色、开放、共享的新发展理念,坚持稳中求进工作总基调,更好地统筹发展和安全,以高质量跨越式发展为主题,以深化供给侧结构性改革为主线,以改革创新为根本动力,以满足人民日益增长的美好生活需要为根本目的,注重需求侧管理,巩固拓展脱贫攻坚成果,统筹推进疫情防控和经济社会发展,做好“六稳”工作,落实“六保”任务,全面融入国内大循环为主体、国内国际双循环互相促进的新发展格局,在全州“一盘棋”布局下,立足1小时经济圈,推动芒瑞陇三城联动发展,加快推进新型工业化、信息化、城镇化和农业现代化,加快“两新一重”基础设施建设,加快构建“三张牌”和“七大产业”体系,突出州府中心城市地位,按照“一核两廊三带”空间发展布局,把芒市建设成为沿边民族团结进步示范市、宜居宜业生态田园示范市、面向南亚东南亚辐射中心示范市、绿色经济发展示范市,不断巩固芒市全面建成小康社会成果,谱写好全面建设社会主义现代化国家的芒市篇章。
第二节 基本原则
——坚持党的全面领导。坚持和完善党领导经济社会发展的体制机制,坚决执行维护党中央权威和集中统一领导的各项制度,始终同以习近平同志为核心的党中央保持高度一致,不断提高贯彻新发展理念、融入新发展格局能力和水平,为实现高质量发展提供根本保证。
——坚持以人民为中心。坚持人民主体地位,坚持共同富裕方向,始终做到发展为了人民、发展依靠人民、发展成果由人民共享,维护人民根本利益,激发全体人民积极性、主动性、创造性,促进社会公平,增进民生福祉,不断实现人民对美好生活的向往。
——坚持新发展理念。把创新、协调、绿色、开放、共享的新发展理念贯穿发展全过程和各领域,主动服务和融入新发展格局,切实转变发展方式,推动质量变革、效率变革、动力变革,实现更高质量、更有效率、更加公平、更可持续、更为安全的发展。
——坚持深化改革开放。坚定不移推进改革,坚定不移扩大开放,加强边疆民族地区治理体系和治理能力现代化建设,破除制约芒市高质量发展、高品质生活的体制机制障碍,强化有利于提高资源配置效率、有利于调动全社会积极性的重大改革开放举措,持续增强发展动力和活力。
——坚持系统观念。立足全市一盘棋发展,加强前瞻性思考、全局性谋划、战略性布局、整体性推进,处理好稳和进、立和破、虚和实、标和本、远和近的关系,着力固根基、扬优势、补短板、强弱项,注重防范化解重大风险挑战,实现发展质量、结构、规模、速度、效益、安全相统一。
第三节 发展定位
——沿边民族团结进步示范市。紧紧围绕“各民族共同团结奋斗、共同繁荣发展”主题,以铸牢中华民族共同体意识为根本方向,以加强各民族交往交流交融为根本途径,全面贯彻落实党的民族政策,巩固各族人民和睦相处、和衷共济、和谐进步、携手发展成果,加快经济发展、民生改善、乡村振兴,繁荣民族文化,增进民族团结,不断满足边疆各族人民对美好生活的向往,构建新时代社会主义民族团结进步新边疆。
——宜居宜业生态田园示范市。坚持“绿水青山就是金山银山”发展理念,按照芒市生态田园城市总体规划和空间布局,加快老城区更新改造提升,高水平规划建设芒市大河新区,充分体现“绿色生态、民族特色、现代气息”,严守生态保护红线、永久基本农田、城镇开发边界三条控制线,坚持经济社会与资源环境协调发展、人与自然和谐共生,健全生态文明建设体制机制,坚决打赢蓝天、碧水、净土保卫战,努力实现芒市天更蓝、水更清、山更绿、创业更有活力、城市更加宜居。
——面向南亚东南亚辐射中心示范市。充分发挥芒市特殊的区位优势和交通枢纽优势,主动服务和融入国家发展战略,充分利用“重点开发开放试验区”“自由贸易试验区”政策,坚持大开放促进大发展,以立体式现代化互联互通国际大通道为切入点,加快芒市机场国际空港枢纽、大瑞铁路芒市客货运枢纽、杭瑞高速芒市公路枢纽建设,在互联互通、物流仓储、国际贸易、文化交流、跨境电商、金融服务、劳务合作等重点领域取得新突破,促进构建中缅命运共同体,推动建设中缅经济走廊、孟中印缅经济走廊,实现更加开放、包容、共赢发展,努力打造面向南亚东南亚辐射中心示范市。
——绿色经济发展示范市。坚持贯彻绿色发展理念,围绕高质量发展和可持续发展目标,着力构建以生态农业、循环工业、持续服务产业为内容的经济结构、发展方式和社会形态。充分发挥芒市优越的光、热、水、土自然优势,充分利用宜居气候、温泉康养资源,着力打造世界一流“绿色能源、绿色食品、健康生活目的地”三张牌。深入实施创新驱动、绿色生态、乡村振兴、新型城镇化战略,深入推进市场化法治化国际化营商环境建设,加快智力、资本、商旅、物流、产业、服务、资讯等各类要素聚集,构建绿色低碳循环现代产业体系,加快形成绿色发展的生产方式和生活方式,着力推动全市经济社会高质量发展,建设绿色经济发展示范市。
第四节 发展目标
“十四五”时期,芒市经济社会发展主要目标,综合考虑国内外发展趋势和芒市发展条件,坚持目标导向和问题导向相结合,坚持守正和创新相统一,到2025年,全市经济社会发展跃上一个新台阶,高质量跨越式发展取得显著成效。
——经济发展取得新成效。全市地区生产总值年均增长10%以上;三次产业结构调整为10:30:60;地方一般公共预算收入年均增长6.5%以上;固定资产投资年均增长20%以上;社会消费品零售总额年均增长12%以上。主要经济指标平衡协调,投资效率和企业效益明显上升,服务业比重进一步提高,战略性新兴产业形成一定规模,发展质量和效益明显提升,公共服务更加公平可及,全市各族人民获得感、幸福感、安全感显著增强。
——改革开放迈出新步伐。重点领域和关键环节改革取得实质性突破,互联互通取得重要进展,通关效率显著提升,市场化法治化国际化营商环境更加优良,沿边经济带和边境小康示范村建设取得显著成效,贸易和投资自由化便利化走在全国全省沿边地区前列,芒市口岸机场、芒海通道、中山通道进出口货运量、进出口货值、出入境交通工具和出入境人员大幅提升,外贸进出口总额年均增长10%以上,成为面向南亚东南亚辐射中心的重要节点。
——社会文明程度得到新提高。社会主义核心价值观深入人心,人民思想道德素质、科学文化素质和身心健康素质明显提高,公共文化服务体系和文化产业体系更加健全,人民精神文化生活日益丰富,中华文化影响力进一步提升,中华民族凝聚力进一步增强,成功创建全国民族团结进步示范市,国家意识、公民意识、中华民族共同体意识全面增强,全市公民素质和社会文明程度显著提高。
——生态文明建设实现新进步。生态文明体制机制不断完善,生产、生活、生态空间得到有效管控,能源和水资源消耗、建设用地总量和强度、单位生产总值二氧化碳排放量及主要污染物排放总量全部控制在省下达的指标内,森林覆盖率平稳增长,生态美、环境美、城市美、乡村美、山水美、人文美成为普遍形态,生态环境质量持续向好,可持续发展水平明显提高,绿水青山成为高质量发展的金山银山。
——民生福祉达到新水平。全市就业、教育、医疗、社保、住房、文化、体育等公共服务体系更加健全,基本公共服务均等化水平明显提高,居民收入增长和经济增长基本同步,分配结构明显改善,全市各族人民受教育程度不断提升,多层次社会保障体系更加健全,卫生健康、养老育幼体系更加完善,脱贫攻坚成果巩固拓展,城镇常住居民人均可支配收入、农村常住居民人均可支配收入年均分别增长8%、10%。
——城乡融合发展呈现新面貌。新型城镇化建设加快推进,乡村振兴取得重大突破,城乡一体化发展步伐明显加快,美丽县城、特色小镇、美丽乡村建设取得新成效,农业现代化水平大幅提升,农村发展内生动力持续增强,发展空间格局更加优化,城市辐射带动能力全面提高。常住人口城镇化率达到58%以上,户籍人口城镇化率达到35%以上。
——社会治理效能得到新提升。社会主义民主法治更加健全,社会公平正义进一步彰显,行政体系更加完善,政府作用更好发挥,行政效率和公信力显著提升,边疆治理体系和治理能力现代化建设全面推进,党政军警民合力强边固防成果持续巩固,基层治理水平明显提高,防范化解重大风险体制机制不断健全,突发公共事件应急能力显著增强,自然灾害防御水平明显提升,发展安全保障更加有力,人民群众权益得到切实保障。
第五节 远景目标
展望二〇三五年,芒市与全国全省全州同步基本实现社会主义现代化。全市经济实力实现大幅跃升,经济总量和城乡居民人均收入再迈上新台阶,人均国内生产总值达到全省平均水平,中等收入群体显著扩大;高科技产业发展壮大,进入创新型城市行列;基本实现新型工业化、信息化、城镇化、农业现代化,建成县域现代化经济体系;基本实现全市治理体系和治理能力现代化,人民平等参与、平等发展权利得到充分保障,基本建成法治芒市、法治政府、法治社会;建成文化强市、教育强市、人才强市、体育强市、健康芒市,全市各族人民综合素质和社会文明程度达到新高度,文化事业和文化产业显著增强,建成全国民族团结进步示范市;形成绿色生产生活方式,生态环境持续好转并保持优良,宜居宜业生态田园城市建设目标基本实现;形成对外开放新格局,融入和参与面向南亚东南亚辐射中心建设取得重大成果;基本公共服务实现均等化,城乡发展差距和居民生活水平差距显著缩小,平安芒市建设达到更高水平;全市各族人民生活更加美好,人的全面发展、全体人民共同富裕取得更为明显的实质性进展。
第三章 优化发展空间布局
坚定实施主体功能区制度,积极服务和融入国家发展战略,围绕全国全省全州发展空间布局,根据芒市区位条件、产业基础和资源环境承载能力,加快构建“一核两廊三带”发展空间布局。
第一节 一核
以芒市主城区为核心,围绕“一河三园五小镇”的建设思路,加快推进州府芒市中心城市建设。“一河”即芒市大河滨河新区建设;“三园”即芒市省级产业园、国际物流园、空港经济园建设;“五小镇”即芒市生态田园康养小镇、傣族古镇、芒市大河水城、人才部落科技小镇、森林康养小镇建设。突出生态田园、文旅康养、民族特色、现代气息,着力构建产业特而强、功能聚而合、形态小而美、机制新而活的产城融合发展新格局,提升州府芒市的综合服务功能,全力打造生态田园城市和国际花园城市,将芒市主城区建设成为滇西城市群的核心支撑、德宏经济发展的重要增长极和引领全州发展的中心城市。
第二节 两廊
以龙江流域生态走廊、怒江流域生态走廊为“两廊”,坚持“绿水青山就是金山银山”理念,坚持“共抓大保护、不搞大开发”原则,加强龙江流域和怒江流域生物多样性保护,推进瑞丽江-大盈江风景名胜区保护性开发利用,加大公益林、天然林管护力度,加强饮用水源地保护,严守“生态保护红线、永久基本农田、城市开发边界”三条控制线,实施芒市大河综合治理和生态脆弱地修复工程,强化重点保护野生动物栖息地保护,坚决守护好芒市的绿水青山,筑牢西南生态安全屏障。
第三节 三带
以中部芒市大河经济带、北部特色产业经济带、南部沿边开放经济带为“三带”,坚持发挥优势、因地制宜、突出特色发展产业,推动全市经济社会高质量跨越式发展。中部芒市大河经济带,围绕芒市大河沿岸开发建设,依托龙瑞高速、芒瑞大道、320国道,加快发展旅游文化、生态康养、商贸物流、食品消费品加工等产业,带动芒市大河沿岸勐焕街道、芒市镇、风平镇、三台山乡、遮放镇、遮放农场快速发展,成为全市高质量跨越式发展的主要引擎。北部特色产业经济带,围绕发展壮大高原特色农业和山区经济,加快芒市北部和西部的西山乡、五岔路乡、江东乡、轩岗乡发展,成为全市高质量跨越式发展的重要支撑。南部沿边开放经济带,围绕芒海镇、遮放镇、勐戛镇、中山乡四个边境乡镇,充分发挥边境优势,不断扩大沿边开放,努力提升边贸水平,进一步巩固提升党政军警民合力强边固防成果,打造边境小康示范村和示范乡镇,成为全市高质量跨越式发展的重要补充。
第四章 深度融入新发展格局
坚持以高水平开放推动高质量发展为切入点,紧紧扭住扩大内需这一战略基点,深入推进供给侧结构性改革,注重需求侧管理,充分发挥我市独特的区位优势,积极融入和服务中国—印度洋国际大通道战略,深度融入以国内大循环为主体、国内国际双循环相互促进的新发展格局,促进实体经济存量优化、增量扩大、总量做大、质量做优,延伸产业链、优化供应链、提升价值链,成为畅通我国与西南周边国家生产力要素国际循环的重要支点。
第一节 服务和融入国内国际产业链供应链
牢牢把握东南亚国家联盟成为我国最大贸易伙伴、区域全面经济伙伴关系协定催生全球最大自由贸易区的战略机遇,紧盯习近平总书记访问缅甸达成的重大合作成果落实。积极融入和服务孟中印缅、中缅经济走廊建设,深入推进互联互通基础设施建设,积极促进内贸和外贸、进口和出口、货物贸易和服务贸易、引进外资和对外投资巩固发展,深化与南亚东南亚国家在国际产能、数字经济、生态环境、跨境劳务、跨境农业、跨境旅游、跨境金融等方面的务实合作,提升市场、资源、技术、产业、资本、人才等要素聚集和协同联动能力,推进形成对内对外开放的重要市场。
第二节 大力拓展投资空间
坚持项目为主,着力补短板、增长板,巩固提升投资对扩大内需的重要支柱地位。优化投资结构,保持投资合理较快增长,提高投资效率,更好发挥投资对优化供给结构的关键作用。加快补齐基础设施、公共服务、城乡发展、生态环保、民生保障、边境管理等领域短板,推动企业设备更新和技术改造,扩大新兴产业投资。加快推进“两新一重”建设,积极谋划有利于协调推进新型城镇化和乡村振兴、促进城乡区域协调发展。深化投融资体制机制改革,发挥政府投资撬动作用,激发民间投资活力,形成市场主导的投资内生增长机制。
第三节 全面促进消费
增强消费对经济发展的基础性作用,顺应居民消费升级趋势,提升传统消费,培育新型消费,有序取消一些行政性限制消费购买的规定,合理增加公共消费,提高教育、医疗、养老、育幼等公共服务支出效率。深入实施质量强市、品牌强市战略,促进消费向绿色、健康、安全发展。加快发展服务消费、数字消费、绿色消费、定制消费,鼓励消费新模式新业态发展。推动汽车等消费品由购买管理向使用管理转变,鼓励新能源汽车消费。挖掘和激活农村消费潜力。发展无接触交易服务,促进线上线下消费融合发展。完善节假日制度,落实带薪休假制度,扩大节假日消费。改善消费环境,强化消费者权益保护。
第五章 加强基础设施建设
以提升基础设施供给能力和服务水平为目标,统筹谋划,适度超前,实施一批战略性、基础性、前瞻性重大工程,形成系统完备、高效实用、智能绿色、安全可靠的现代基础设施网络,支撑高水平开放、高质量发展,更好融入和服务国家战略。
第一节 建设现代化综合交通运输体系
加快公路、铁路、机场等交通基础设施建设,完善县乡村三级路网体系,不断提升公路等级和能行条件,建设交通强市。到2025年,全市基本形成布局合理、安全、便捷、高效、绿色、经济的现代化综合交通运输体系,构建面向南亚东南亚辐射中心的区域性综合立体交通枢纽。
一、建设快速公路交通网
加快推进芒市至梁河、芒市至孟连、芒市新桥至田头三条高速公路项目建设,形成“两横两纵”的高速公路网格局,使芒市对外互联互通更加便捷。完成G320国道芒市过境段改移、G320遮放至瑞丽段扩容、龙陵象达经芒市至中山公路、芒市勐戛至遮放公路、G219芒海至龙陵木城公路、畹町至芒海公路、S334芒市遮放至陇川章凤公路改建等国省干线公路升级改造项目;推进实施芒市乡镇环线公路、芒市—象滚塘—河心场旅游环线公路、芒市轩岗至芒滚公路、芒市风平至龙江桥公路改建、芒市乡村旅游公路、芒市遮放树洞温泉道路改造、芒市轩蚌至五岔路公路、芒市法帕至勐戛公路升级改造等县乡道路建设,加快芒市通建制村公路升级改造、芒市农村公路改建等乡村公路建设,形成便捷通畅高效的国道、省道、县乡道干线公路网格局,主要乡镇、园区和重要旅游景点实现二级及以上公路连通,县乡村公路等级提升到一个新水平。完成芒市公路客运、货运站综合枢纽项目建设,加密公路沿线农村客货运站点,提升芒市客货运承载服务能力。完善农村公路网,新改建一批农村公路,提升农村公路等级和通达深度,实现“四好农村公路”全覆盖,自然村100%通硬化路,建成以连通抵边村寨为主的沿边四级公路环线芒市段。加快推进国省干线公路和农村公路设施美、生态美、路域美建设,打造一批美丽公路。
二、加快推进铁路交通建设
全力配合推进大瑞铁路芒市段建设,确保2023年建成投入使用并开行动车。加快规划建设芒市铁路客运和货运站,开工建设芒市至腾冲猴桥、芒市至临沧铁路和芒市工业园物流铁路专线等项目,积极推动开展昆明至芒市高速铁路建设前期工作。
三、加快建设提升空中走廊
充分发挥芒市国际机场功能,规划建设芒市国际空港经济区,建成芒市机场T1航站楼流程改造项目,加快推进T2航站楼项目建设,完成芒市空港基础设施建设项目(一期)工程,进一步完善航空货运基础设施。吸引更多的航空公司入驻芒市机场,积极开发国际国内航线,进一步拓展芒市与内地特别是东部沿海地区、中部地区、西南地区及西北、东北城市航线,大力开发芒市至缅甸、泰国、新加坡、印度、孟加拉国等南亚东南亚国际航线,积极发展通用航空,把芒市机场建设成为西南沿边重要国际机场。
四、稳步发展水运交通
积极推进龙江航运基础设施建设工程,加快实施龙江—瑞丽江沿线码头、停靠点、航道整治等工程,提升龙江—瑞丽江通航能力。积极推进芒市大河城区段航道疏浚整治,开发芒市大河游船航线。
第一节 打造世界一流“三张牌”
一、打造“绿色能源牌”
统筹谋划绿色能源开发、就地消纳、全产业链发展,布局发展绿色能源产业,持续推进绿色能源战略与绿色先进制造业深度融合。巩固发展现有工业硅原料加工基础,大力引进技术装备先进、研发能力强的铝材、硅材加工企业,加快水电铝材、水电硅材一体化发展,重点培育发展高纯度硅铁、多晶硅、单晶硅、电子切片等下游产业产品,形成水电硅材的全产业链联动耦合发展。充分发挥中缅天然气管道入境站优势,继续加大天然气资源开发利用力度。着力引进电池、电控、电机、纯电动汽车等产业,加快推进芒市平河风光互补新能源、新型植物环保电池等项目建设,打造绿色能源产业集群。
二、打造“绿色食品牌”
按照“大产业+新主体+新平台”发展思路,加快“一乡一业、一村一品”培育,抓住种子端、电商端,推广设施化、有机化、数字化,促进农业业态全面升级。大力发展高原特色农业,做大做强做优绿色食品产业。持续增强绿色食品原料生产能力,促进咖啡、坚果、茶叶、水稻、甘蔗、蓝莓、砂糖橘、百香果、马铃薯、甜玉米、高山蔬菜、生猪、肉牛等优势特色产业向全产业链发展。鼓励通过发展优质高效的设施农业,提高原材料保障水平。全市粮食播种面积稳定在55万亩以上,甘蔗面积稳定在12万亩以上,确保冬季农业35万亩、茶园面积13.5万亩、烟叶面积5万亩、咖啡面积5万亩、坚果面积18万亩、水果面积15万亩、蔬菜面积22万亩、中药材面积3.5万亩以上。建设规模化肉牛养殖场5个、养猪场10个。积极开展跨境现代农业合作,不断壮大绿色食品境外原料基地,重点发展甘蔗、水果、蚕桑、肉牛、水产、粮食、冬早蔬菜等种养殖业。依托芒市省级食品产业园,以延伸产业链、价值链为重点,大力发展绿色食品加工业。鼓励开发培育营养食品、功能性食品、食品添加剂产业,加快发展食品保鲜、安全检测、节能环保等先进技术和工艺。加强食品质量安全保障,健全特色农产品质量标准体系,全面实施化肥农药减量化行动,大力发展绿色有机生产基地。建立绿色食品交易中心,加快建设冷链物流配套设施,完善农超对接、城乡对接绿色食品物流配送体系。加快创建“三品一标”产品,强化农产品地理标志和商标建设,积极打造区域品牌、企业品牌、产品品牌,依托“一部手机云品荟”等品牌,强化绿色食品品牌营销。
三、打造“健康生活目的地牌”
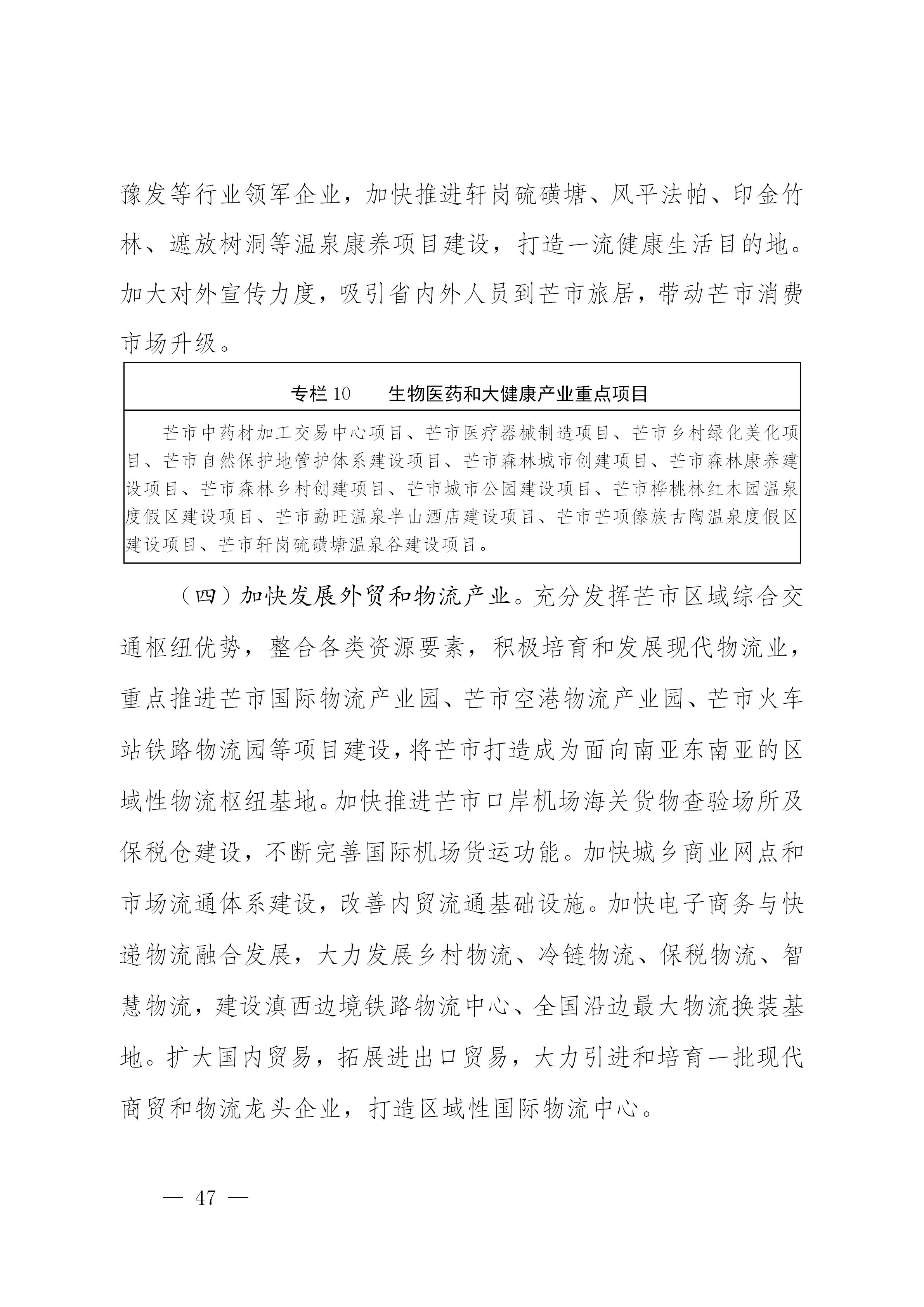
深入实施“旅游革命”,推动旅游业全面转型升级。加快融入大滇西旅游环线建设,着力推进优质旅游要素供给、特色旅游产品打造、旅游产业体系完善三项重点任务,增加旅游新产品供给,丰富旅游业态,着力打造宜居宜业生态田园城市的旅游名片,努力把芒市建设成为四季康养旅居度假胜地、沿边全域旅游示范市、区域性国际旅游目的地、大滇西旅游环线的明珠。深入推进高星级酒店、半山酒店、精品旅游饭店、民族特色客栈、户外旅游营地、研学旅游基地、旅游交通设施等建设,创建3A级以上景区8个和省级旅游度假区2个、旅游名镇2个、旅游名村15个以上,建设一批美食街区、精品农家乐、特色宴席、特色美食等。大力发展大健康产业,支持传统药企做大做强,积极培育引进龙头企业,实施优质药材基地建设、中医药民族药品牌提升、生物医药仿制药生产制造、医养综合体建设等工程,重点发展中药饮片、配方颗粒、民族药品、化学仿制药、生物医药、疾病预防控制物资等产业。争取开展医疗器械注册人制度试点,积极引进国内外优质医疗资源,加快发展高端医疗产业,建设集临床服务、医疗教育、医学科研和成果转化为一体的医疗综合体。充分挖掘绿色生态、地热温泉、天朗气清等康体养生资源潜力,集群打造一批集旅居、观光、休闲、体验等功能于一体的康养基地。
第二节 加快构建优势特色产业集群
一、建设一个百亿级产业园区
以芒市省级产业园作为承接产业转移、培育产业集群、加速经济聚集的主要载体,重点发展现代食品加工、纺织服装、智能终端、电子产品、装备机械、日用消费品、新型建材等产业,全力打造百亿级省级产业园。加快推进园区道路、供排水、电力、天然气、污水处理等配套基础设施建设,完成园区内主次干道、标准化厂房二期、三期等项目建设,加强园区土地整理和用地储备,不断提升园区产业承载能力和配套服务水平。力争到2025年,实现工业总产值100亿元以上,入园企业100家以上,从业人员1.8万人,实现工业增加值30亿元以上。
二、打造两个百亿级产业集群
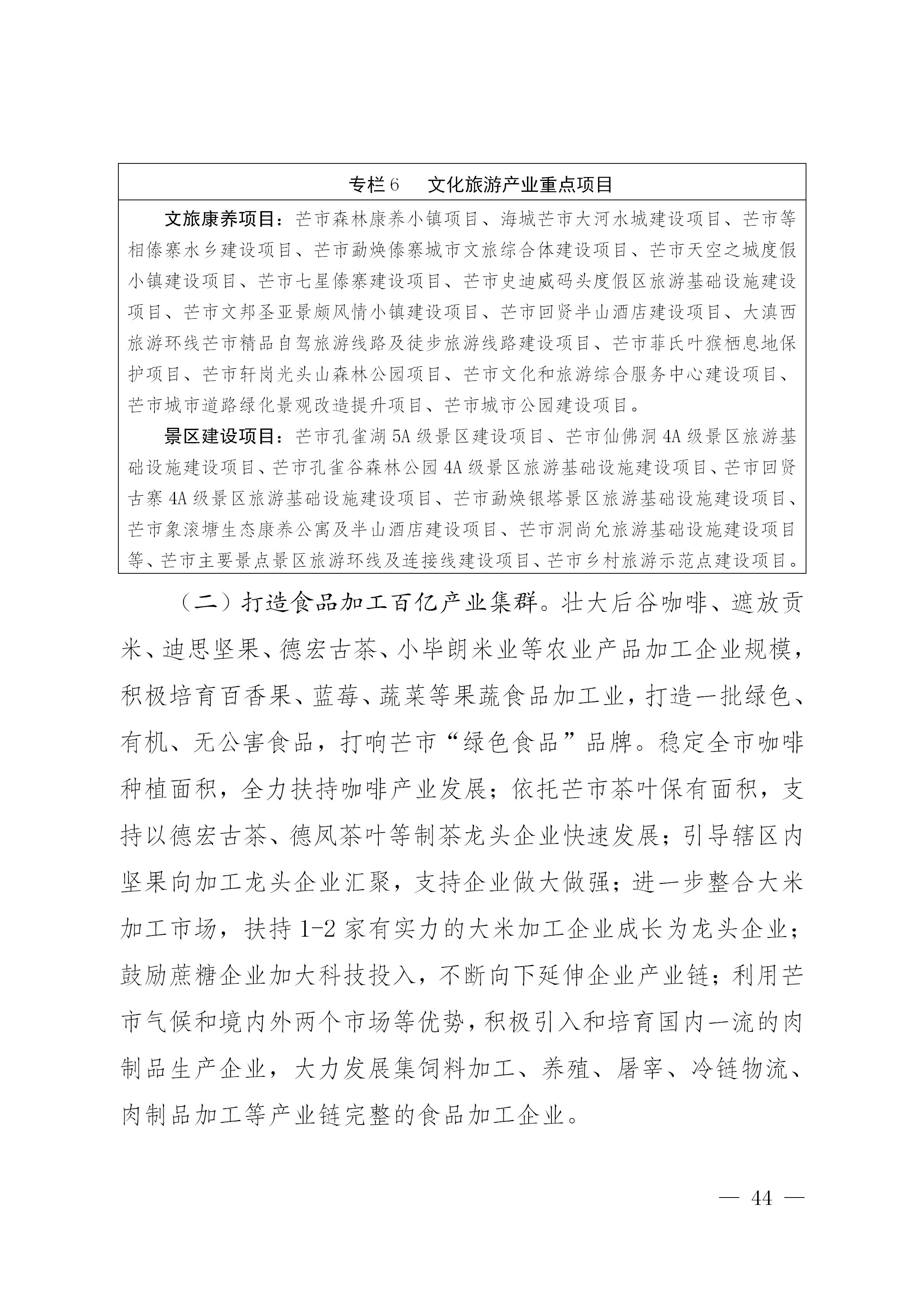
(一)打造文化旅游百亿产业集群。抓住大滇西旅游环线建设机遇,扎实推进省级全域旅游示范区建设,加大芒市旅游基础设施和重点项目建设力度。加快推进生态田园康养小镇、傣族古镇、史迪威码头旅游度假区等十大文旅重大项目建设,全力打造回贤、象滚塘、河心场、介桃等一批特色旅游名村。扎实推进孔雀湖5A级景区、仙佛洞4A级景区、孔雀谷森林公园4A级景区创建。新建四星级以上酒店8家,加快一批精品酒店、特色民宿和自驾营地建设。大力推广运用“一部手机游云南”,促进旅游线上线下营销。
第七章 大力实施创新驱动发展战略
坚持创新在边疆社会主义现代化建设全局中的核心作用,把科技研发运用作为发展重要支撑,深入实施科技兴市、人才强市、创新驱动发展战略,完善创新体系,建设面向南亚东南亚科技创新中心的重要节点。
第一节 培养造就新阶段创新型人才
坚定实施人才强市战略,贯彻尊重劳动、尊重知识、尊重人才、尊重创造方针,营造人才破土而出、落地生根、开枝散叶的政策环境,激发各类人才积极性、创造性。实施芒市科技名师培育工程、知识更新工程、技能提升行动,在实践锻炼中培养人才、在创新创业中凝聚人才,造就创新型、应用型、技能型人才队伍。建立健全职称评聘、职务晋升、薪酬待遇、表彰奖励、培训深造等方面优先机制,让科技人才安心到生产一线发光发热,支持科技人才通过技术技能服务、指导、入股和留职等多种方式创业。加大非物质文化遗产传承人认定、项目资金支持、表彰奖励、宣传推介力度,引领非物质文化遗产传承、保护和开发利用。降低从业、就业、创业门槛,支持一技之长人才、乡土人才发挥聪明才智。大力造就科技领军人才、卓越工程师、高水平创新团队,加大培养青年科技人才后备军力度。以需求为导向,加大人才引进、使用力度,广聚天下英才兴芒市。
第二节 加大科技成果转化力度
深化产学研合作,强化企业创新主体地位,促进各类创新要素向企业聚集,建立企业工程(技术)研究中心,培育产业创新战略联盟,在绿色食品、生物医药、加工制造等领域实施重大科技专项。加大市级科研机构建设力度,加快提升职业学校应用技能。聚焦优质水稻、甘蔗、冬农作物、咖啡、坚果、中药材、肉牛等,实施种质资源选育、高效种养技术、病虫害防治、加工工艺、新产品研发等关键环节科研攻关,使科技成果成为实现芒市高质量发展的关键支撑。加大医疗卫生新技术、新设备、特色疗法等推广应用力度,更好保护人民生命健康安全。加强知识产权保护和科普工作,营造崇尚创新的社会氛围。
第三节 深化科技体制改革
深化科技管理体制改革,健全完善科技研发投入机制,支持科研机构、市场主体增加研发投入。提升产业链水平,注重利用技术创新和规模效应形成新的竞争优势,培育产业集群。加快科技人员薪酬制度改革,提高科研院所工资分配自主权,健全绩效工资分配机制。完善科技人才发现、培养、评价、激励机制,开展探索赋予科研人员职务科技成果所有权或长期使用权试点工作,激励人才多创造成果、转化成果、享受成果。突出抓好知识产权保护工作。鼓励大众创新万众创业,积极建设双创园区和众创空间,加快建设创新型社会。建立激励机制,搭建服务平台,吸引广大芒市学子报效家乡。
第八章 全面提升对外开放水平
紧紧抓住习近平总书记访缅取得重大成果机遇,主动服务和融入“一带一路”、中缅经济走廊等国家发展战略,充分发挥对外区位优势,充分利用“重点开发开放试验区”“自由贸易试验区”的优惠政策,加强口岸和通道基础设施建设,加快发展对外贸易,加大招商引资力度,加强中缅交流合作,深化对外设施联通、贸易畅通、政策沟通、资金融通、民心相通,努力建设面向南亚东南亚辐射中心示范市。
第一节 加强口岸和通道基础设施建设
全面提升芒市国际口岸机场建设水平,推进实施芒市国际空港经济区建设项目,开展芒市国际空港经济区产业发展与空间布局规划,重点实施芒市机场T2航站楼建设项目,推进芒市机场国际货运监管场所、边境仓及综合保税仓、进出口货物加工区、航空物流中心等建设。积极开拓芒市直飞缅甸、泰国、新加坡、孟加拉国、印度等东南亚南亚国家重要城市航线,全面拓宽芒市空中国际走廊。新开通和加密芒市直飞国内一二线城、省会城市和重要旅游客源城市的航线,全面畅通空中国内走廊。完善民间传统通道基础设施和监管条件,加快中山边境通道综合查验楼项目建设,完善提升芒海通道配套设施建设,实施芒海边民互市场所建设项目,创新边民通关服务,建设边民就近就便通关绿色通道,进一步改善边民跨境经济交流基础条件,在互联互通、物流仓储、国际贸易、跨境电商、劳务合作等重点领域取得新突破,促进边民稳定致富。
第二节 加快发展对外贸易
紧紧扭住扩大内需这个战略基点,充分发挥芒市区位优势,深度融入“大循环、双循环”新发展格局,更好利用国内国际两个市场两种资源,实现经济循环流转和产业关联畅通。坚持扩大出口与增加进口并重、货物贸易与服务贸易并举,转变贸易发展方式,优化贸易结构,打造沿边重要国际贸易平台。围绕生产、分配、流通、消费等各个环节,提升市场、资源、技术、产业、资本、人才等要素集聚和协同联动能力,大力增加传统商品、高附加值产品出口,支持企业扩大国内短缺的能源、原材料等资源类商品进口,促进一般贸易、转口贸易、加工贸易转型升级和健康发展,促进与南亚东南亚国家产业链、供应链、价值链深度融合。创新对外投资与合作方式,积极开展跨境基础设施建设、境外资源能源合理开发利用等领域的合作,积极参与境外经济区建设。加强中缅替代种植合作,推动替代作物及返销产品通关便利化。探索数字经济技术合作,大力开展会展经济合作。争取与国家东、中部开放平台实现对接,建立项目孵化、人才培养、市场拓展等服务平台,打造产业转移示范区。
第三节 加大招商引资力度
紧紧抓住新时代西部大开发、中国云南自贸区德宏片区、瑞丽国家重点开发开放试验区以及国家“一带一路”、中缅经济走廓建设等重大机遇,立足芒市区位优势、资源优势、比较优势,围绕绿色食品加工、文旅康养、生物医药、纺织服装、电子产品、日用消费品、现代物流等重点产业,不断创新招商引资工作思路、完善招商引资机制、改进招商引资方式、拓宽招商引资领域、落实招商引资责任,积极对接长三角、粤港澳大湾区、京津冀、成渝双城经济圈等发达地区,建立产业转移承接合作机制,吸引更多资本投入芒市。重点突破现代食品加工、电子消费品制造、现代商贸物流、文化旅游、高原特色现代农业、数字经济等产业招商,深入推进精准招商,实现产业集群化、专业化、规模化发展。力争全市产业招商引进到位资金年均增长10%以上,年均引进世界500强、国内500强、民营500强企业2户以上,产业类招商引资项目到位资金占招商引资项目到位资金比重达80%以上。全面实施外商投资准入前国民待遇加负面清单制度,扩大文化、资源、种业、电信等领域向外资开放,积极有效利用外资。
第四节 加强中缅交流合作
围绕中缅命运共同体建设,深入实施民心相通工程,广泛深入开展边境民间交往,构建多层次宽领域边境对外交流新格局。推进跨境民族节庆活动、边境文化长廊、跨境特色体育运动、跨境文艺演出等交流活动,建设边境共同精神家园。密切各层次教育开放合作,稳步拓展周边国家职业素质培训和人力资源开发,促进边民素质能力提升。进一步规范流动人口和外籍人员服务管理,提升边境维稳和管理能力建设,持续开展边境地区整治和反走私综合治理工作。积极推动建立突发公共卫生事件处置、疫病疾病联防联控、医疗服务、紧急救助、卫生条件改善、医疗能力提升等对外医卫合作机制,深化科技教育、文化传媒、减贫、救灾等领域合作,促进人文交流,增进民心相通。
第九章 坚持全面深化改革
正确处理政府与市场的关系,坚持依靠改革激发市场主体活力,增强发展新动能。完善各类产权制度,推进要素市场化配置改革,平等保护各类市场主体合法权益,有效激发社会创造力和市场活力。创新政府管理和服务方式,建立健全改革举措督促落实机制,形成有利于高质量跨越式发展的体制机制。
第一节 激发各类市场主体活力
一是深入推进国有企业改革。支持社会资本参与竞争性领域国有企业改制重组,分层分类稳步推进国有企业混合所有制改革,加快完善国有企业法人治理结构和市场化经营机制,健全经理层任期制和契约化管理。建立职业经理人制度,畅通现有经营管理者与职业经理人身份转换通道。建立混合所有制企业有别于国有独资、全资公司的治理机制和监管制度。建立健全权责对等、运转协调、有效制衡的国有企业决策执行监督机制,规范公司治理。深化国有企业内部劳动、人事、分配三项制度改革,建立长效激励约束机制。探索将部分国有股权转化为优先股,强化国有资本收益功能。继续深化农场企业化改革。二是大力发展民营经济。毫不动摇巩固和发展公有制经济,毫不动摇鼓励、支持、引导非公有制经济发展。优化民营经济发展环境,促进非公有制经济健康发展和非公有制经济人士健康成长,依法平等保护民营企业产权和企业家权益,破除制约民营企业发展的各种壁垒,完善促进中小微企业和个体工商户发展制度环境。弘扬企业家精神,培养企业家的诚信意识、担当品质,支持企业做大做强。
第二节 推进供给侧结构性改革
一是着力推进供给侧结构性改革再深化。着力推进以“巩固、增强、提升、畅通”为主要内容的供给侧结构性改革再深化,推进产能过剩行业和加快市场出清,加大基础设施、产业发展、社会民生等补短板力度。坚持需求引导,供给创新,积极扩大总需求,进一步结构性去产能、系统性优产能,更多应用要素价格市场化手段破除低效无效供给。持续推进执行降成本政策。按市场化方式落实水电硅材用电价格,做实农产品加工用电优惠政策,探索建立弃水电量消纳长效机制。进一步清理规范各类收费行为。健全价格政策体系,完善产业发展差别电价政策,落实超定额用水加价制度等惩罚性价格政策,加快形成推进项目建设的市场价格环境。推行居民生活用水、用电、用气阶梯价格制度。二是深化农业供给侧结构性改革。坚持科技兴农、绿色兴农、质量兴农、品牌兴农,大力提高农业创新力、竞争力和全要素生产力。进一步完善农业经营体系,优化农业支持政策,培育壮大新型农业经营主体,加快农业产业结构调整,增加农产品有效供给。扎实推进“一乡一业”“一村一品”创建,巩固提升国家现代农业示范园建设。引导和支持发展优质粮油、咖啡坚果深加工、有机茶叶、蔬菜水果小包装、肉牛生猪规模化养殖和集中屠宰深加工。大力发展农产品加工业,引导撬动各类社会资本投向农村,完善农业农村优先发展和城乡融合发展体制机制,推动乡村振兴和农村一二三产业融合发展。
第三节 营造市场化法治化国际化营商环境
一是全面深化商事制度改革。加快构建“办事不求人、审批不见面、最多跑一次、全程服务有保障”的营商环境。全面实施市场准入负面清单制度,推行“全国一张清单”管理模式,建立市场准入负面清单动态调整机制和第三方评估机制,推动“非禁即入”普遍落实。推进政务服务事项标准化、规范化、便利化,全面实行“好差评”制度。深化“证照分离”改革,重点推进“照后减证”,将涉企经营许可事项全部纳入改革范围,通过直接取消审批、审批改为备案、实行告知承诺、优化审批服务4种方式,分类推进改革,加快实现“一颗印章管审批”。全面实行企业开办全程网办,推进企业开办“一表申请、一窗发放”,推广运用电子营业执照和电子印章。推动“双随机、一公开”监管常态化,完善市场监管综合执法体制,全面实施包容审慎监管。加强投资促进和企业服务平台建设,培育第三方服务专业公司,推行社会投资重点项目代办制。政府在资金安排、土地供应、税费减免、资质许可、标准制定、项目申报、职称评定、人力资源政策等方面,对各类市场主体一视同仁。完善市级领导干部联系企业制度,帮助企业排忧解难。构建亲清政商关系,加快推进社会征信体系建设,完善“红黑榜”制度。二是深化行政管理制度改革。深入推进政府机构改革,依法依规持续精简行政权力事项,持续推动政府职能转变。稳步推进事业单位分类改革,推进事业单位与主管部门理顺关系和去行政化,完善事业单位法人治理结构和统一登记管理制度。深入推进“放管服”改革,取消、下放、合并实施一批行政权力事项,向下放权、向市场放权,不断优化审批服务。建立健全运用互联网、大数据、人工智能等技术手段进行行政管理的制度规则,加快一体化政务服务平台建设,深入开展“互联网+政务服务”。对纳入“一件事”的政务服务事项实施一体化办理,推行“一表申请”,实现系统集成、数据共享、业务协同。持续深化投资审批制度改革,全面清理投资审批事项,完善投资项目审批监管服务,简化、整合投资项目报建手续,实现审批事项、审批材料“清单化”管理,加强投资项目在线审批监管。推进“多规合一”,规范建设项目用地生成服务工作,加快构建工程建设项目“一张蓝图”。全面撤除阻碍社会投资的“玻璃门”“弹簧门”“旋转门”。三是深化民生保障制度改革。健全政府基本公共服务体制机制,鼓励支持社会力量兴办公益事业,使改革发展成果更多更公平惠及全体人民。深化就业创业改革,健全公共就业服务和终身职业技能培训制度,建立促进创业带动就业、多渠道灵活就业机制,健全劳动关系协调机制,营造公平就业制度环境。继续深化医药卫生体制改革,健全基本医疗卫生制度,加快现代医院管理制度改革,健全重特大疾病医疗保险和救助制度。深化重大疫情防控机制体制改革,健全卫生健康服务体系,提高传染病救治能力和基层防控能力,提高突发公共卫生事件指挥调度和应急储备能力。统筹完善社会救助、社会福利、慈善事业、优抚安置等制度,完善基本民生保障兜底机制。加快建立多主体供给、多渠道保障、租购并举的住房制度,改革住房公积金制度。深化殡葬改革,完善殡葬服务,加快城乡公益性公墓、烈士陵园、骨灰堂、殡仪馆、殡仪站等服务体系建设。
第四节 深化农村综合改革
夯实城乡融合发展制度基础,落实农村第二轮土地承包到期后再延长30年政策,完善农村承包地所有权、承包权、经营权“三权分置”制度,赋予农民更加充分有保障的土地权利,保持土地承包关系稳定并长久不变。深化农村集体产权制度改革,完善产权权能,将经营性资产折股量化到集体经济组织成员,创新农村集体经济有效组织形式和运行机制,完善农村基本经营制度。建立农村产权要素交易市场,全面建成城乡统一的建设用地市场,建立同权同价、流转顺畅、收益共享的农村集体经营性建设用地入市制度,盘活农村集体土地资产。探索农村宅基地所有权、资格权、使用权“三权分置”,全面开展房地一体的农村不动产确权登记颁证,稳妥开展农村闲置宅基地和闲置住宅盘活利用。
第五节 推进财税和投融资体制改革
加强财政资源统筹,深化财税体制改革,建立政府事权、支出责任和财力相适应的地方财税制度,全面实施预算绩效管理和零基预算。完善重点产业体系财税支持政策,落实税收优惠措施,减轻企业和个体工商户税收负担。优化财政资金投入结构,加大产业培育发展支持力度。发挥财政资金的引导撬动作用,有效拉动社会投资。依法构建管理规范、责任清晰、公开透明、风险可控的政府举债融资机制,清理规范地方融资平台公司,剥离政府融资职能。完善投资项目资本金制度,加快化解地方政府隐性债务,补齐投融资管理体制和运行机制的制度短板,积极拓宽政府融资渠道。加大金融服务实体经济改革力度,引导中央和省驻芒市金融机构服务下沉,全面实施金融服务民营企业“一对一”“面对面”融资协调措施,“一企一策”制定融资服务方案。继续推动沿边金融、农村金融改革,稳步发展地方金融机构,扩大支农支小信贷供给,拓宽“三农”、中小微企业融资渠道。建立健全政府性融资担保体系。
第十章 建设宜居宜业生态田园示范市
围绕芒市建设宜居宜业生态田园示范市目标,统筹推进旧城功能完善和新区开发建设,加快补齐城市公共基础设施和公共服务短板,扎实推进美丽县城建设,打造国际花园城市。
第一节 打造国际花园城市
坚持以生态田园城市发展总体规划为引领,统筹推进旧城功能完善和新区开发建设,深入实施《芒市生态田园城市设计及空间发展战略规划》和《芒市大河片区控制性详细规划深度城市设计》,按照“一河三园五小镇”的建设思路,加快推进州府芒市中心城市建设。“一河”即芒市大河滨河新区,“三园”即芒市省级产业园、国际物流园、空港经济园,“五小镇”即芒市生态田园康养小镇、傣族古镇、芒市大河水城、人才部落科技小镇、森林康养小镇。突出生态田园、文旅康养、民族特色、现代气息,着力构建产业特而强、功能聚而合、形态小而美、机制新而活的产城融合发展新格局,全面提升州府芒市的综合服务功能,全力打造生态田园城市、国际花园城市和美丽县城。围绕公共服务设施提标扩面,优化医疗卫生设施、教育设施、养老托育设施、文旅体育设施、社会福利设施和社区综合服务设施。围绕环境卫生设施提级扩能,完善垃圾无害化资源化处理设施、污水集中处理设施和公共厕所。围绕市政公用设施提档升级,推进市政交通设施、市政管网设施、配送投递设施、老旧小区更新改造和城区智慧化改造。围绕产业培育设施提质增效,完善产业平台配套设施、冷链物流设施和农贸市场。优先支持公共卫生防控救治设施、医疗废物集中处置设施建设。加大古建筑、历史文化街区、历史文化遗存、古树名木等保护修护,留住城市历史记忆。适应农民进城需要,积极实施城中村改造,统筹推进城市周边村寨公共服务设施连通。坚定不移实施城乡人居环境整治,积极创建国家文明城市、国家生态城市、国家森林城市,巩固提升国家卫生城市、国家园林城市。坚持地上地下一体推进城区、园区、景区融合发展,确保新城新区新面貌。坚持优选项目、精准补短板、不留后遗症,严防“大水漫灌”,严防“半拉子工程”,严防“大拆大建”,严防“贪大求洋”。加强城市精细化管理,开展城市管理地方立法,强化城乡建设规划一茬接着一茬干、一张蓝图干到底,全面提高城市建设和治理能力现代化水平。
第十一章 全面实施乡村振兴战略
第一节 巩固拓展脱贫攻坚成果
巩固拓展脱贫攻坚成果同乡村振兴有效衔接,促进经济社会发展和群众生活改善,让脱贫群众逐步走上共同富裕的道路。严格落实“四个不摘”要求,保持过渡期帮扶措施、投入机制总体稳定。充分利用国家帮扶欠发达地区机制,编制巩固拓展脱贫攻坚成果“十四五”专项规划,主动争取财政转移支付安排项目建设,保持财政投入力度总体稳定,提档升级脱贫攻坚产业、生态建设、人居环境等建设项目,接续推进脱贫地区加快发展。健全防止返贫监测和帮扶机制,对脱贫不稳定户、边缘易致贫户开展常态化监测预警,坚决防止出现规模性返贫现象。完善产业就业帮扶政策,加强农村低收入人口帮扶,不断提升收入水平。健全农村社会保障和救助制度,提高综合保障水平。持续做好易地扶贫搬迁集中安置点配套设施建设、产业培育、就业扶贫、社区管理服务、综治维稳等后半篇文章。健全脱贫地区帮扶政策体系,实施脱贫出列村提升行动。创新扶贫同扶志扶智相结合的实践载体,倡导文明乡风,帮助脱贫群众摆脱思想贫困、精神贫困,自己动手建设美好家园。坚持党建引领促脱贫攻坚成果巩固。加强脱贫攻坚成果巩固拓展协作,强化与上海市青浦区合作,持续争取中央企业、省属企业、民营企业、大专院校、民间组织支持帮扶。
第二节 深入实施乡村振兴战略
全面贯彻实施乡村振兴战略规划,深入实施“五大振兴”工程,实现农村产业“强”、生态环境“美”、乡风文明“淳”、乡村治理“安”、农民生活“富”。建立完善长短结合、标本兼治的解决相对贫困与乡村振兴统筹衔接机制。把解决相对贫困问题作为实施乡村振兴战略的优先任务,推动相对贫困治理与乡村振兴有机结合、相互促进,把扶贫经验应用到实施乡村振兴战略当中,推动乡村走可持续发展道路。进一步夯实农业生产能力基础,实施大产业新主体新平台建设工程、质量兴农战略,推进农村产业融合发展,提升农业对外开放水平,促进小农户和现代农业发展有机衔接,推进高原特色农业现代化。统筹山水林田湖草沙系统治理、加强农村突出环境问题综合治理,提供更多更好的绿色生态产品和服务,持续推进美丽宜居乡村建设,促进乡村绿色发展。构建乡村治理新体系,健全和创新村民自治机制,建设法治乡村、平安乡村,推进民族团结进步示范乡村建设,提升乡村德治水平。完善基础设施和公共服务体系建设,促进农村劳动力转移就业和农民增收,提高农村民生保障水平。
第三节 打造星罗棋布美丽村庄
立足全市各乡镇村庄不同的资源禀赋、区位条件、产业基础、民族特色、文化脉络、发展潜力,合理确定村庄发展方向和发展路径,因村施策,分类指导、梯次推进城郊融合型、集聚提升型、特色保护型、搬迁撤并型、守边固边型五类村庄建设。建立健全村庄规划体系,完善乡村公共服务设施,深入实施农村人居环境治理,继续推进农村危房改造和抗震安居工程,加大传统村落、传统民居、历史文化名村、历史建(构)筑物及古树名木保护力度,加快推进边境小康村建设。打造山坝相依、阡陌有序、错落有致、山清水秀、产业厚实、生态宜居的美丽村庄。
第十二章 持续加强生态文明建设
把生态文明建设摆在首要位置,坚持以资源环境承载能力为发展上限和依据,扎实推进环境综合治理,加强生态环境保护与修复,科学有效利用自然资源,确保生态安全,建设天蓝、水清、地绿、景美的绿色生态芒市。
第一节 加强生态屏障建设
深入实施重点生态工程,坚持保护优先,守住生态红线,实行最严格的耕地保护制度,不断加大生态系统保护力度。加强森林和湿地保护,稳步提高森林覆盖率,推进“森林芒市”建设,创建国家生态城市、国家森林城市。加强饮用水源地保护区、风景名胜区、水源涵养林区、濒危动植物栖息地等重点生态功能区管护,保护生物多样性,积极融入以国家公园为主体的自然保护地构建体系。建立耕地森林河流湖泊休养生息制度,开展生态补偿试点。严格管控采矿、采砂活动,坚决打击各类破坏环境违法行为。加强边境动植物疫病防控体系建设,开展跨境生态环境保护合作。
第二节 强化生态环境保护与修复
一、严格实施“三线一单”
按照“守底线、优格局、提质量、保安全”的总体思路,以改善区域环境质量和生态功能为目标,以生态保护红线、环境质量底线、资源利用上线和生态环境准入清单“三线一单”为抓手,健全管控机制,强化空间、总量、准入环境管控,改善重点区域和重点流域环境质量,完善环境风险防范体系,实现生态环境质量不断提升,筑牢西南边境重要生态安全屏障,为高质量跨越式发展提供生态环境支撑。
二、确保水资源安全
加强水源地保护,认真落实水源地环境保护规划和饮用水水源保护区划定,加强水源涵养林保护和建设,不断扩大水源涵养林范围,稳步提高水资源产出量。加强水质保护,强化水质检测责任,落实落细河(湖)长制,严格执行城乡生活及工商业污水废水排放标准,全面实施农业农村面源污染治理。建设节水型社会,深化水务改革,加强工商业节约集约用水,推广农业高效节水技术,加快城镇供水管网节水改造,推动城乡居民节约用水。
三、严格保护国土资源
建立健全允许建设区、有条件建设区、限制建设区和禁止建设区4级土地用途管制体系,实施最严格的耕地保护制度,确保永久基本农田得到彻底保护。加强工矿建筑企业废弃地再利用、城镇低效用地改造、农村闲置土地复耕复垦,充分挖掘土地资源潜力。完善城乡建设用地增减挂钩,严格控制城乡建设用地规模,提高建设用地效率。深入实施高标准农田建设、土地整治、地质灾害防控与治理、土壤污染治理,提高土地质量。合理控制矿产资源开发范围和强度,集约、高效、绿色利用矿产资源。健全自然保护地体系,加强湿地资源保护与恢复。
四、持续加强大气污染防治
科学分析芒市大气污染来源,从源头上控制大气污染源。持续开展城乡道路扬尘、施工扬尘、矿山扬尘和堆场扬尘等粉尘治理,严格执行禁止焚烧秸秆、燃放烟花爆竹制度,加强餐饮业、烧烤摊点油烟排放整治,深入开展机动车和非道路移动机械尾气排放治理,强化水泥生产、硅冶炼行业烟气达标排放。大力开发利用清洁能源,提高天然气使用普及率,推广利用风能、太阳能、生物质能等新能源。
五、保护森林生态
深入实施国土绿化行动,提高森林覆盖率。实施智慧林业、封山育林、植树造林,加强天然林和防护林建设,加大风景名胜区、森林公园、重要水源地等重点区域森林保护养护力度,开展灾毁林、退化林、临时占用林等林地恢复。实施生物多样性保护行动,严厉打击非法捕猎、销售、食用野生动物行为,做到应保尽保。积极有效防治森林和草原有害生物灾害。全面实施天然林、公益林禁伐,积极探索提高限伐商品林生态补偿标准。加强城镇绿化、村庄绿化、田园绿化、道路绿化。加大森林防火能力建设,严防森林火灾发生。健全森林资源管理制度,保护林地林权权益,强化林政执法,提高森林资源管理水平。
第三节 全面推动绿色低碳发展
加强资源节约集约利用。积极探索人与自然和谐共生,经济效益、社会效益、生态效益同步提升的绿色发展道路。全面推进资源节约和循环利用,大力发展循环经济,提高资源综合利用水平。加强项目环境影响评价,做好节能、节水、节地、节材,坚决淘汰落后产能。提高节能环保市场准入门槛,严格控制“两高一资”、产能过剩和低水平重复等项目建设。完善促进节能减排的激励政策,支持先进、适用的节能减排、清洁生产技术产品开发和推广应用。大力推动绿色建筑发展。推进资源全面节约和循环利用,实施国家节水行动,降低能耗、物耗,实现生产系统和生活系统循环链接。倡导简约适度、绿色低碳的生活方式,反对奢侈浪费和不合理消费,开展创建节约型机关、绿色家庭、绿色学校、绿色社区和绿色出行等行动。
第四节 完善生态环境保护机制
对芒市水域、森林、湿地、山岭、荒地等所有自然生态空间进行统一确权登记。制定各类自然资源产权主体权力清单,明确所有权和使用权等权利归属关系和权能权责。健全自然资源资产评估制度,完善自然资源产权交易平台,深化自然资源及其产品价格改革,构建反映资源稀缺程度、环境损害成本、市场供求状况的自然资源价格形成机制。培育环境治理和生态保护市场主体,建立吸引社会资本投入生态环境保护的市场化机制。健全生态环境监测网络和信息公开制度,建立绿色发展指标体系,把资源消耗、环境损害、生态效益纳入经济社会发展评价体系。加强领导干部自然资源资产和环境质量在任离任审计,建立生态环境损害责任终身追究制。严格执行环境保护督察制度、行政问责制度,确保生态文明建设“党政同责”“一岗双责”落到实处。
第十三章 着力加强和保障民生
落实以人民为中心的发展思想,坚持在发展中补齐民生短板,着力加强和保障民生,不断提高全市人民生活质量和水平。抓住全市人民群众最关心最直接最现实的利益问题,提高基本公共服务均等化水平,努力让各族群众幼有所育、学有所教、劳有所得、病有所医、老有所养、住有所居、弱有所扶,持续提升全市各族人民群众的获得感、幸福感和安全感。
第一节 不断提高就业创业能力
坚持在经济增长的同时实现居民收入同步增长,不断强化公共就业创业服务,建立健全覆盖全市并同全省联网的公共就业信息服务网络,构建更加和谐的劳动关系,提高就业保障能力。积极发展吸纳就业能力较大的产业,努力增加就业容量,大规模开展职业技能培训,引导农村劳动力转移就业和农民工返乡创业就业。加大力度支持灵活就业和新就业形态,助推高校毕业生等青年群体多渠道就业创业。建设芒市回乡创业示范园区、芒市新生创业示范基地,实施退役军人就业技能培训基地项目。加快推进芒市基本公共服务均等化,努力缩小城乡收入分配差距。
第二节 加快建设高质量教育体系
着力补齐芒市农村学前教育短板,实施一村一幼建设项目,做好幼儿园对口帮扶工作,合理配置学前教育资源,做好城镇幼儿园按需规划布局工作。推动城乡义务教育一体化发展,加快改善薄弱学校基本办学条件,全面加强乡村小规模学校、乡镇寄宿制学校建设。增加芒市义务教育学校学位供给,盘活城郊结合部中小学教育资源,有效解决“大班额”“择校热”问题,做好控辍保学工作。加大普通高中建设力度,努力提升高中阶段毛入学率,逐步普及高中阶段教育。围绕芒市产业布局和发展需要,发展现代职业教育,推进职业教育东西部协作,促进产教融合、校企合作。把特殊教育纳入普及义务教育的轨道,提升残疾儿童少年受教育水平。积极探索新时代老年教育发展新模式,努力办好芒市老年大学。加强师德师风建设,重视教师培训,培养高素质教师队伍。健全教育国际交流与合作的工作机制。推进智慧教育普惠提质。
第十四章 大力发展社会主义文化
坚持马克思主义在意识形态领域的指导地位,坚定文化自信,以社会主义核心价值观引领文化建设,围绕举旗帜、聚民心、育新人、兴文化、展形象的使命任务,促进满足各族群众文化需求和增强人民精神力量相统一,大力发展社会主义文化。
第一节 提高社会文明程度
深入开展习近平新时代中国特色社会主义思想和习近平总书记考察云南重要讲话精神学习教育,推进马克思主义理论研究和建设工程。广泛弘扬和践行社会主义核心价值观,推动形成适应新时代要求的思想观念、精神面貌、文明风尚、行为规范。常态化制度化开展理想信念教育,加强党史、新中国史、改革开放史、社会主义发展史教育,加强爱国主义、集体主义、社会主义教育。加强青少年思想道德建设,推进公民道德建设,实施文明创建工程,拓展芒市新时代文明实践中心建设。健全完善志愿服务体系,广泛开展志愿服务关爱行动。弘扬中华民族重信守诺传统美德。弘扬诚信文化,推进诚信建设。提倡艰苦奋斗、勤俭节约,开展以劳动创造幸福为主题的宣传教育。加强家庭、家教、家风建设。倡导文明旅游。加强网络文明建设,发展积极健康的网络文化。
第二节 健全公共文化服务体系
加快构建普惠性、保基本、均等化、可持续的现代公共文化服务体系建设,将文化馆、图书馆、博物馆、乡镇(街道、农场)文化站、社区(村)文化室建设纳入建设规划,建立完善基层综合性文化服务场所,推进基本公共文化服务标准化建设。重点实施芒市文化馆图书馆博物馆建设项目、芒市民族文化展演中心建设项目、芒市国家级非物质文化遗产传承展示中心建设项目、芒市基层综合性文化服务中心标准化建设项目。坚持把社会效益放在首位、社会效益和经济效益相结合,深化文化体制改革,加强文化、体育市场体系建设,加快发展新型文化企业、文化业态、文化消费模式,丰富优质文化产品供给。推进城乡公共文化服务体系一体化建设,创新实施文化惠民、文化艺术精品、国门文化、边疆万里数字文化长廊、“文化云”等工程建设,广泛开展群众性文化活动。大力发展公共文化、新闻出版、广播电视、民语民文等公共文化服务事业。深入推进融媒体建设,实施全媒体传播工程,做强新型主流媒体。重点实施芒市融媒体中心及附属设施建设项目、芒市广播电视系统升级改造项目、芒市国门影院及乡镇农村数字电影院建设项目。
第三节 建设民族文化强市
传承弘扬中华优秀传统文化,加大文献整理利用、文物保护修复、民间史料发掘、民族特色体育和非物质文化遗产保护开发力度,挖掘南方陆上丝绸之路文化遗产,弘扬优秀传统民族文化,增强民族文化自信,塑造边疆文脉。重点实施芒市四寺一塔一堂历史文化街区建设项目、芒市少数民族博物馆建设项目、芒市国家级省级文物保护单位修缮保护项目、芒市滇缅公路南天门遗址公园保护开发项目等。扩大文化体育市场开放,加强文化体育交流合作,推进文化创意和设计服务与相关产业融合发展,大力培育新型文化体育业态,繁荣文化创作、演艺演出、影视摄影、明星体育等文化体育产业,打造国际化文化体育交流基地。深入实施全民健身计划,大力发展健康健身体育运动,增强人民体质。支持社会资本办体育,推动建设户外运动、健身场馆、竞技体育、休闲活动等系列化高品质体育服务设施。重点实施芒市冬训基地项目、芒市少体校建设项目、芒市全民健身运动中心项目、芒市社会足球场建设项目、芒市乡镇级全民健身中心体育馆项目、芒市骑行健身步道建设项目。推动文体旅融合发展,建设一批富有民族风情、地域特色、文化底蕴的旅游景区,发展红色旅游、边境旅游、乡村旅游。加强文化体育交流合作,打造国际文化体育交流基地,讲好中国故事、芒市故事。
第十五章 构建团结和谐稳定边疆
坚持党的全面领导,铸牢中华民族共同体意识,创新边疆民族地区社会治理模式,巩固党政军警民合力强边固防成果,加强边疆安全屏障建设,扎实推进边疆社会治理体系和治理能力现代化,不断巩固和发展全市各族人民和睦相处、和衷共济、和谐发展的良好局面,努力建设全国民族团结进步示范市。
第一节 推进社会主义政治建设
坚持党的全面领导、人民当家作主、依法治国有机统一,推进中国特色社会主义政治制度自我完善和发展。坚持和完善人民代表大会制度,加强人大对“一府一委两院”的监督,保障人民依法通过各种途径和形式管理国家事务、管理经济文化事业、管理社会事务。坚持和完善中国共产党领导的多党合作和政治协商制度,加强人民政协专门协商机构建设,发挥社会主义协商民主独特优势,提高建言资政和凝聚共识水平。全面贯彻党的民族政策,铸牢中华民族共同体意识,促进各民族共同团结奋斗、共同繁荣发展。全面贯彻党的宗教工作基本方针,积极引导宗教与社会主义社会相适应。健全基层群众自治制度,增强群众自我管理、自我服务、自我教育、自我监督实效。坚持法治芒市、法治政府、法治社会一体建设,把依法治市贯穿“十四五”规划实施的全过程,提高依法行政水平。完善监察权、审判权、检察权运行和监督机制,促进司法公正,深入开展法治宣传教育,有效发挥法治固根本、稳预期、利长远的保障作用,推进法治芒市建设。
第二节 确保边境和谐稳固
深入实施党政军警民合力强边固防建设,积极开展国防动员,健全边境立体化防控体系,加强边防基础设施建设,深入推进“数字边防”“智慧边防”工程建设,织密边境一线监控网络,加强抵边村寨基层政权建设,支持边民抵边居住。做好入境外国人身份信息采集工作,建立外籍人员信息库,构建“大外管系统” 综合信息平台,稳步推广办理外籍劳务人员数字身份证。不断加强和完善芒市外籍人员服务管理中心建设,规范有序管理、使用外籍劳务人员。加强跨境司法合作、劳务合作,建立完善管边控边合作机制,严格管控“三非人员”,严厉打击跨境赌博、涉毒涉枪涉恐、跨境电信诈骗、人口贩卖、走私贩私等违法犯罪。建立跨境医疗卫生合作与疫情疫病联防联控机制,完善边境重大疫情信息共享和预警通报,加强疫情防控及病人救治等技术合作,严防疫情疫病跨境传播,健全跨境医疗救助绿色通道。因地制宜完善边民传统出入境通道维护和管控,实现便利边民生产生活与管边控边的有机统一。
第三节 创新边疆社会治理
加强社会治理制度建设,完善党委领导、政府负责、民主协商、社会协同、公众参与、法治保障、科技支撑的社会治理体系,提高社会治理社会化、法治化、智能化、专业化水平。正确处理新形势下人民内部矛盾,认真落实新时代“枫桥经验”本地化,畅通和规范群众诉求表达、利益协调、权益保障通道,完善信访制度,健全各类调解联动工作体系,构建源头防控、排查梳理、纠纷化解、应急处置的社会矛盾综合治理机制。加强社会治安防控能力建设,健全用好社会治安巡防体系、公共安全监管体系、应急处置体系,完善重点部位定点武装执勤、屯警街面动中备勤、人员密集场所高峰勤务和联勤武装巡逻“四项机制”和“1分钟”“3分钟”“5分钟”处置封控圈,建好管好用好“雪亮工程”,构建社会治安动态防控新格局。织密筑牢社会治理网络,提升社区网格化、治理精细化和乡村治理水平,推动各类社会组织增强自治能力,推动社会治理重心下移,健全政府治理和社会调节、居民自治良性互动的基层社会治理体系。推进扫黑除恶专项斗争常态化开展,始终保持扫黑除恶高压态势,依法严惩黑恶犯罪活动,深挖彻查“保护伞”。持续提升毒品问题整治能力和治理水平,深入推进第五轮禁毒人民战争。妥善解决社会发展和人民群众生产生活直接相关的矛盾纠纷、治安安全、食品药品安全、环境安全等突出问题。做好预知、预警、预置工作,有效化解重大舆情风险,坚决维护网络意识形态安全。坚持宗教中国化,依法管理宗教,促进宗教和顺。完善国防动员体系,推动平战结合、应急应战一体化建设,加快智慧动员建设。强化全民国防教育,加强拥军优属工作,推进美丽军营建设,巩固军政军民团结,巩固全国双拥模范城创建成果。
第四节 建设沿边民族团结进步示范市
牢固树立中华民族一家亲、同心共筑中国梦意识,把民族团结进步事业作为基础性事业抓紧抓好,全面贯彻落实党的民族理论和民族政策,坚持共同团结奋斗、共同繁荣发展,促进各民族像石榴籽一样紧紧拥抱在一起,凝聚起高质量跨越式发展的磅礴力量。以社会主义核心价值观为引领,深化民族团结进步进机关、进企业、进社区(村组)、进乡镇、进学校、进宗教活动场所、进军营、进家庭活动,构建各民族共同精神家园。弘扬爱国主义精神,加强英烈纪念设施建设。全面贯彻落实民族区域自治法,依法协调民族关系,依法妥善处置涉及民族、宗教等因素的社会问题,确保民族事务处理在法治轨道上运行。紧紧围绕全市各族人民同全国人民一道过上好日子、实现现代化,突出民生幸福、发展动力增强、民族教育促进、民族文化繁荣、民族团结创建等重点领域关键环节,深入实施兴边富民行动、“十县百乡千村万户”示范创建工程、边境小康村建设、改善沿边群众生产生活条件行动计划,努力创建全国民族团结进步示范市。
第五节 提高应急管理水平
全面加强安全生产,完善安全监管体制机制,确保安全生产“党政同责、一岗双责”落实落细。强化道路交通、建筑施工、烟花爆竹、非煤矿山、危险化学品、消防、特种设备、民用爆炸物品、食品药品、电力、石油天然气等重点行业重点领域安全监管,压实生产经营主体安全生产责任。加快构建风险等级管控、隐患排查治理两条防线,健全安全生产监测预警应急机制,推进安全生产与信息技术深度融合。健全防灾减灾救灾体系,完善灾害监测预报预警、防灾减灾救灾信息共享、应急救援联动和社会动员等长效机制。加快突发事件预警信息发布系统建设,完善防灾减灾基础设施,加强救灾物资储备,加强防灾减灾骨干工程建设,提高建筑物和基础设施抗灾能力,提升学校、医院、超市、集贸市场和大型活动等人员密集场所安全水平,强化自然灾害隐患点治理,合理布局和建设城乡应急避难场所。高度重视发展消防救援事业。健全联合执法、派驻执法、委托执法等机制,严查细纠安全生产和应急管理法律责任。加大安全生产、防灾减灾安全宣传教育,经常性开展应急救援演练和自救互救知识技能培训,提高全社会应急管理意识。
第十六章 强化规划实施保障
实现“十四五”规划和二〇三五年远景目标,必须坚持党的全面领导,全面贯彻落实新时代党的建设总要求,加强政治建设,强化要素配置,充分调动一切积极因素,形成推动高质量跨越式发展的强大合力。
第一节 坚持党的全面领导
深入学习贯彻习近平新时代中国特色社会主义思想,坚持党对一切工作的领导,树牢“四个意识”,坚定“四个自信”,坚决做到“两个维护”,自觉在思想上政治上行动上同党中央保持高度一致,加快转变政府职能、提高行政效能,着力解决好干部动力不足、能力不够、担当不强等突出问题,持续用力提升干部能力素质,不断增强适应新形势新任务的信心和能力,推动干部在新时代有新担当新作为,确保市委决策部署有效落实。落实全面从严治党要求,提高党的建设质量。始终把政治标准放在干部选拔任用的首位,坚持好干部标准,树立鲜明用人导向,加强对敢担当善作为干部的激励保护,以正确用人导向引领干事创业导向。把严的主基调长期坚持下去,不断增强党自我净化、自我完善、自我革新、自我提高能力。锲而不舍落实中央八项规定精神,着力解决形式主义、官僚主义突出问题。加强行政监察和审计监督,从严控制“三公”经费支出,将更多财力用于民生事业。加强政治监督,强化对公权力运行的制约和监督。保持惩治腐败高压态势,严肃查处侵害群众利益的不正之风和腐败问题。
第二节 坚持规划统领
“十四五”规划提出的目标任务,由市直各单位的重点专项规划细化和落实。要做好与市级总体规划发展战略和发展目标任务的衔接。重点专项规划要细化落实总体规划确定的发展规划目标、重大建设任务、重大工程项目、重大改革举措、重大政策措施。年度计划要根据总体规划,结合年度经济运行情况,合理确定年度目标。
第四节 实行挂图作战责任制
完善规划实施责任分工和落实体系,加强规划实施的组织领导,把“规划图”“路线图”落实为“施工图”“作战图”,确保责任到位、措施到位、投入到位。市委督查室、市政府督查室对总体规划分解立项、挂图作战,明确处级领导挂钩责任。处级领导对联系挂钩的主要目标和主要任务,以及重大工程和重大项目完成情况负领导和协调责任,对工作推进中出现的问题,实行问题清单动态管理。各级领导要始终保持敢闯敢干、永不懈怠的精神状态,干字当头,真抓实干、埋头苦干。严格执行工作责任制,特别是对重点任务、重大项目、重大工程、重大改革、重大政策,明确各方责任,层层传导压力,确保不折不扣落实到位。建立完善督查机制,强化督查问责,严厉整肃庸政懒政怠政行为。坚持激励与约束并重,按照“三个区分开来”的要求,落实好干部容错纠错保护激励机制,激励干部主动担当、积极作为,以实干促进发展,以实干赢得未来。
第五节 加强监测评估
一、落实监测监督制度
全市各级各部门要加强对规划实施情况的跟踪分析,特别要对重要发展目标进行监测,对战略重点任务实施情况进行分析,对重大项目进展情况进行跟踪。建立健全重大事项报告制度,及时报告规划落实进展情况,自觉接受市人大及其常委会和市政协的监督检查。根据规划实施情况,选择重点行业、确定年度重点任务,开展重点检查。
二、健全规划评估制度
实行编制部门自行组织评估和引入第三方评估相结合的方式,规划实施中期阶段,要组织对规划重要目标、重点战略任务、重大改革和政策、重大工程项目的实施进展情况进行中期评估,并报市人大常委会。规划实施期满,要开展总结评估,为编制下一个五年规划打好基础。市人民政府确定并审批发布的“十四五”市级重点专项规划,要组织开展阶段评估和总结评估。
三、完善规划修订机制
当规划实施条件发生重大变化或其他原因,造成实际经济运行、社会发展与规划目标发生较大偏离时,或因国家和省调整相关指标等,需要对规划进行修订或调整的,由市人民政府提出方案,报市人大常委会审议批准。
实现“十四五”发展目标,前景光明,任务繁重。全市各族人民要高举中国特色社会主义伟大旗帜,更加紧密地团结在以习近平同志为核心的党中央周围,坚定“四个自信”,增强“四个意识”,做到“两个维护”,深入贯彻落实党的十九届二中、三中、四中、五中全会及省委十届十一次全会、州委七届八次全会精神,在市委、市政府的坚强领导下,紧紧围绕把芒市建设成为沿边民族团结进步示范市、宜居宜业生态田园示范市、面向南亚东南亚辐射中心示范市、绿色经济发展示范市,解放思想,抢抓机遇,顽强拼搏,真抓实干,全面推进芒市高质量跨越式发展,开启芒市社会主义现代化建设新局面!
滇公网安备 53310302000146号


